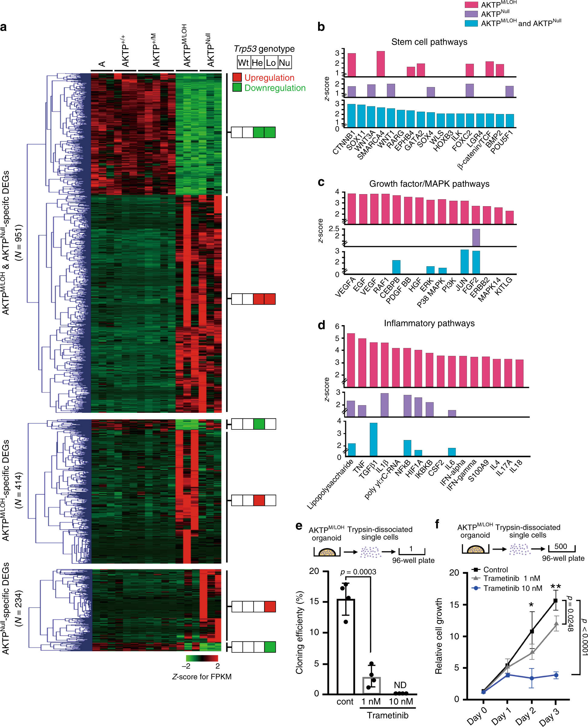
Fig. 7: Activation of inflammatory and MAPK pathways by Trp53 GOF mutation with LOH.

a A hierarchical clustering analysis of AKTPM/LOH and AKTPNull-specific DEGs (top), AKTPM/LOH-specific DEGs (middle) and AKTPNull-specific DEGs (bottom) are shown as fold changes of RPKM compared with the mean. Color scale represents the Z-score log2 intensity. For Trp53 genotypes, Wt, AKTP+/+; He, AKTP+/M; Lo, AKTPM/LOH; and Nu, AKTPNull. The color in the squares on the right of heatmap indicates genes that are upregulated (red) or downregulated (green) compared to A organoid. b–d The results of upstream regulator analyses by the Ingenuity Pathway Analysis software program using the AKTPM/LOH-specific DEGs (magenta bars), AKTPNull-specific DEGs (purple bars), and AKTPM/LOH & AKTPNull-specific DEGs (blue bars) mentioned in (a) are shown in bar graphs. Upstream regulators for the stem cell pathways with Z-scores > 2.0 in AKTPM/LOH & AKTPNull-specific DEGs (b), the growth factor/MAPK pathway with Z-scores > 2.0 (c) and the inflammatory pathway with Z scores > 3.0 in AKTPM/LOH-specific DEGs (d) are extracted and pathways with Z-scores > 1.5 are indicated as bars. e Cloning efficiencies of trypsin-dissociated AKTPM/LOH cells in the presence or absence of trametinib examined by limiting dilution in 96-well plates are shown (n = 4 biologically independent samples). f The results of a cell proliferation assay of trypsin-dissociated single AKTPM/LOH cells (500 cells/well) in the presence or absence of trametinib (mean ± s.d.) (n = 4 biologically independent samples). Data are presented as mean ± s.d. The data in e were analyzed by two-sided unpaired t-test, p value is provided; ND, not detected. The data in f were analyzed by ANOVA test, *p = 0.0994 at day 2, and **p = 0.0012 at day 3. The data in f were also analyzed by Tukey test, p values at day 3 are provided. Source data are provided as a Source data file.