Fig. 8: PDK4 is involved in m6A regulated cancer progression.
From: N6-methyladenosine regulates glycolysis of cancer cells through PDK4

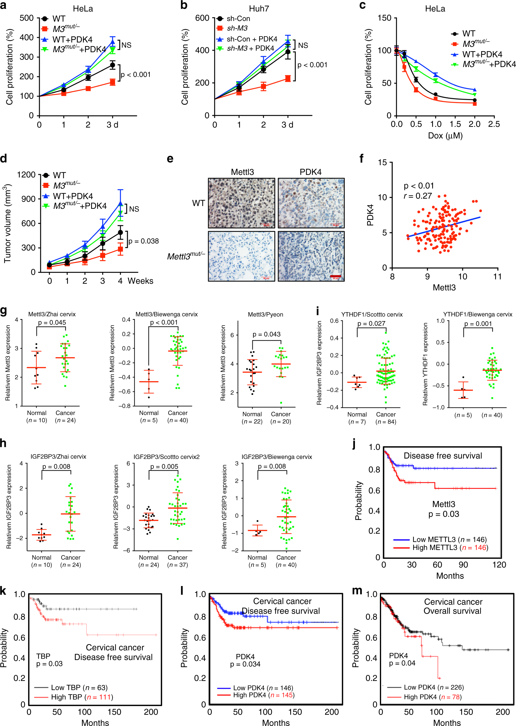
The relative cell proliferation of wild type and Mettl3Mut/- HeLa cells stably transfected with vector control or PDK4 constructs; The relative cell proliferation of sh-control and sh-Mettl3 Huh7 cells stably transfected with vector control or PDK4 constructs; Wild type and Mettl3Mut/- HeLa cells stably transfected with vector control or PDK4 constructs were treated with increasing concentrations of Dox for 24 h, and the cell proliferation was tested. a The tumor growth curves of wild type and Mettl3Mut/- HeLa cells stably transfected with vector control or PDK4 constructs. b IHC (Mettl3 and PDK4)-stained paraffin-embedded sections obtained from wild type and Mettl3Mut/- HeLa cells. The scale bar is 50 μM. c Correlation between Mettl3 and PDK4 in cervical cancer patients (n = 169) from TCGA database. g–i The relative mRNA expression of Mettl3 (G), IGF2BP3 (H), or YTHDF1 in Oncomine datasets. j, k The Kaplan–Meier survival curves of DFS based on Mettl3 (j) or TBP (k) expression in cervical cancer patients from TCGA data base. l, m The Kaplan–Meier survival curves of DFS (l) or OS (m) based on PDK4 expression in cervical cancer patients from TCGA data base. Data are presented as means ± SD from three independent experiments. A representative from a total of three independent experiments is shown for (e). NS, no significant, by one-way ANOVA for (a), (b), and (d), by two-tailed unpaired Student’s t test for (f–i), and by two-sided log-ranjk test for (j–m).