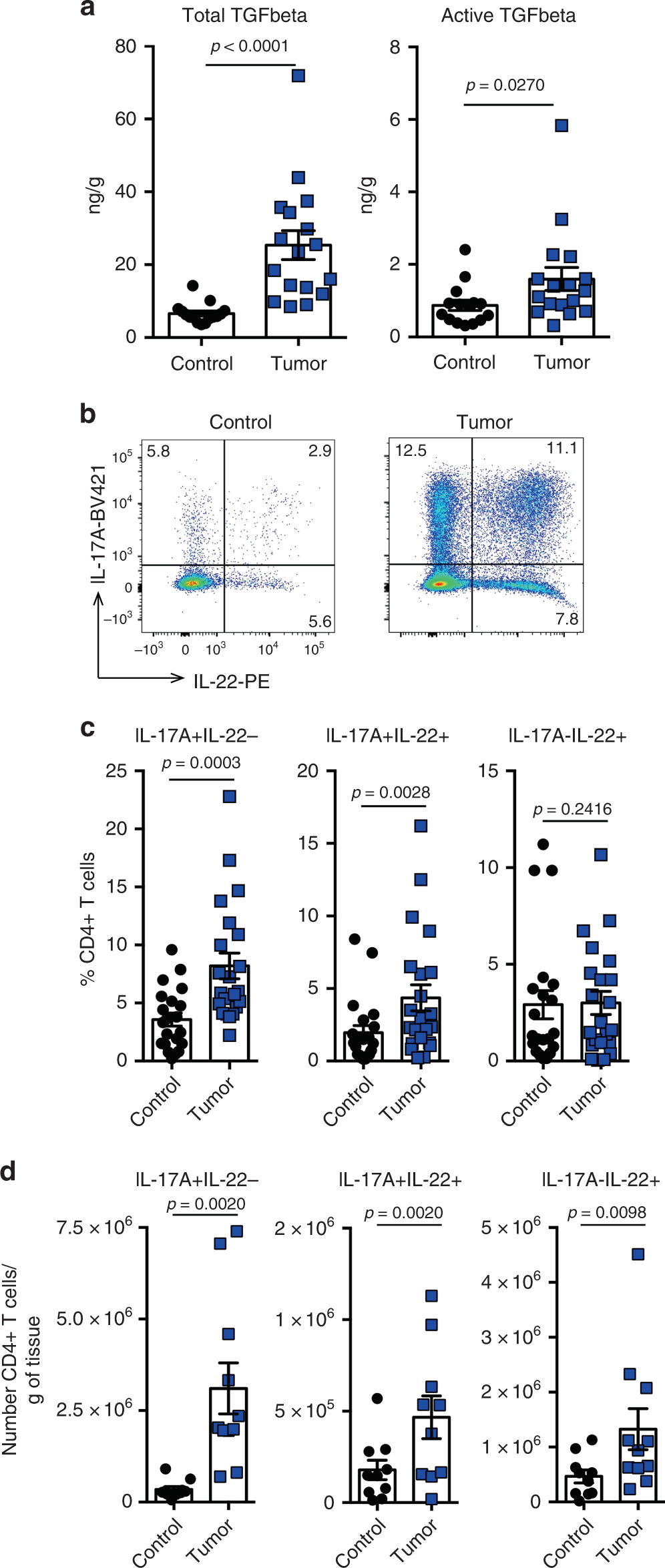
Fig. 1: IL-17+IL-22+ T cells are enriched in human colorectal cancer samples.
From: TGF-β signaling in Th17 cells promotes IL-22 production and colitis-associated colon cancer

a Protein level of total and active TGF-β1 was measured by ELISA in lysates from frozen tissue of colorectal cancer samples and normal adjacent tissue (control). Each dot represents one patient (control n = 15; tumor n = 17). Bars represent mean, error bars show±sem. b–d Cells were isolated from fresh tissue of colorectal cancer samples and normal adjacent tissue (control) and analyzed by flow cytometry. b Representative FACS plots of IL-17A and IL-22 expression. c Frequencies (control n = 21; tumor n = 22) and d cell number (control n = 10; tumor n = 11) of IL-17+IL-22-, IL-17+IL-22+, and IL-17-IL-22+ within CD4+ T cells is shown. Bars represent mean, error bars show±sem. a, c, d Two-sided Mann–Whitney test was performed to assess significance (P < 0.05). Source data are provided as a Source data file.