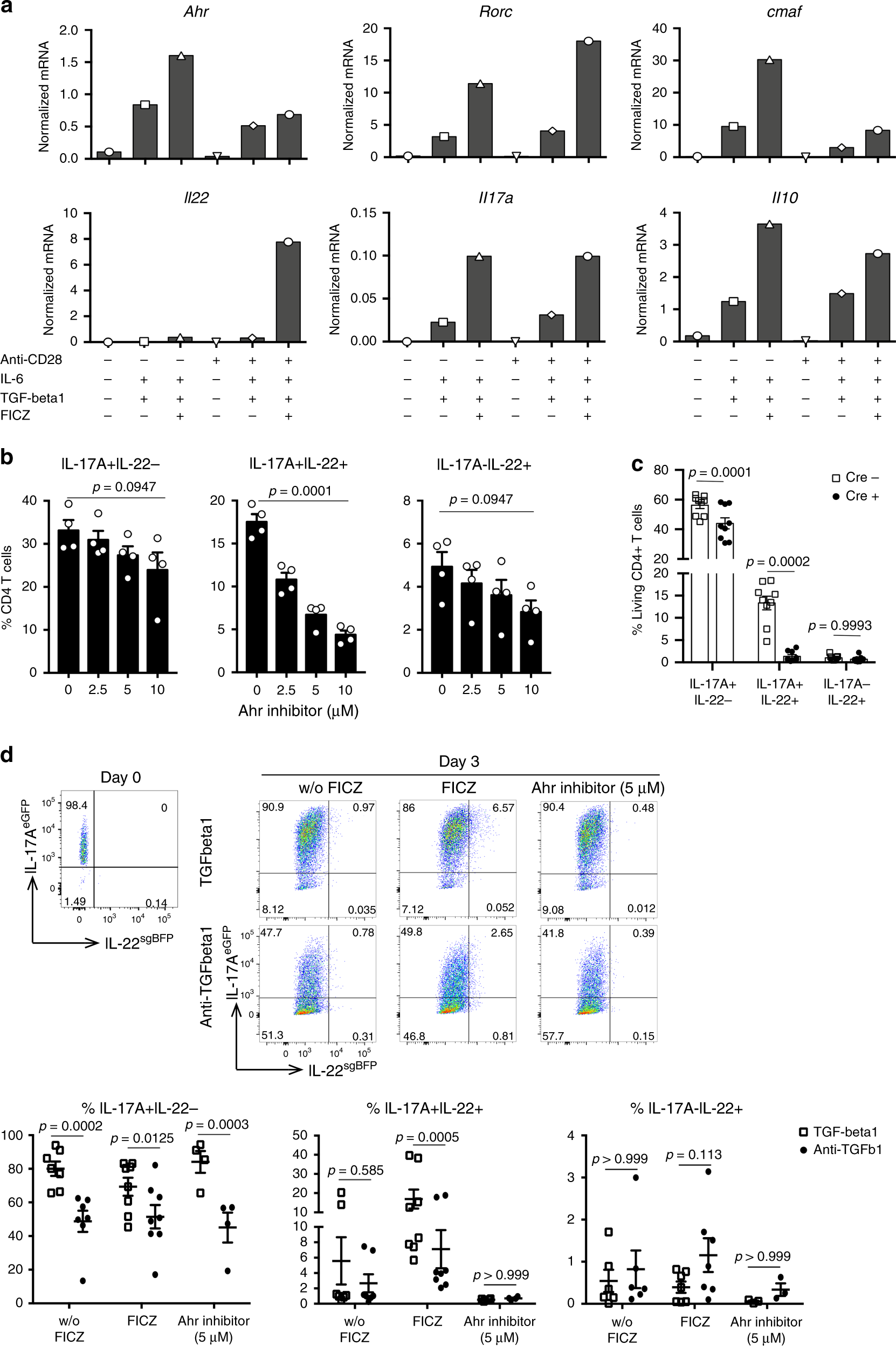
Fig. 5: AhR signaling mediated the effects of TGF- β1 on the emergence of IL-17+IL-22+ T cells.
From: TGF-β signaling in Th17 cells promotes IL-22 production and colitis-associated colon cancer

a Naive T cells were differentiated in the presence of anti-CD3 (3 μg/ml), APCs and indicated factors. Relative Ahr, Rorc, cmaf, Il22, Il17a, Il10 mRNA expression on day 2 of the culture was measured using RT-PCR, mean of technical duplicates is shown, results are representative of two independent experiments. b Naive T cells from Foxp3mRFP × IL-17AeGFP × IL-22sgBFP reporter mice were cultured under Th17-polarizing condition (mAb IL-4 (10 µg/ml), mAb INF-γ (10 µg/ml), mAb CD3 (3 µg/ml), mAb CD28 (0.5 µg/ml), IL-6 (10 ng/ml), TGF-β1 (1 ng/ml), and FICZ (100 mm)) with increasing amounts of AhR antagonist (as indicated) for 4 days. Frequency of indicated cell populations are shown. Bars represent mean, error bars show±sem, n = 4. One-way ANOVA, Dunnett’s multiple comparisons test. Data are cumulative from three independent experiments. c Naive T cells from RorgtCre × AhRfl/fl × ROSAYFP and control mice were cultured under Th17-polarizing condition for 4 days. Frequency of indicated cell populations are shown. Bars represent mean, error bars show±sem, n = 9. Two-way ANOVA, Sidak’s multiple comparisons test. Data are cumulative from three independent experiments. d In vitro differentiated Th17 cells (IL-17A+IL-22-) from Foxp3mRFP × IL-17AeGFP × IL-22sgBFP reporter mice were sorted and re-cultured with a standard stimulation (mAb CD3 (3 µg/ml), mAb CD28 (0.5 µg/ml), IL-6 (10 ng/ml)) in the presence or absence of TGF-β and Ahr ligand (FICZ) or antagonist. Representative FACS plots upon re-culture in indicated conditions (left panel) and statistics (right panel) are shown, w/o FICZ n = 7, FICZ = n = 8 and Ahr inhibitor n = 4. Two-way ANOVA, Bonferroni’s multiple comparisons test. Bars represent mean, error bars show±sem. Data are cumulative from four independent experiments. Source data are provided as a Source data file.