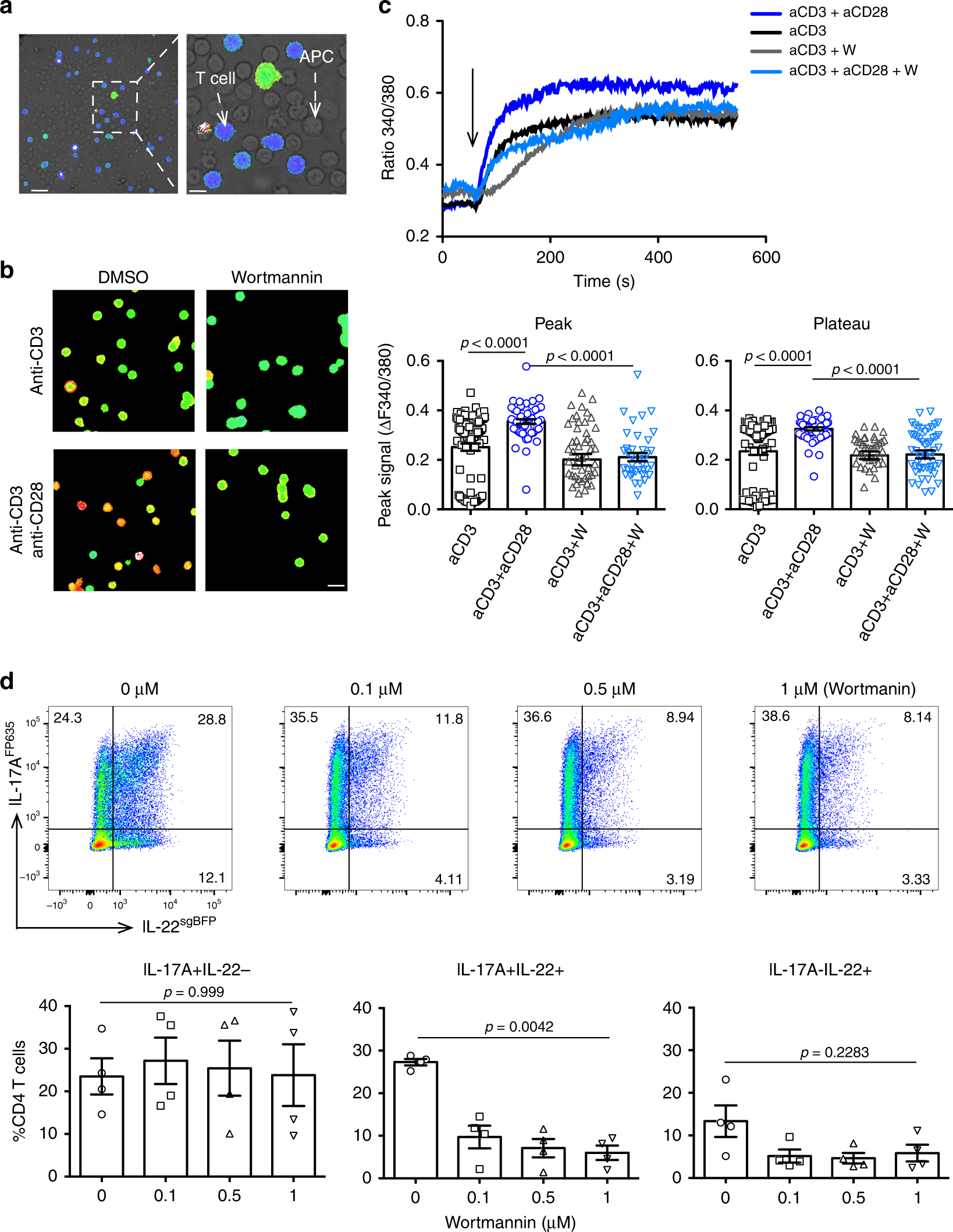
Fig. 6: PI3 kinase mediates the differentiation of IL-17+IL-22+ T cells. Total CD4+ T cells and APCs were isolated from spleen of wild-type mice.
From: TGF-β signaling in Th17 cells promotes IL-22 production and colitis-associated colon cancer

a Representative image of the overlay of Fura-2-labeled CD4+ T cells and unlabeled, representative from three independent experiments. Scale bar represents 15 μm (left) and 5 μm (right). b Representative calcium signal of Fura-2-labeled CD4+ T cells after TCR stimulation in the presence or absence of the PI3K inhibitor (Wortmanin), representative from three independent experiments. Scale bar represents 10 μm c Calcium tracing of stimulated CD4+ T cells over time in the presence or absence of the PI3K inhibitor (Wortmanin) (upper panel) and the corresponding statistics (lower panel). Each dot represents one cell, aCD3 n = 90, aCD3 + aCD28 n = 53, aCD3 + W n = 51, aCD3 + aCD28 + W n = 40, bars represent mean, error bars show±sem. Data are cumulative from three independent experiments. One-way ANOVA, Tukey’s multiple comparisons test. d Naive CD4+ T cells from Foxp3mRFP × IL-10eGFP × IL-17FP635 × IL-22sgBFP reporter mice were differentiated under Th17-polarizing conditions and increasing amounts of PI3K inhibitor (Wortmanin). Frequency of indicated cell populations are shown, n = 4. Bars represent mean, error bars show±sem. Data are cumulative from four independent experiments. One-way ANOVA, Dunnett’s multiple comparisons test. Source data are provided as a Source data file.