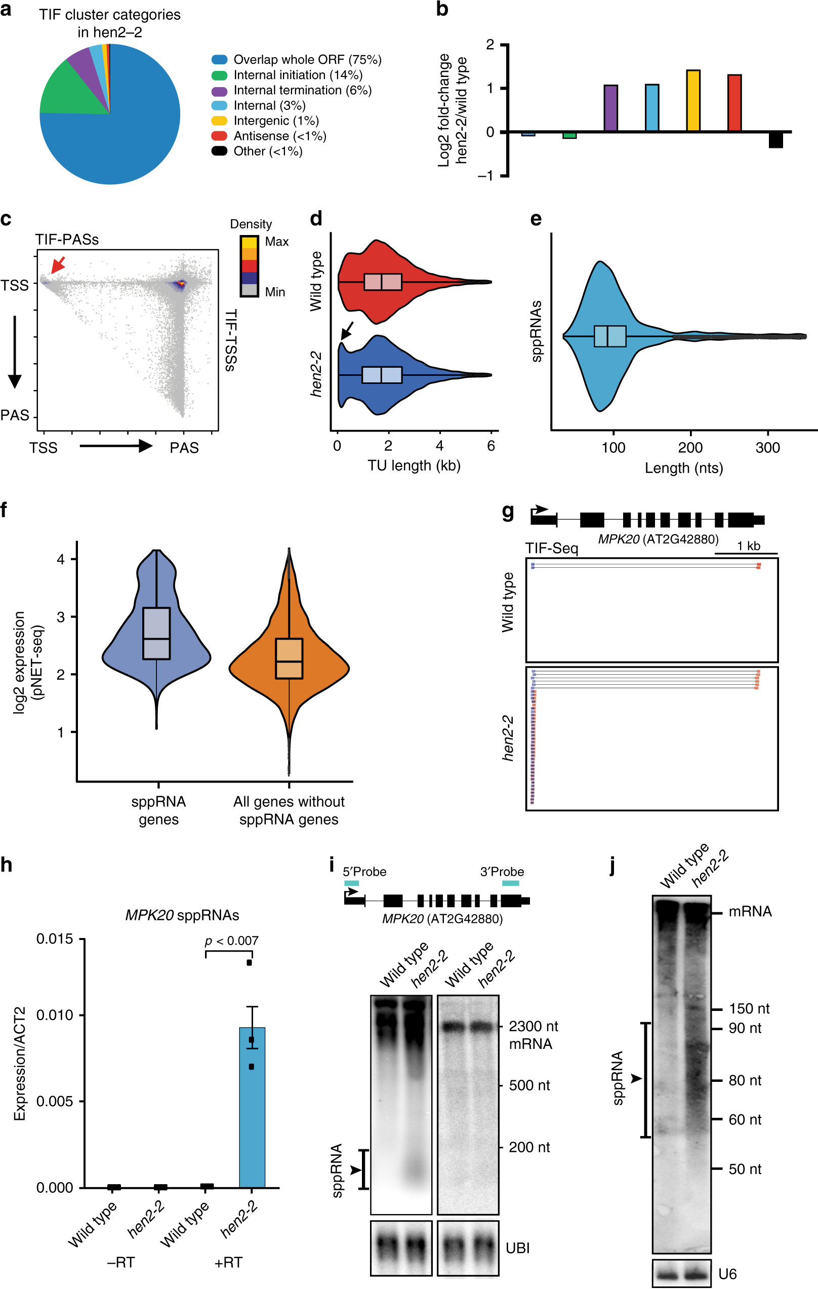
Fig. 3: TIF-seq in hen2-2 reveals promoter-proximal termination.

a Pie chart of TIF-cluster categories proportions in hen2-2 mutants. b Log2 fold-change of TIF-cluster categories in hen2-2 compared to wild type. Colour code as indicated in a. c Scatterplot of TIF-cluster TSS/PAS pairs in hen2-2. Red arrow indicates TSS/PAS pairs within initiation regions. The colour scale represents 2D position enrichment density of clusters from low (grey) to high (yellow). d TIF-cluster sizes in wild type (n = 41,190) and hen2-2 (n = 48,225). Black arrow indicates enrichment of short TUs in hen2-2. e Distribution of short TIF-clusters sizes (<350 nt). sppRNAs have a median length of 93 nt. f The distribution of nascent gene body RNAPII transcriptional activity for genes with sppRNAs compared to all other genes from pNET-seq (8WG16) in wild-type Arabidopsis. For both classes tested: n = 1639. Gene body is defined as +200 nts from annotated TSS and −200 nts from annotated PAS. The boxes in d–f bounds the iQR divided by the median, and whiskers extend to a maximum of 1.5× iQR beyond the box. g Genome browser screenshot of full-length MPK20 mRNA and sppRNAs revealed in the hen2-2 track. h RT-qPCR for MPK20 sppRNA levels in wild type and hen2-2. With reverse transcriptase (+RT) and without (−RT). Data are presented as mean ± SEM from three independent experiments. Black dots indicate individual data points (n = 3). p-value between wild type and hen2-2 are derived from two-sided Student’s t-test. i Profiling of MPK20 sppRNAs by agarose gel northern blotting in wild type and hen2-2. UBI is a loading control. Blot picture is representative of one out of three biological replicates. TIF-clusters in hen2-2 and positions of northern probes for sppRNA (5′ probe) and control probe for mRNA (3′ Probe) are indicated. j PAGE northern blot in wild type and hen2-2. Loading control is the U6 snRNA. The blot picture is representative of one out of three biological replicates. Enrichment of sppRNA is indicated in i–j by a black line. Source data of a, b, h and i, j are provided in the Source Data file.