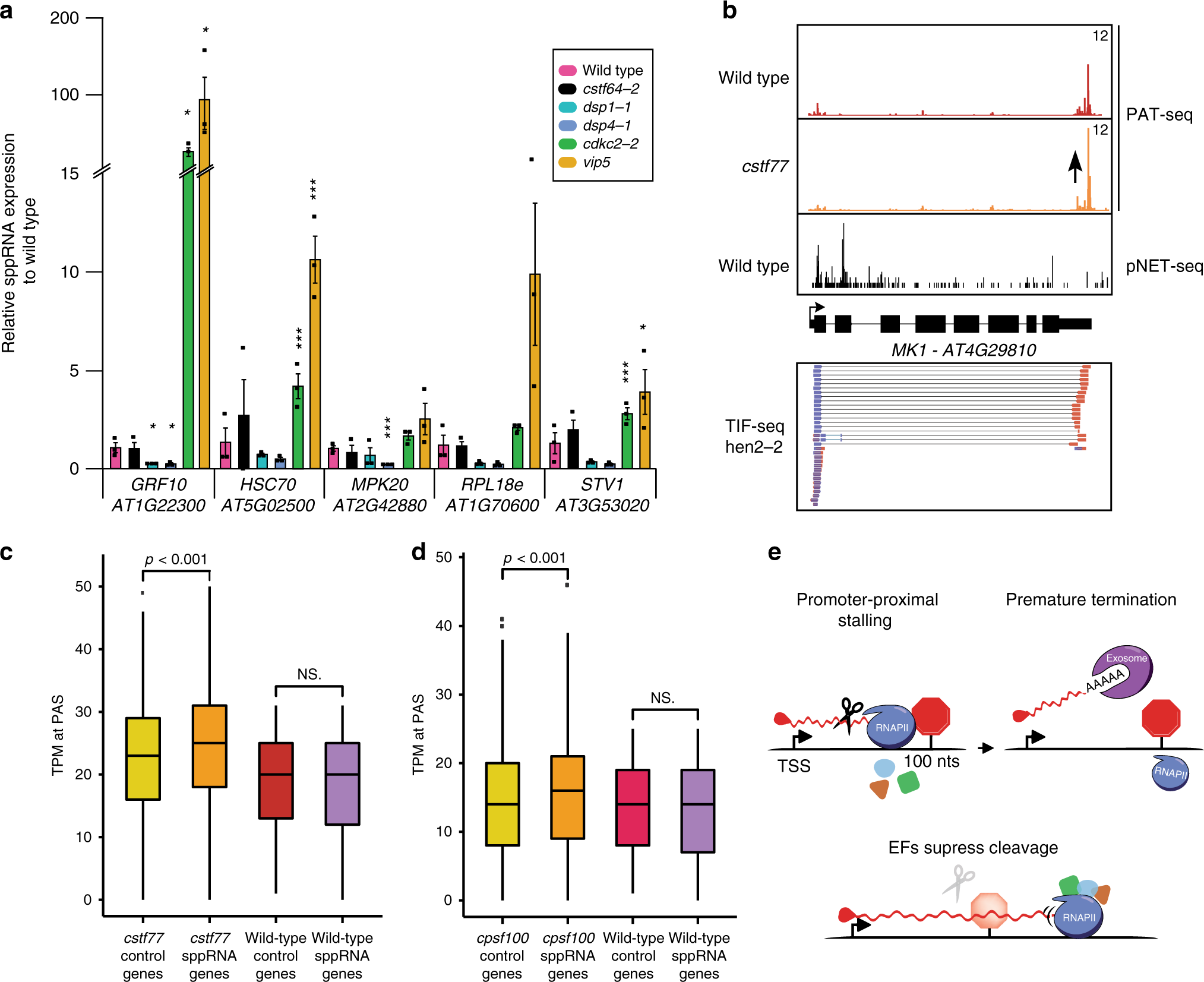
Fig. 6: RNAPII elongation and termination shape transcript isoforms.

a RT-qPCR analyses of sppRNA for five genes with sppRNAs in wild type, cdkc2-2, vip5, dsp1-1,dsp4-1 and cstf64-2. Data are presented as mean values ± SEM from three independent experiments. Black circles indicate individual data points (n = 3). Single asterisk denotes p < 0.05, two asterisks denote p < 0.01, whereas three asterisks denote p < 0.001 between mutant and wild type by two-sided Student’s t-test. b Genome browser screenshot of the MK1 gene. Visualisation of PAT-seq data for wild type (red) and cstf77 (orange), pNET-seq data (black) and hen2-2 TIF-seq data. Black arrow represents the increase of PAT-Seq signal in cstf77. c Distribution of TPM at mRNA PAS for sppRNA genes (n = 1173) and its specific control set of genes (n = 1170) (Methods) in wild type and cstf77 mutant. d Distribution of TPM at mRNA PAS for sppRNA genes (n = 1161) and its specific control set of genes (n = 1129) (Method) in wild type and cpsf100 mutant. In c and d, p < 0.001 denote the p-value calculated by two-sided Wilcoxon test between mRNA PAS usage for sppRNA genes compared to a set of control genes displaying equal distribution of nascent gene body transcription in the mutants, NS denotes no statistically significant difference. In c and d, the box bounds the iQR divided by the median, and whiskers extend to a maximum of 1.5× iQR beyond the box. e Schematic representation of promoter-proximal RNAPII stalling ~100 nt downstream of TSSs coinciding with nascent transcript cleavage, polyadenylation, and exosome-mediated degradation of sppRNAs. Elongation factors (EF) suppress promoter-proximal termination. Source data of a are provided in the Source Data file.