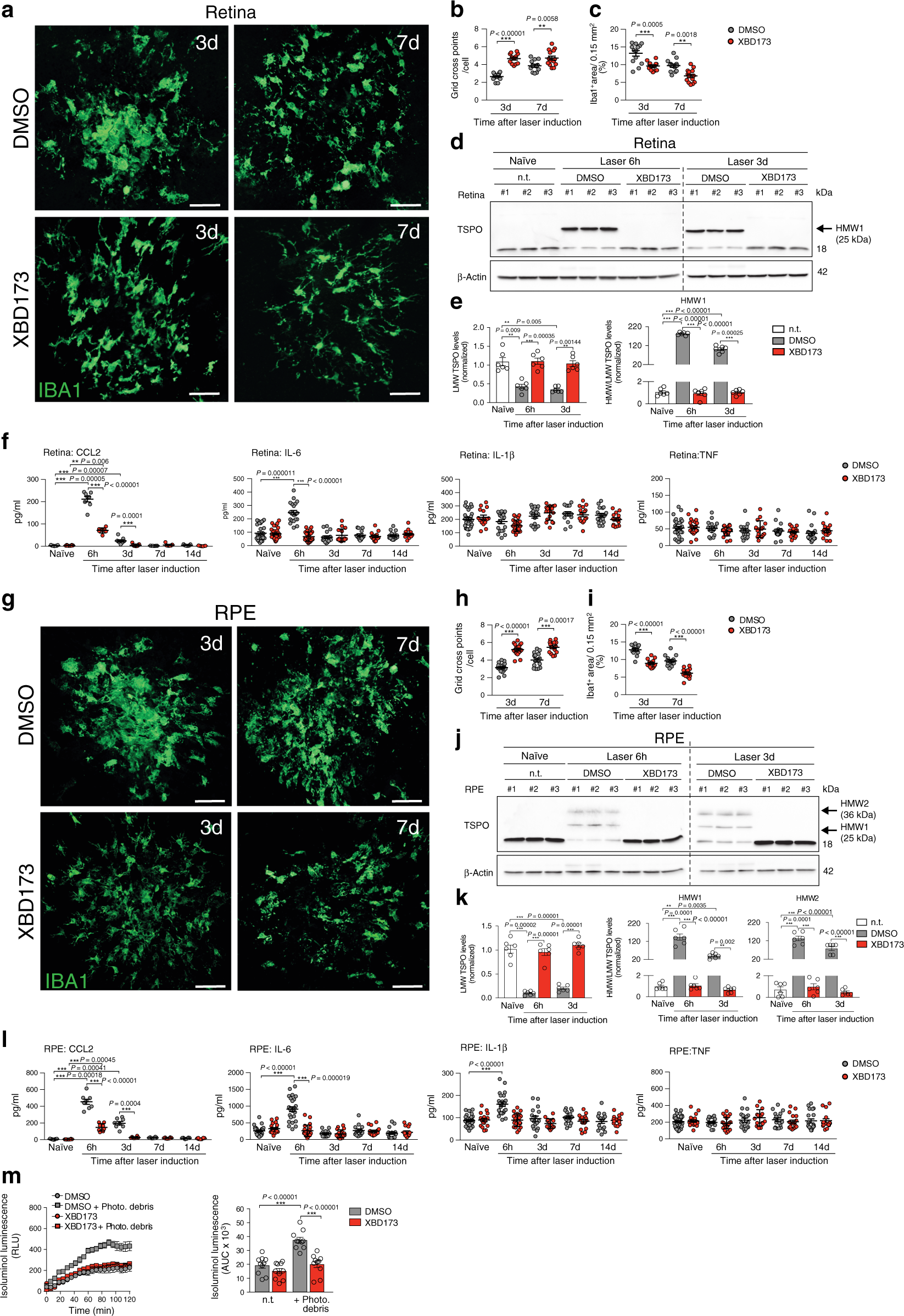
Fig. 1: XBD173 dampens phagocyte reactivity in laser-CNV.
From: The TSPO-NOX1 axis controls phagocyte-triggered pathological angiogenesis in the eye

a Representative images of Iba1+ phagocytes within retinal laser lesions. Scale bar: 50 μm. b Quantification of Iba1+ cell morphology within lesions. DMSO/XBD173 n = 17/13 spots. c Quantification of Iba1+ area in lesions. n = 13 spots. d TSPO protein in retinas of naïve and lasered mice at indicated time points. Each lane represents an individual retina. Dotted line indicates individual blots processed in parallel. e Densitometry of western blots. LMW TSPO signals were normalized to β-Actin and HMW:LMW TSPO ratio determined. n = 6 retinas from two independent experiments. f Cytokines in retinas of naïve and lasered mice at indicated time points. CCL2 (n = 8 retinas from individual mice); IL-6 (naïve n = 32; 6 h n = 25; 3 d/7 d/14 d n = 17 retinas from individual mice), IL-1β (DMSO/XBD173 naïve n = 33/25; 6 h n = 25; 3 d, 7 d, and 14 d n = 17 retinas from individual mice) and TNF (DMSO/XBD173 naïve n = 33/24; 6 h, 3d, 7d, and 14d n = 17 retinas from individual mice). g Representative images of Iba1+ cells in RPE/choroidal laser lesions. Scale bar: 50 μm. h Quantification of Iba1+ cell morphology within lesions. i Quantification of Iba1+ area in laser lesions. n = 13 spots. j TSPO protein in RPE/choroids of naïve and lasered mice at the indicated time points. k Densitometry of Western blots. n = 6 RPE/choroids from two independent experiments. LMW lower molecular weight, HMW, higher molecular weight, n.t. non-treated. l Cytokine levels in RPE/choroids of naïve and lasered mice. CCL2 (n = 8 RPE/choroids from individual mice); IL-6, IL-1β, and TNF (DMSO/XBD173 naïve n = 30/20; 6 h n = 23; 3 d, 7 d, 14 d n = 17 RPE/choroids from individual mice. m Quantification of extracellular ROS production by primary microglia from wild type mice. Kinetics of ROS production and the area under the curve (AUC) are shown. n = 11 independent experiments. Data show mean ± SEM. ROS data were analyzed using two-tailed unpaired Student’s t test. A linear mixed model was used for laser-CNV data; **P < 0.01 and ***P ≤ 0.001. Source data are provided as a Source Data file.