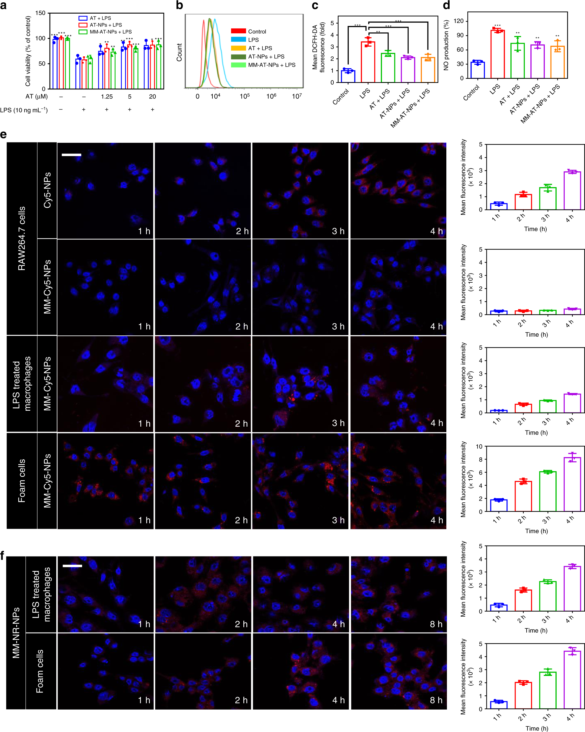
Fig. 2: Attenuation effects on LPS-induced inflammation and oxLDL-induced foam cells formation by MM-AT-NPs.

a Viability of RAW264.7 co-treated with LPS (10 ng mL−1) and AT, AT-NPs, and MM-AT-NPs, respectively, at 0, 1.25, 5, and 20 μM AT. b, c Intracellular ROS levels (by flow cytometry analysis) in RAW264.7 cells treated with LPS (400 ng mL−1), w or w/o AT, AT-NPs, or MM-AT-NPs, respectively at 0.4 mM AT for 24 h. d NO production of RAW264.7 cells treated with LPS (100 ng mL−1), w or w/o AT, AT-NPs or MM-AT-NPs, respectively at 0.1 mM AT for 24 h. e Cellular uptake (including quantitative analysis) of Cy5-NPs and MM-Cy5-NPs by RAW264.7 cells treated with LPS and oxLDL, respectively. Scale bar: 50 μm. f Intracellular payload release (including quantitative analysis) of MM-NR-NPs in LPS- and oxLDL-treated macrophage. Scale bar: 50 μm. The experiments were repeated for three times (n = 3) and data were presented as mean ± s.d. Statistical analysis for cell viability was performed using two-way ANOVA. Analysis for mean DCFH-DA fluorescence, NO production and apoptosis rate were conducted using one-way ANOVA. *P ≤ 0.05, **P ≤ 0.01, and ***P ≤ 0.001. Source data are provided as a Source Data file.