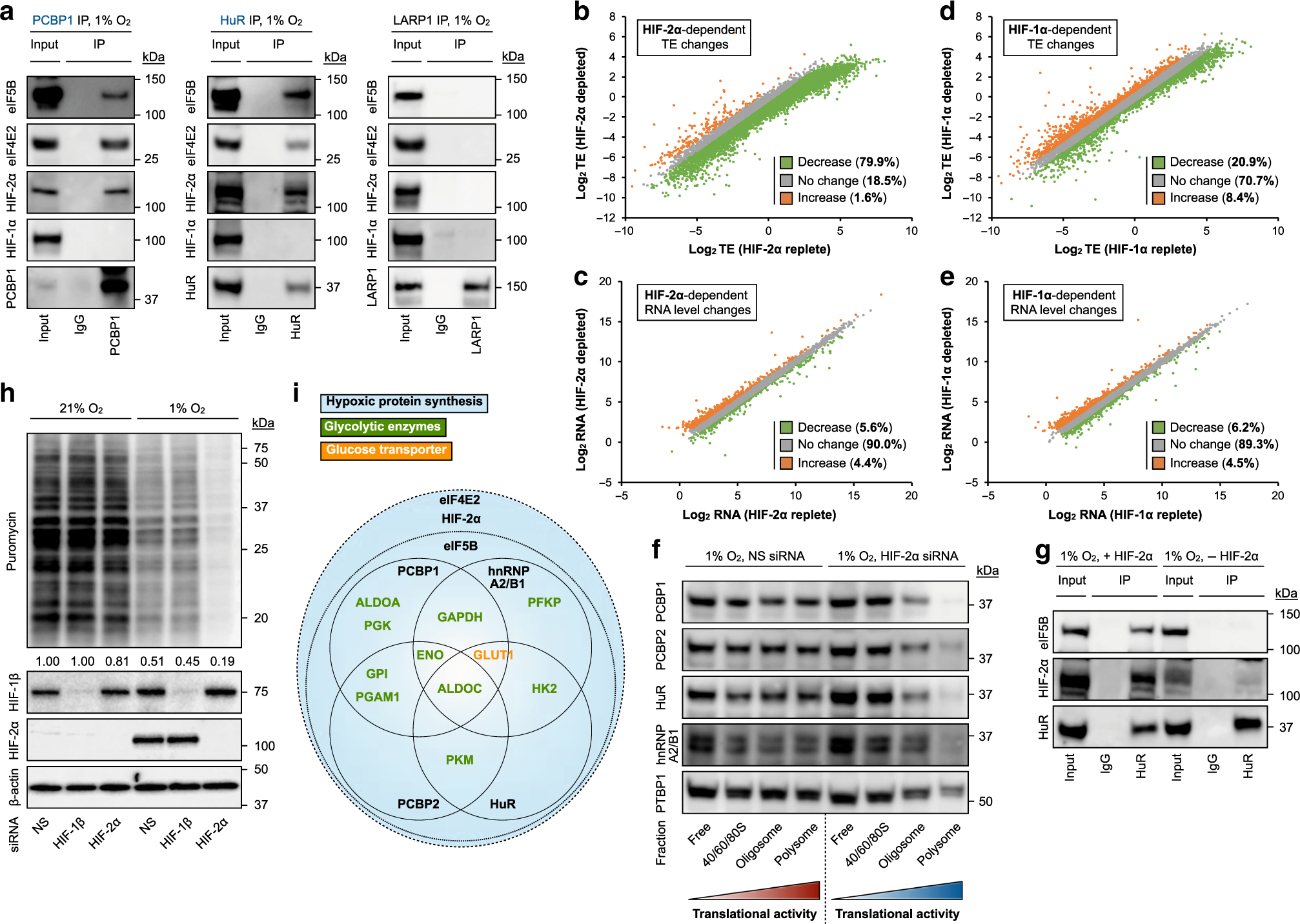
Fig. 5: Oxygen-sensitive RBPs collaborate with the hypoxic protein synthesis machinery.
From: A network of RNA-binding proteins controls translation efficiency to activate anaerobic metabolism

a Representative immunoblots of HuR, PCBP1 (hypoxia-adaptive, blue), and LARP1 (non-hypoxia-activated, black) co-immunoprecipitations in U87MG. Three independent experiments (n = 3) were performed with similar results. Global RNA sequencing analysis of (b, c) HIF-2α- and (d, e) HIF-1α-dependent changes in (b, d) translation efficiency (TE) and (c, e) steady-state mRNA levels. f Representative immunoblots of hypoxia-adaptive RBPs in hypoxic U87MG ribosome density fractions with and without HIF-2α siRNA-mediated knockdown (for 48 h prior to following experimentation). Color scheme: red, normoxia; blue, hypoxia. Three independent experiments (n = 3) were performed with similar results. g Representative immunoblots of HuR co-immunoprecipitations with and without HIF-2α siRNA-mediated knockdown in U87MG. Three independent experiments (n = 3) were performed with similar results. h Representative immunoblots of U87MG treated with indicated siRNAs. Puromycin incorporation was used as a measure of global translational intensity. NS: non-silencing. Quantitation represents mean of three independent experiments (n = 3). i Empirically derived model of functional integration between hypoxia-adaptive RBPs and elements of the hypoxic protein synthesis machinery. Source data are provided as a Source data file.