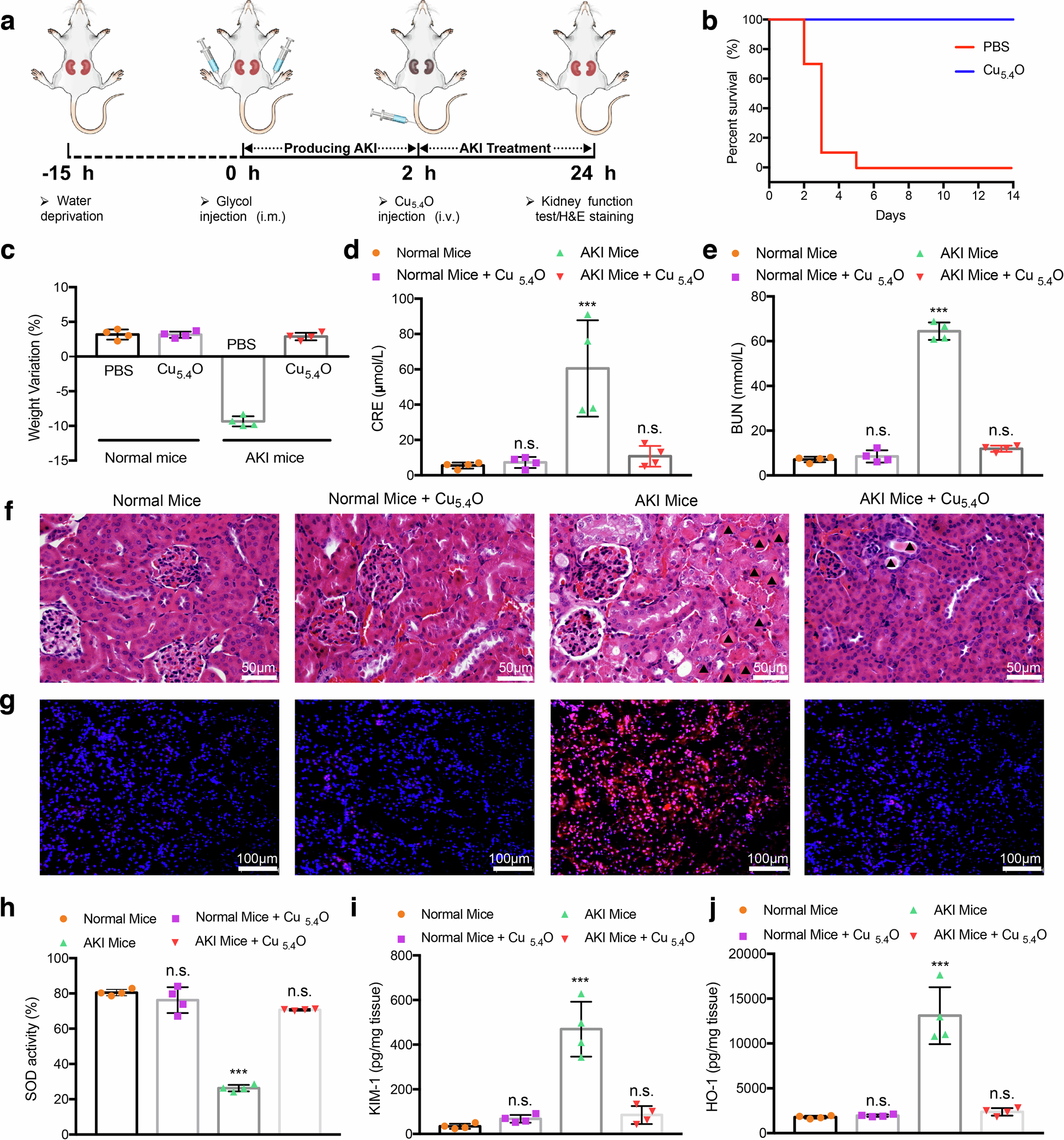
Fig. 7: Ttherapeutic efficiency of Cu5.4O USNPs on AKI mice.

a Schematic illustration of the establishment and treatment schedule of AKI mice. b Survival curves of AKI mice with different treatment. c Weight variation of AKI mice at 24 h after treatment with Cu5.4O USNPs. Serum levels of d CRE and e BUN in AKI mice at 24 h after different treatment. f H&E staining of kidney tissues from each group. Triangles indicate the formation of casts. g Dihydroethidium (red fluorescence) and DAPI (blue fluorescence) staining of kidney tissues from each group. h SOD, i KIM-1, and j HO-1 levels measured in renal tissue homogenates from each group. In c–e and h–j, data represent means ± s.d. from four independent replicates (***P < 0.001; n.s., no significance, One-way ANOVA). Source data are provided as a Source Data file.