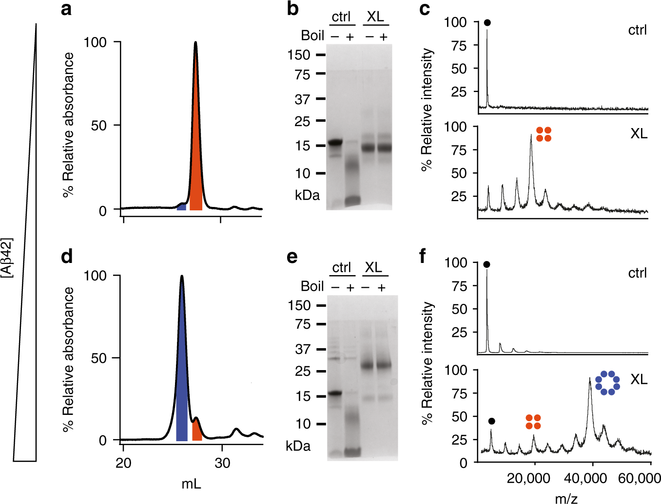
Fig. 3: βPFOAβ(1-42) samples can be enriched in either tetramers or octamers.

SEC of βPFOsAβ(1-42) prepared at low (a) and high (d) Aβ(1-42) concentration in a column equilibrated in DPC. The peaks labeled in orange and blue are assigned, respectively, to Aβ(1-42) tetramers and octamers. SDS-PAGE analysis of βPFOsAβ(1-42) prepared at low (b) and high (e) Aβ(1-42) concentrations either not cross-linked (ctrl) or having been previously cross-linked (XL) and showing the effect of boiling (+) and non-boiling (−). MALDI-TOF analysis of βPFOsAβ(1-42) prepared at low (c) and high (f) Aβ(1-42) concentrations. Data shown in panels b and e are representative from three independent experiments. Source data are provided as a Source data file.