Fig. 6: Adipocyte-intrinsic IFNAR axis is a contributor to the severity of obesity-associated sequelae.
From: Type I interferon sensing unlocks dormant adipocyte inflammatory potential

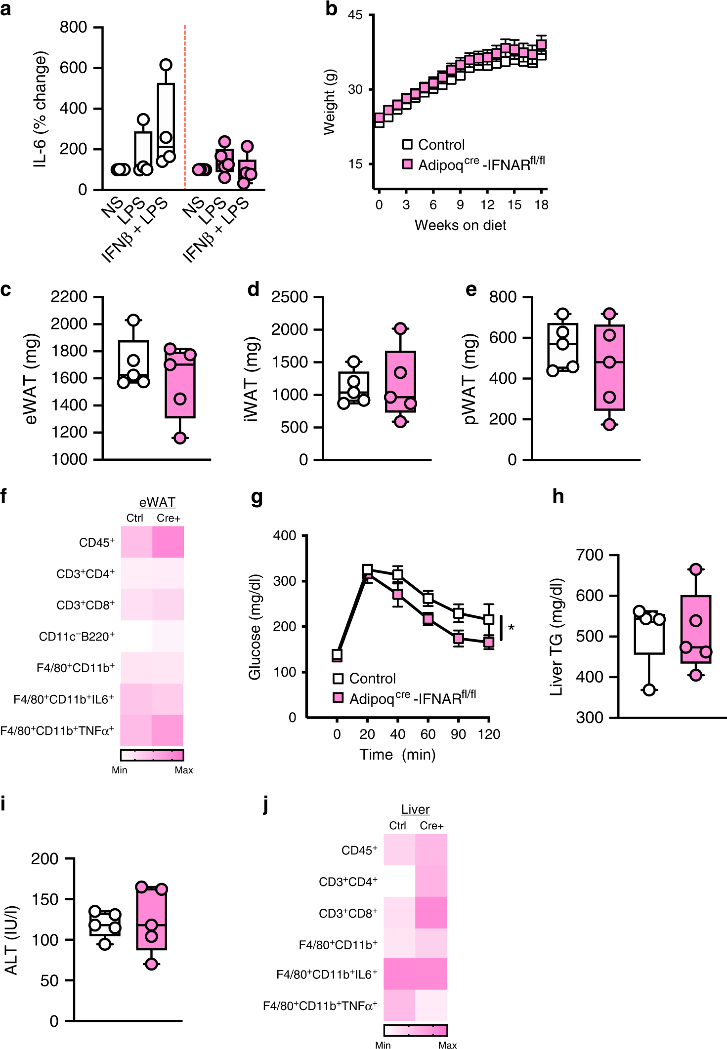
a−j AdipoqcreIFNARfl/fl and littermate controls (Cre−IFNARfl/fl) were fed HFD for 18 weeks. a IL-6 protein in the supernatant of visceral adipose tissue-derived mature adipocytes stimulated under indicated conditions quantified by ELISA, % change to NS. b Total body weight. c eWAT, d iWAT, e pWAT weights. f Average eWAT immune cell infiltration, measured by flow cytometry. g Glucose tolerance test. h Liver triglycerides. i Systemic ALT quantified at time of harvest. j Average liver immune cell infiltration measured by flow cytometry. a Data combined from two independent experiments, n = 4−5/condition. b−j Representative of two independent experiments, n = 5/condition. a, c−e, h−i For box plots, the midline represents the mean, boxes represent the interquartile range and whiskers show the full range of values. b, f, g, j For line graphs and heat maps, data represent mean ± SEM. a, c−f, h−j Unpaired two-tailed Student’s t test. b, g Area under curve. *P < 0.05. Source data are provided as a Source data file.