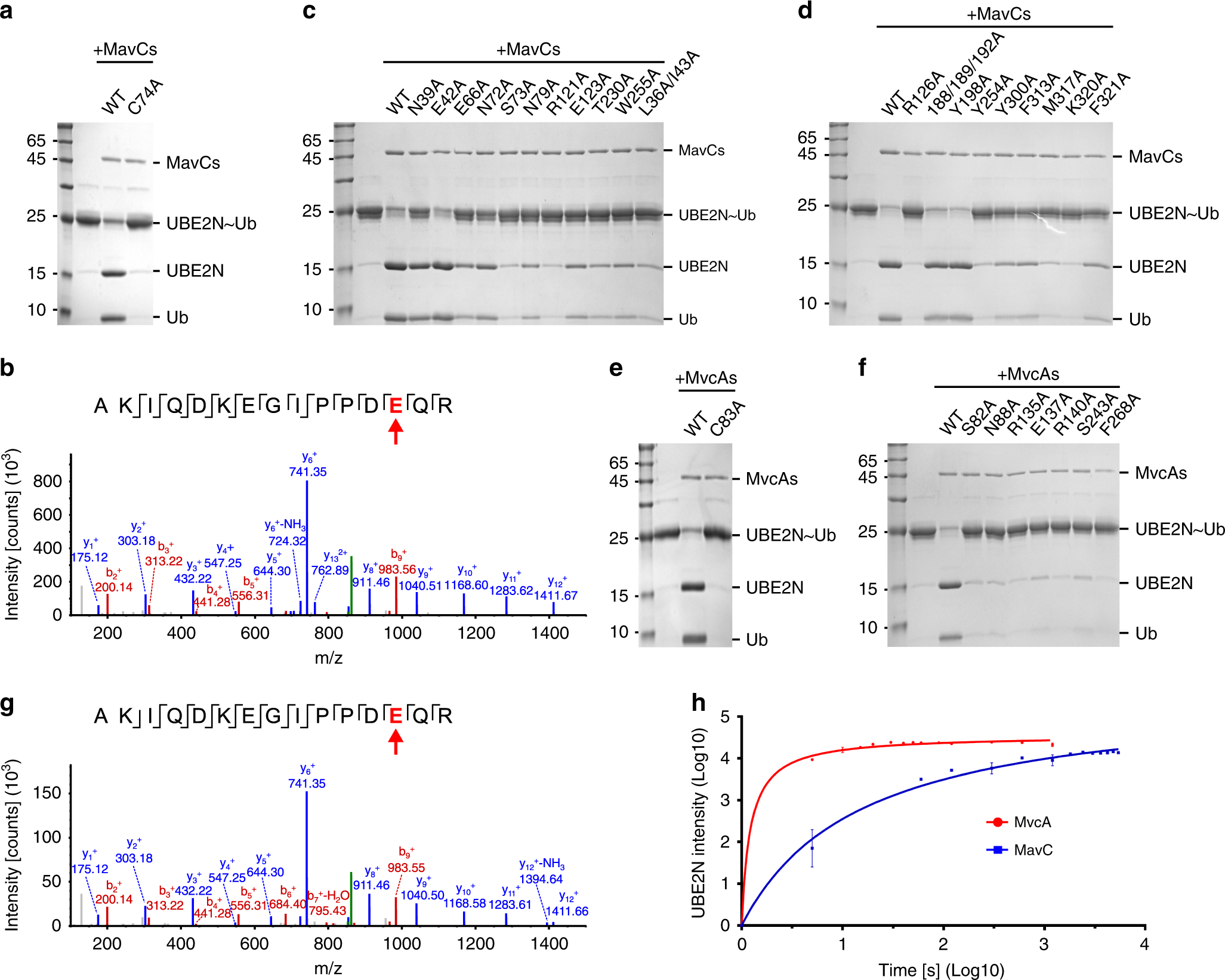
Fig. 4: MavC and MvcA can remove MavC-mediated ubiquitination.

a The conjugated UBE2N~Ub can be cleaved by WT MavC, but not MavCC74A. b Mass spectrometry analysis of the protein band corresponding to Ub catalyzed by WT MavC from panel a. The Ub product is the deamidated form (E40). c, d Indicated MavC proteins were incubated with the conjugated UBE2N~Ub. The reaction mixtures were subjected to SDS-PAGE and stained with Coomassie dye. e The conjugated UBE2N~Ub can be cleaved by WT MvcA, but not MvcAC83A. f Indicated MvcA proteins were incubated with the conjugated UBE2N~Ub. The reaction mixtures were subjected to SDS-PAGE and stained with Coomassie dye. g Mass spectrometry analysis of the protein band corresponding to Ub catalyzed by WT MvcA from panel e. The Ub product is the deamidated form (E40). h The conjugated UBE2N~Ub was treated with same amounts of MavC and MvcA. The intensities of released UBE2N bands were measured in different time points (shown in Supplementary Fig. 4d, e). Each experiment was done in duplicate, and the data were analyzed using GraphPad Prism software. The error bars represent mean ± SEM. Source data are provided as a Source Data file. Experiments in a, c–f were repeated independently three times with similar results.