Fig. 6: Blimp1 mutant decidua displays increased Csf1 and macrophage invasion into the PDZ.
From: The transcriptional repressor Blimp1/PRDM1 regulates the maternal decidual response in mice

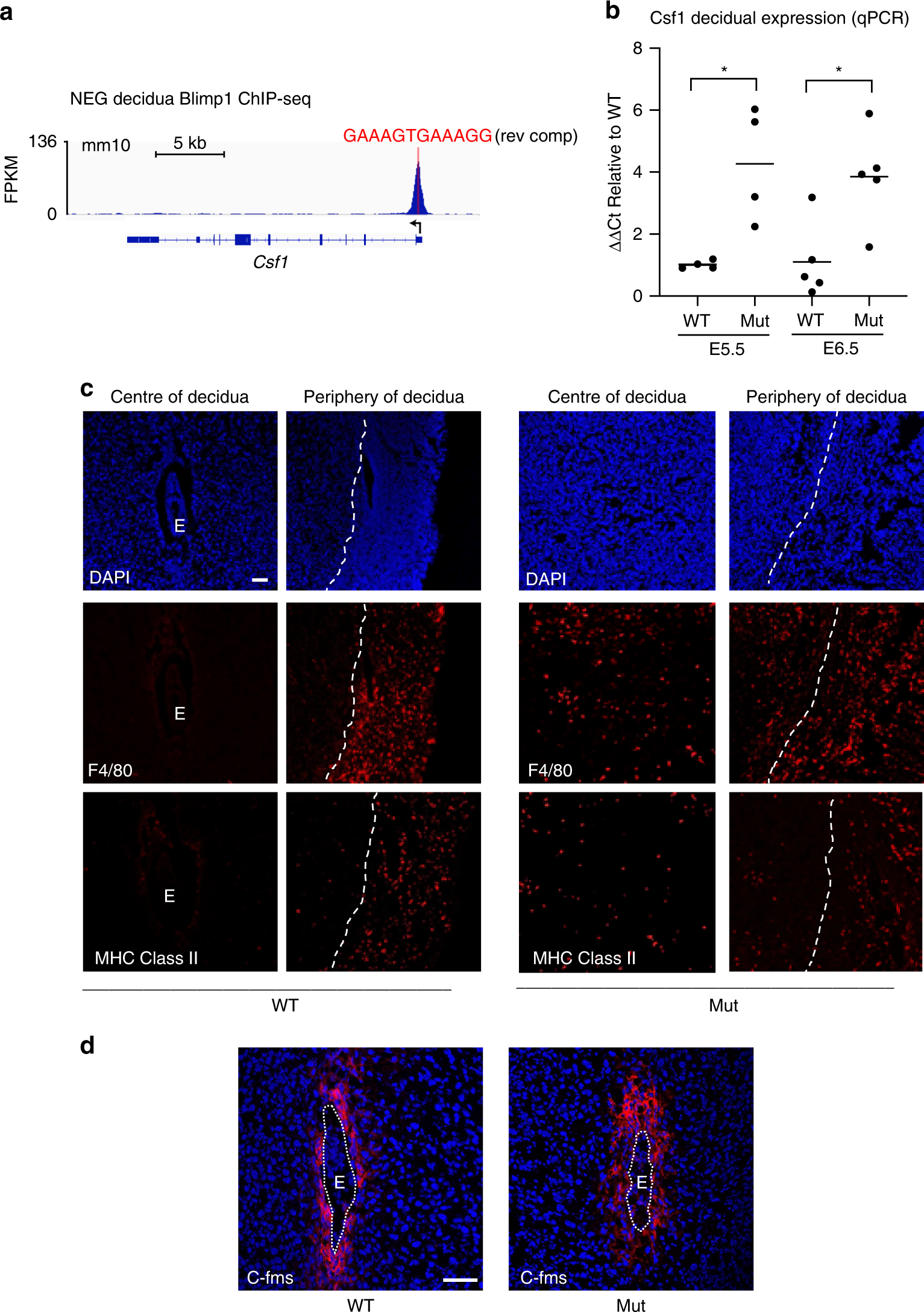
a ChIP-Seq analysis identifies significant Blimp1 binding at the promoter of the Csf1 gene in mouse decidua. A canonical Blimp1 binding motif underlies the ChIP-seq peak. b QPCR analysis confirms upregulated Csf1 expression in Blimp1 mutant decidua at both E5.5 and E6.5. Data from 4 (E5.5) and 5 (E6.5) samples per genotype. Bars represent mean. Two-tailed unpaired Student’s t-test *p = 0.0123 for E5.5 and 0.0138 for E6.5. Source data are provided as a Source Data file. c IF staining of F4/80 and MHC Class II in E6.5 decidua with DAPI counterstain identifies infiltration of macrophages into central decidual regions in mutants. In contrast, staining in wild types is largely restricted to the surrounding myometrium (n = 3 decidua per genotype). White dotted lines mark the boundary between decidual stroma and myometrium. d IF staining of c-fms in E6.5 decidua with DAPI counterstain. C-fms is strongly expressed in the maternal decidua directly adjacent to the embryo in both mutant and wild types. Images are representative of triplicate staining experiments. E = embryo. Scale bars = 100 μm.