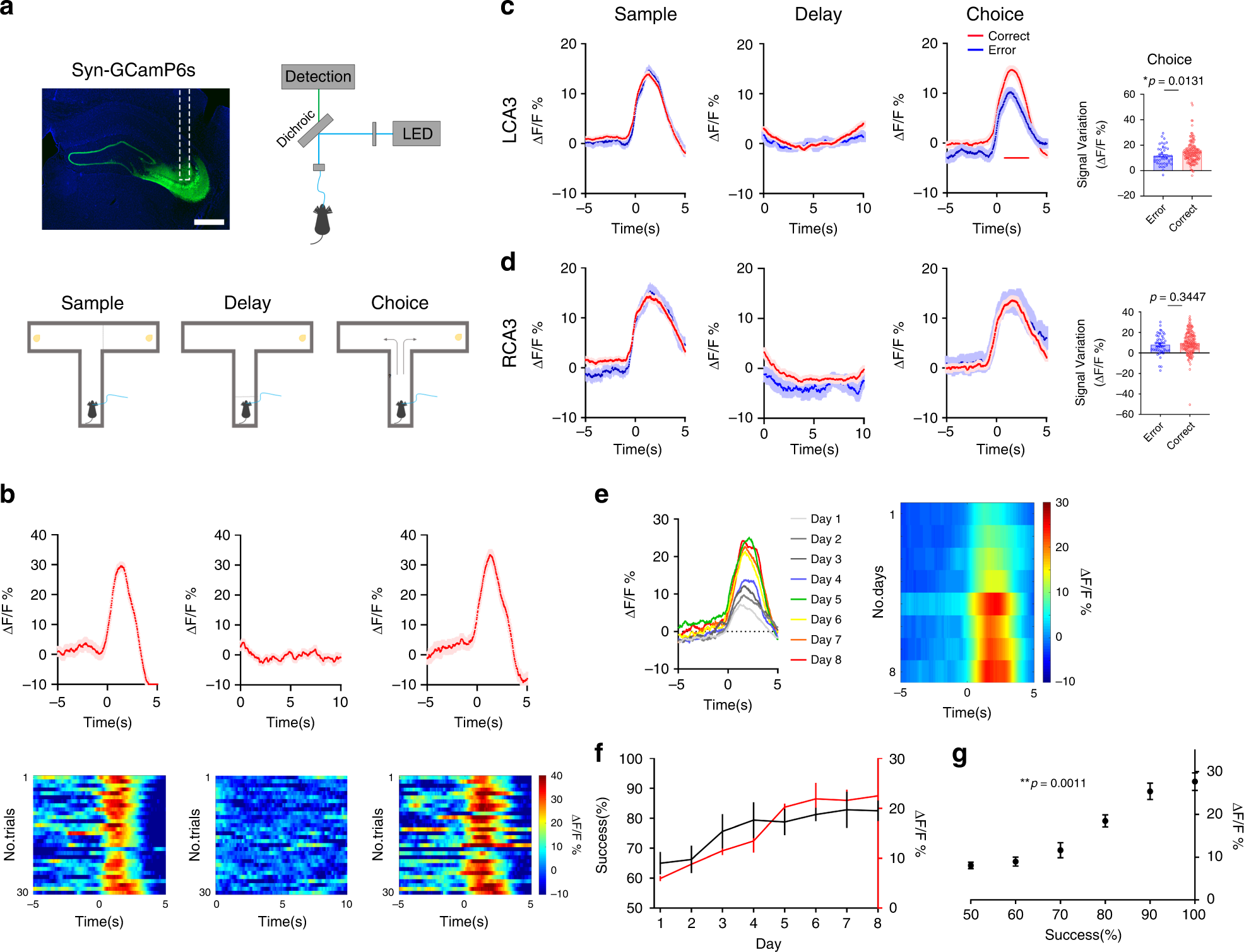
Fig. 1: LCA3 neurons show higher amplitude of increased activity in T-maze task.
From: The lateralization of left hippocampal CA3 during the retrieval of spatial working memory

a Schematic of fiber photometry recording in T-maze task. Scale bar: 200 μm. b The mean and SEM of an example of corresponding Ca2+ signal in CA3 region of a well-trained mouse at the sample, delay and choice phases. CA3 neurons were activated during the sample and choice phases, while remained unchanged during the delay phase. c The mean and SEM of Ca2+ signal between the correct and error trials in LCA3 neurons at the sample, delay and choice phases from eight mice. The amplitude of increased signals in the correct trials was significantly higher than that in the error trials as mice initiated to run in the choice phase. Red line indicated bins between the correct and error trials with two-tailed unpaired t-test significance (P < 0.05). Right: quantification of the average amplitude of increased signal against baseline between the correct and error trials in LCA3 at the choice phase (error: n = 49 trials; correct: n = 160 trials; unpaired two-tailed Mann–Whitney-U-test, *p = 0.0131). d The mean and SEM of Ca2+ signal between the correct and error trials in RCA3 neurons at the sample, delay and choice phases from six mice. The amplitude of increased signal had no differences between the correct and error trials in RCA3 in the choice phase. Right: quantification of the average amplitude of increased signal against baseline between the correct and error trials in LCA3 at the choice phase (error: n = 47 trials; correct: n = 169 trials; unpaired two-tailed Mann–Whitney-U-test, p = 0.3447). e The mean and SEM of Ca2+ signal among 8 days and their corresponding heatmap. The amplitude of Ca2+ signal was increased within processed days and reached a plateau after 5 days of training. f Plot of the amplitude of Ca2+ signal and their corresponding success rates. g The correlation between SWM task performance and the amplitudes of Ca2+ signal (two-tailed Pearson (R) correlation, **p = 0.0011, r = 0.9726). Data are presented as mean ± SEM (c and d right panels, f, g). Source data are provided as a Source Data file.