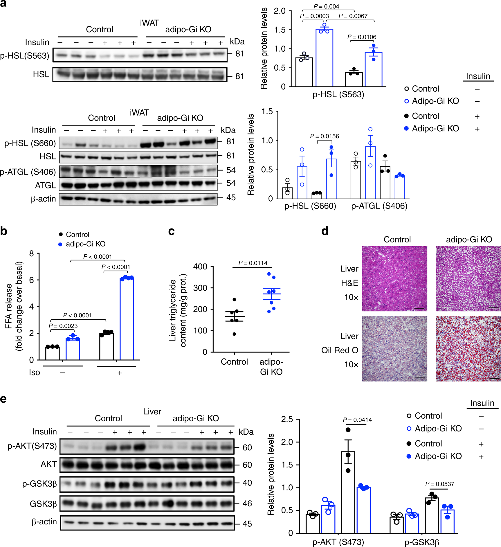
Fig. 2: Lack of Gi signaling in adipocytes increases lipolysis and causes liver steatosis.

a Western blotting analysis of p-HSL/HSL protein expression levels in iWAT prepared from HFD control and adipo-Gi KO mice. Mice (males) were injected with 5 U of insulin (i.v.), and iWAT was collected 5 min later (n = 3 per group). b In vitro lipolysis assay. Primary adipocytes prepared from iWAT of control and adipo-Gi KO mice were left either untreated (n = 3 per group) or incubated with 1 μM isoproterenol (Iso; n = 4 per group). c, Liver triglyceride content of HFD control and adipo-Gi KO mice (control, n = 6; adipo-Gi KO, n = 7). d Representative images of H&E- and Oil Red O-stained liver tissues of HFD control and adipo-Gi KO mice (n = 4 per group; scale bars = 200 μm). e Western blotting analysis of hepatic insulin signaling. HFD control and adipo-Gi KO mice were injected i.v. with either saline or insulin (5 U). Liver tissue was collected 5 min later and processed for immunoblotting studies (n = 3 per group). Data are given as means ± s.e.m. P values are indicated in the different panels. (a, b, e: two-way ANOVA followed by Bonferroni’s post hoc test; c: two-tailed Student’s t test). Source data are provided as a Source data file.