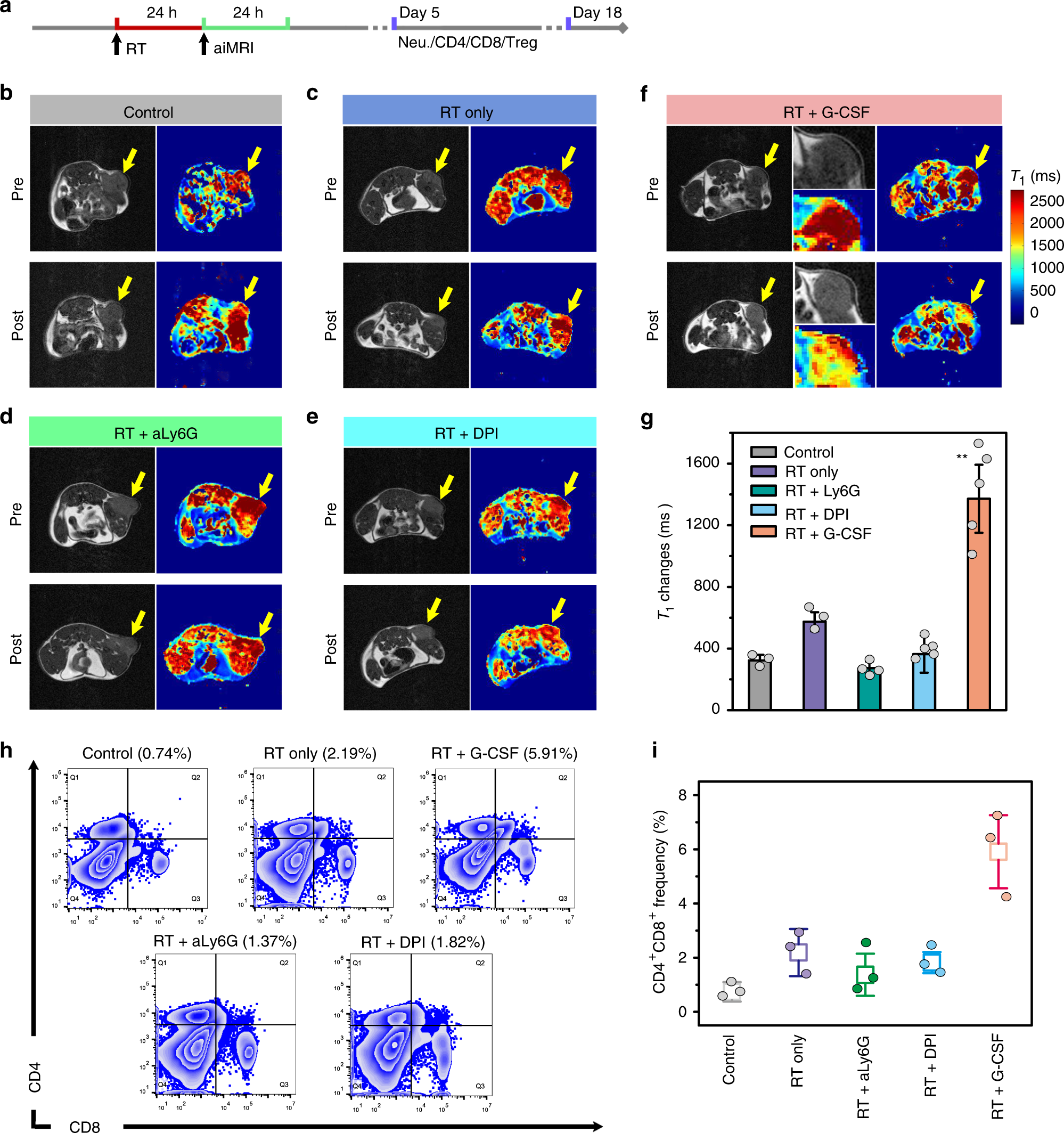
Fig. 5: The aiMRI study in Balb/c mouse 4T1 tumor models.
From: Early stratification of radiotherapy response by activatable inflammation magnetic resonance imaging

a Scheme shows the procedure time points of the radiotherapy (RT) study. b–f The pre- and post-contrast T1 phantom images and the quantitative T1 relaxation maps of mouse tumors after receiving control, RT (15 Gy) only, RT + aLy6G, RT + DPI, and RT + G-CSF, respectively. Yellow arrows indicate mouse tumors. The mouse tumor is magnified in the middle for the RT + G-CSF panel. g Quantitative T1 relaxation time changes in mouse tumors (n = 5 biologically independent mice, **P = 0.0014, one-tailed homoscedastic t-test). h, i Flow cytometry analysis and quantification of the CD4+CD8+ T cells in the splenocytes of mice at 5 days after different treatments (n = 3 biologically independent mice). All error bars indicate mean ± s.d.