Fig. 5: Small RNAs in jellyfishes.
From: Jellyfish genomes reveal distinct homeobox gene clusters and conservation of small RNA processing

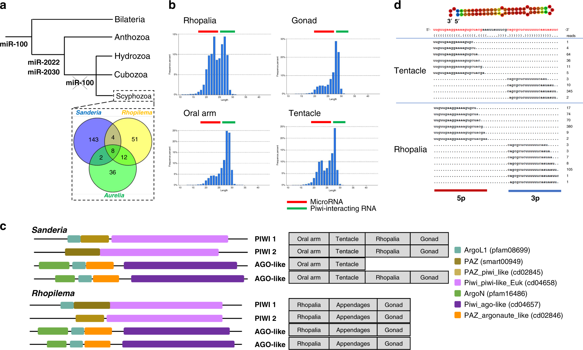
a Gain and loss of microRNAs in bilaterians and cnidarians. miR-100 has been lost in the medusozoan lineages; b Size distribution of small RNA reads from different tissues of Sanderia malayensis; the red and green bars indicate putative microRNAs and piwi-interacting RNAs, respectively. The presence of both types of small RNAs in somatic tissues is a widespread cnidarian feature; c Domain organisation of deduced Ago and PIWI proteins in the two jellyfish genomes; sequences given in supplementary information 1; d An example of microRNA in Sanderia malayensis displaying differential arm usage in different tissues demonstrating microRNA arm switching in cnidarians.