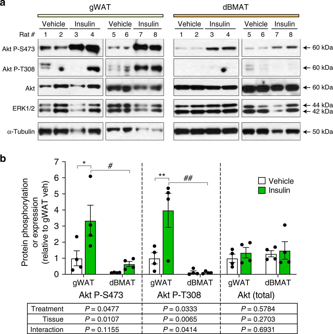
Fig. 4: BMAT resists insulin-stimulated Akt T308 phosphorylation.
From: Bone marrow adipose tissue is a unique adipose subtype with distinct roles in glucose homeostasis

Male Sprague–Dawley rats at 13- to 15-weeks of age were fasted overnight prior to intra-peritoneal injection of saline (n = 4) or 0.75 U/kg insulin (n = 4). Tissues were isolated 15 min post-injection and total protein isolated as described in the “Methods”. a Expression of the indicated proteins was determined by immunoblotting, with ERK1/2 and α-Tubulin used as loading controls. b Quantification of protein expression from (a). Expression of Akt P-S473 and Akt P-T308 was normalised to total Akt. Expression of total Akt was normalised to the average of ERK1/2 and α-Tubulin. Data are presented relative to gWAT of vehicle-treated rats as mean ± SEM. For each protein readout the influence of treatment or tissue, and interactions between these, was determined by two-way ANOVA, with p values shown beneath the graph. Significant effects of treatment (within each tissue) or tissue (within each treatment) were further assessed by multiple comparisons and are indicated as follows: insulin vs vehicle, *P < 0.05), **P < 0.01; gWAT vs. dBMAT, #P < 0.05) or ##P < 0.01. Source data and full scans of immunoblots are provided as a Source Data file.