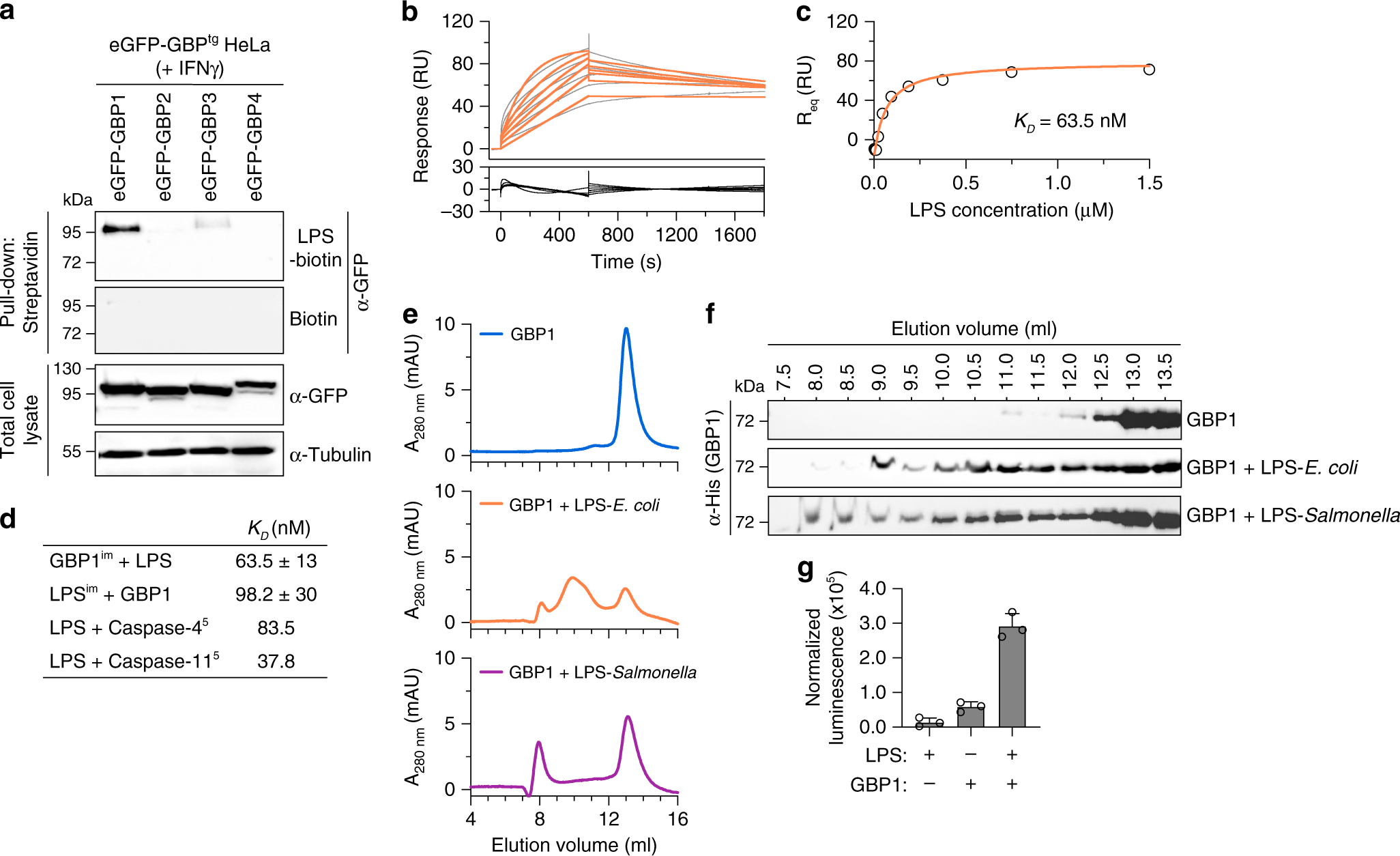
Fig. 6: LPS binds to GBP1 to induce formation of a high-molecular weight protein complex.
From: Human GBP1 binds LPS to initiate assembly of a caspase-4 activating platform on cytosolic bacteria

a Streptavidin pull-down assay for eGFP-GBP1-4 using biotin or biotin-conjugated LPS. HeLa cells stably expressing Dox-inducible eGFP-GBP1, −2, −3, or −4 were primed with IFNγ and 1 µg/mL Dox was added for 16 h. 1 million cells were lysed and incubated with 2 µg LPS-biotin or biotin, and the biotinylated substrates were pulled down using equal amounts of streptavidin magnetic beads, which were then eluted in equal volumes of SDS-PAGE reducing sample buffer. Streptavidin-bound and -unbound fractions were analyzed by western blot using an antibody against GFP. b SPR sensorgram of E. coli LPS (O111:B4) binding to human GBP1 immobilized on a CM5 chip surface. Sensorgram was obtained by using different LPS concentrations (47, 94, 188, 375, 750, and 1500 nM). Gray lines correspond to SPR data and orange lines to model fits using a two-state-reaction model. c Saturation curve of the titration of LPS on GBP1 immobilized on a CM5 chip. d Calculated dissociation constants (KD) for LPS binding to immobilized GBP1 (GBP1im) or GBP1 binding to immobilized E. coli LPS (LPSim). Dissociation constants for LPS-caspase-4 and LPS-caspase-11 were previously published by Shi et al.5. e, f Size exclusion chromatograms of recombinant, LPS-free His-tagged GBP1 incubated with various LPS derivatives. Following purification, GBP1 (1 µM) was incubated on ice with LPS (2 µM) for 5 h before being subjected to size-exclusion analysis on a Superdex 200 10/30 GL column. Protein size was estimated using molecular weight standards. Curves were corrected by subtracting LPS-specific absorbance at 280 nm. Individual fractions were run on a 12% acrylamide gel and immunoblotted against His6 to confirm the presence of GBP1 in elution peaks (f). g GTPase activity analysis of recombinant GBP1. GBP1 (500 nM) was incubated with GTP (5 µM) with or without ultrapure LPS (5 µM) for 30 min before the reaction was stopped. Luminescence was normalized to a buffer-only control. Graphs show the mean ± SD, and data are representative from three (a–d, g) or five (e, f) independent experiments performed with at least three independently expressed and purified batches of recombinant His-GBP1.