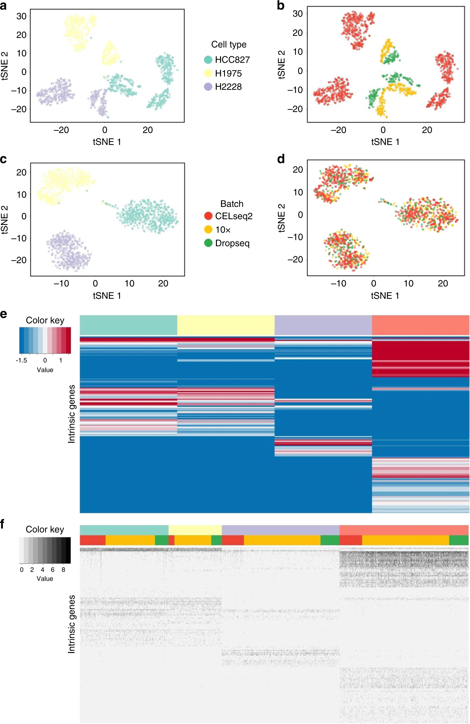
Fig. 8: Patterns of the LUAD study.

a t-SNE plot of the raw count data colored by cell line (H1975, H2228 and HCC827). b t-SNE plot of the raw count data colored by protocol (CELseq2, 10x Chromium, and Dropseq). c t-SNE plot of the corrected count data by BUSseq colored by cell line. d t-SNE plot of the corrected count data by BUSseq colored by protocol. e Heatmap of log-scale mean expression levels α + βk of cell types k = 1, 2, 3, 4. Each row represents an intrinsic gene. The colored bar indicates the cell type of each column. f Heatmap of the log-scale corrected count data by BUSseq. Each row again represents an intrinsic gene, but each column corresponds to a cell. The upper colored bar indicates the estimated cell type of each cell, and the lower colored bar denotes the batch to which the corresponding cell belongs.