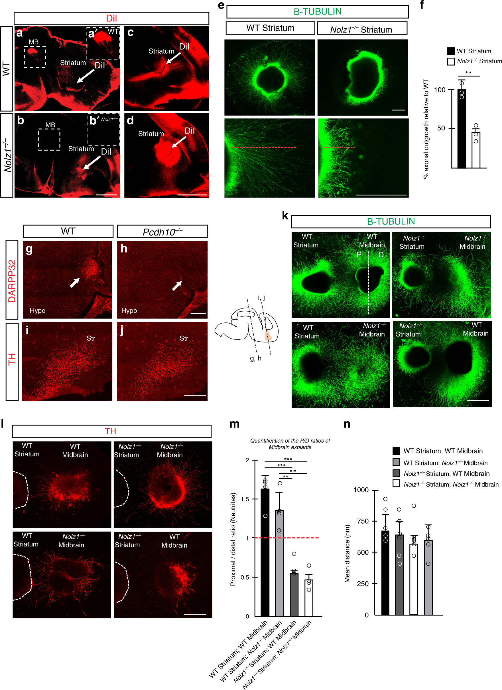
Fig. 6: Impaired striatal axonal outgrowth and repulsion of DA axons by Nolz1−/− mutant striatum.
From: Nolz1 expression is required in dopaminergic axon guidance and striatal innervation

a–d Dil injection in the striatum of E15.5 Wt and Nolz1−/− mutant embryos. Images display the failure of striatonigral neurons to project to the midbrain in Nolz1−/− mutant embryos (a–b). c–d reduced striatal axonal outgrowth in Nolz1−/− mutant mouse embryos. White arrows show the site of Dil injection. MB (midbrain). e Axon outgrowth from E13.5 Wt and Nolz1−/− mutant striatal explants in vitro. f Graph showing the percentage difference in axonal outgrowth from Nolz1−/− mutant striatal explants compared with Wt. Mean ± standard deviation; n = 3 biologically independent experiments; Two-sided, unpaired T-test **p = 0.00475. g–h Immunostaining of DARPP32 showing the lack of striatonigral projections in the hypothalamus of E14.5 Pcdh10−/− mutant embryos on coronal sections. i–j Immunostaining of TH on coronal sections of the striatum of E14.5 Wt and Pcdh10−/− mutant embryos. k Striatal and midbrain explants obtained from Wt and Nolz1−/− mutant embryos were cultured for 3 days and stained with b-TUBULIN (k) and TH (l). The proximal (P) part midbrain explant is facing the striatal explant, while the distal (D) compartment is furthest away from it. m Quantification of the neurite length in both the proximal and distal compartment of the explant culture assay as shown in (k). Graph shows P/D ratio. Mean values ± standard deviation; n = 4 biologically independent experiments; Two-sided, unpaired T-test: Wt Striatum + Wt Midbrain versus Nolz1−/− Striatum + Wt Midbrain ***p = 0.000135; Wt Striatum + Wt Midbrain versus Nolz1−/− Striatum + Nolz1−/− Midbrain ***p = 0.00013; Wt Striatum + Nolz1−/− Midbrain versus Nolz1−/− Striatum + Wt Midbrain **p = 0.00139; Wt Striatum + Nolz1−/− Midbrain versus Nolz1−/− Striatum + Nolz1−/− Midbrain **p = 0.00103. n Quantification of mean distance between midbrain and striatum explants across all conditions. Mean values ± standard deviation; n = 5 biologically independent experiments. Data are representative of three (a–e, g–j) or four (k) independent experiments. Scale bar 1000 μm (a–b), 500 μm (c–e, k, l), 200 μm (g–j). Hypo (hypothalamus) and Str (Striatum). Source data are provided as a source data file.