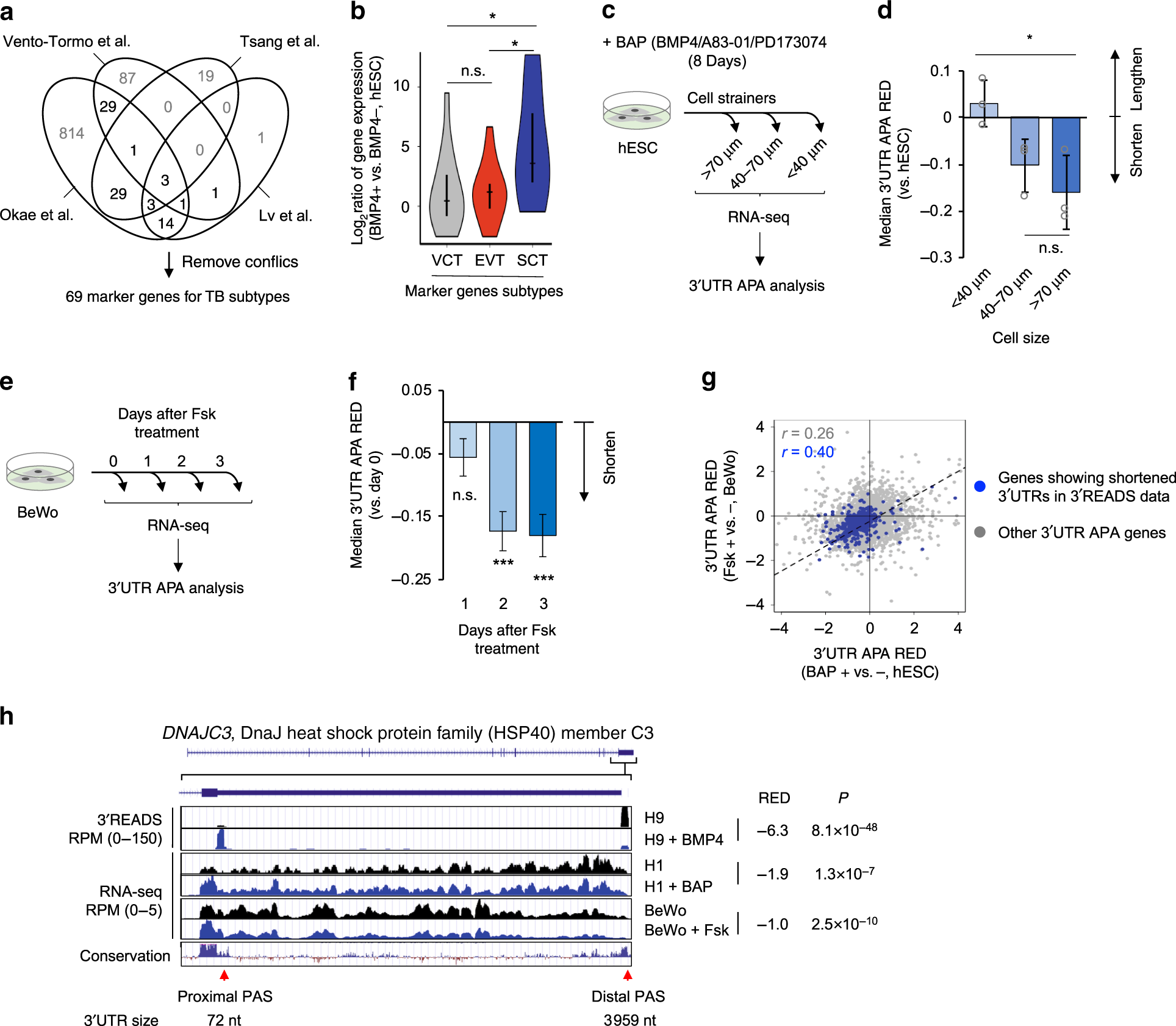
Fig. 3: Syncytialization of trophoblasts elicits 3ʹUTR shortening.

a Venn diagram showing TB subtype marker genes based on four indicated publications. A panel of 69 marker genes were selected. Subtype marker genes were defined by at least two studies (gene number shown in bold) and had no conflicts across all four studies. b Violin plot showing expression changes of TB subtype marker genes in differentiation of hESCs into TBs by BMP4 treatment (Fig. 2a). Significance of difference between gene sets (Wilcoxon test) is indicated. c Schematic showing experimental design of the Yabe et al.32 study, in which TBs differentiated from hESCs (H1 line) by BAP (BMP4, A83-01, and PD173074) were fractionated into different size groups by cell strainers. d Median 3ʹUTR APA REDs for different TB cell size groups vs. hESCs. Data are presented as mean value+/− SD of three replicates. Significance of difference (t-test) between cell groups is indicated. A total of 8216 genes were used for analysis. e Schematic showing experimental design of the Azar et al.34 study, in which BeWo cells were induced to syncytialize by forskolin (Fsk). f Median 3ʹUTR APA REDs for different days of Fsk treatment vs. day 0. Data are presented as mean value+/− SD based on bootstrapped data (20 times). Significance of difference (t-test) with day 0 is indicated. A total of 7682 genes were used for analysis. g Scatter plot comparing 3ʹUTR APA REDs of hESC and BeWo RNA-seq data. Pearson correlation coefficients are indicated for genes showing 3ʹUTR shortening in the 3ʹREADS data (blue dots, 1070 genes from Fig. 2c) and other genes displaying 3ʹUTR APA (gray dots, 7133 genes). h UCSC Genome Browser tracks showing data for the gene DNAJC3. 3ʹREADS data for the hESC model (Fig. 2a), RNA-seq data for the hESC model (>70 μm TB cells vs. hESCs, Fig. 3c), and RNA-seq data for BeWo syncytialization (day 3 vs. day 0, Fig. 3e) are shown. The two APA sites and 3ʹUTR sizes for their corresponding isoforms are indicated. Sequence conservation based on 100 vertebrates is shown. REDs and P-values are indicated.