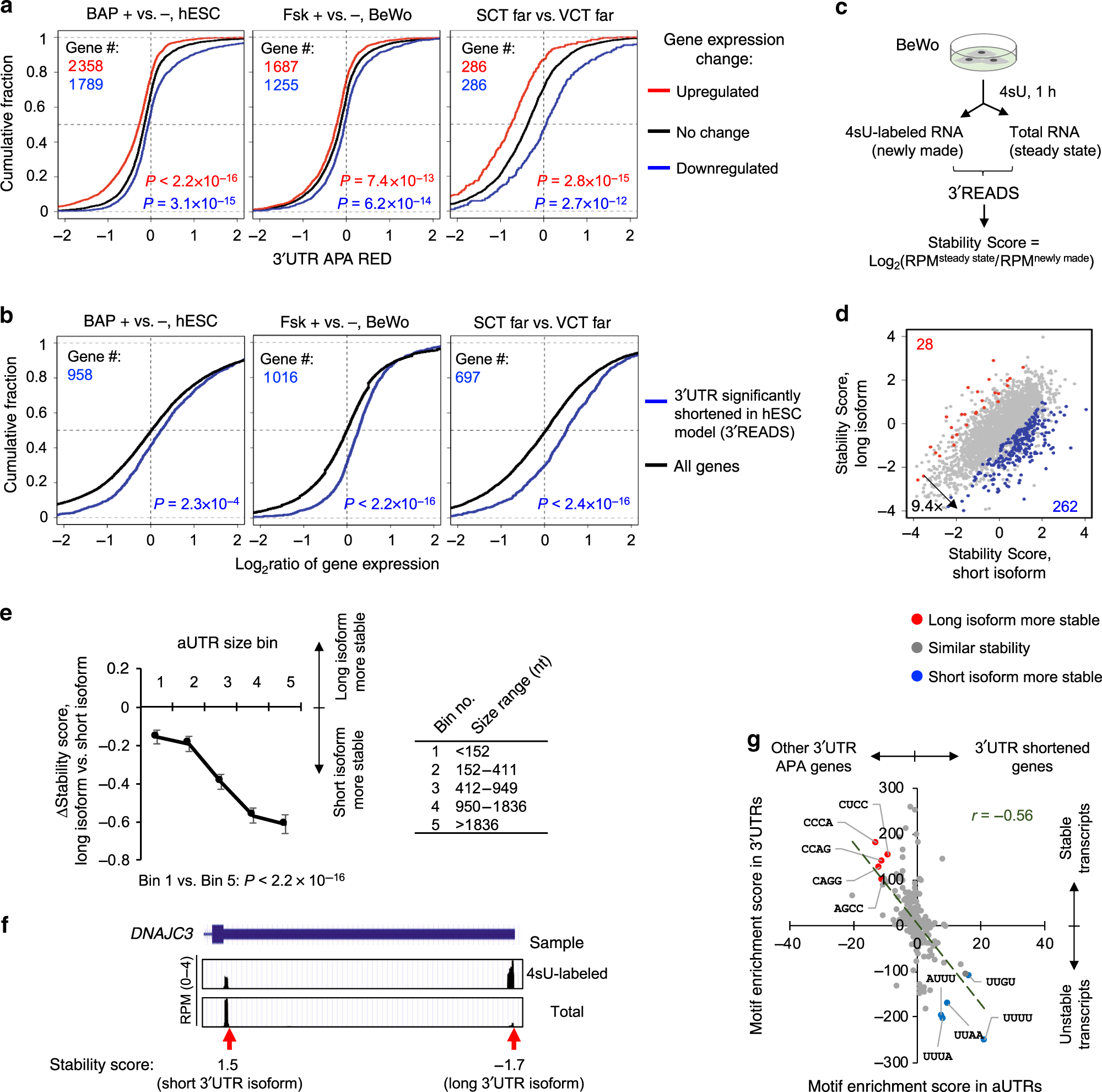
Fig. 6: 3ʹUTR shortening is associated with increased mRNA abundance.

a CDF curves of 3ʹUTR APA REDs for upregulated (red line), downregulated (blue line), and no change (black line) genes. Left, hESC model (>70 μm); middle, BeWo model (day 3); right, SCT far cells vs. VCT far cells (Vento-Tormo et al. and Tsang et al. data combined). Number of genes in each gene set is indicated. Regulated genes for the hESC and BeWo models are those with fold change > 1.2 and P-value < 0.05 (DESeq), and regulated genes in SCT far cells vs. VCT far cells are top and bottom 10% genes based on fold change. P-values (K–S test) for significance of difference between red or blue genes and black genes are indicated. b CDF curves of gene expression changes for genes showing 3ʹUTR shortening in the 3ʹREADS data (Fig. 2c, blue line) and all genes (black line) in three datasets (same as in a). P-values are based on the K–S test comparing blue and black genes. c Schematic of mRNA stability analysis of BeWo cells. mRNA stability of each transcript is represented by a Stability Score, as indicated. d Scatter plot comparing Stability Score of short 3ʹUTR isoform (x-axis) with that of long 3ʹUTR isoform (y-axis). Genes whose isoforms have significantly different Stability Scores (P < 0.05, DEXSeq) are highlighted in color. e Relationship between aUTR size and Stability Score difference between long and short isoforms. Genes are grouped into five similarly sized bins (about 550 genes each) based on their aUTR length. P-value (Wilcoxon test) comparing Bins 1 and 5 is indicated. Data are presented as median value ± SEM. f UCSC Genome Browser tracks showing 3ʹREADS data for DNAJC3 in total and 4sU-labeled RNA samples. g Tetramer enrichment scores for aUTRs of genes with shortened 3ʹUTRs (Fig. 2c) vs. aUTRs of other genes (x-axis) are compared to enrichment scores for 3ʹUTRs of stable vs. unstable transcripts (y-axis).