Fig. 3: Oncolytic virus-associated type I IFN is deleterious to adoptively transferred CAR T cells.
From: Oncolytic virus-derived type I interferon restricts CAR T cell therapy

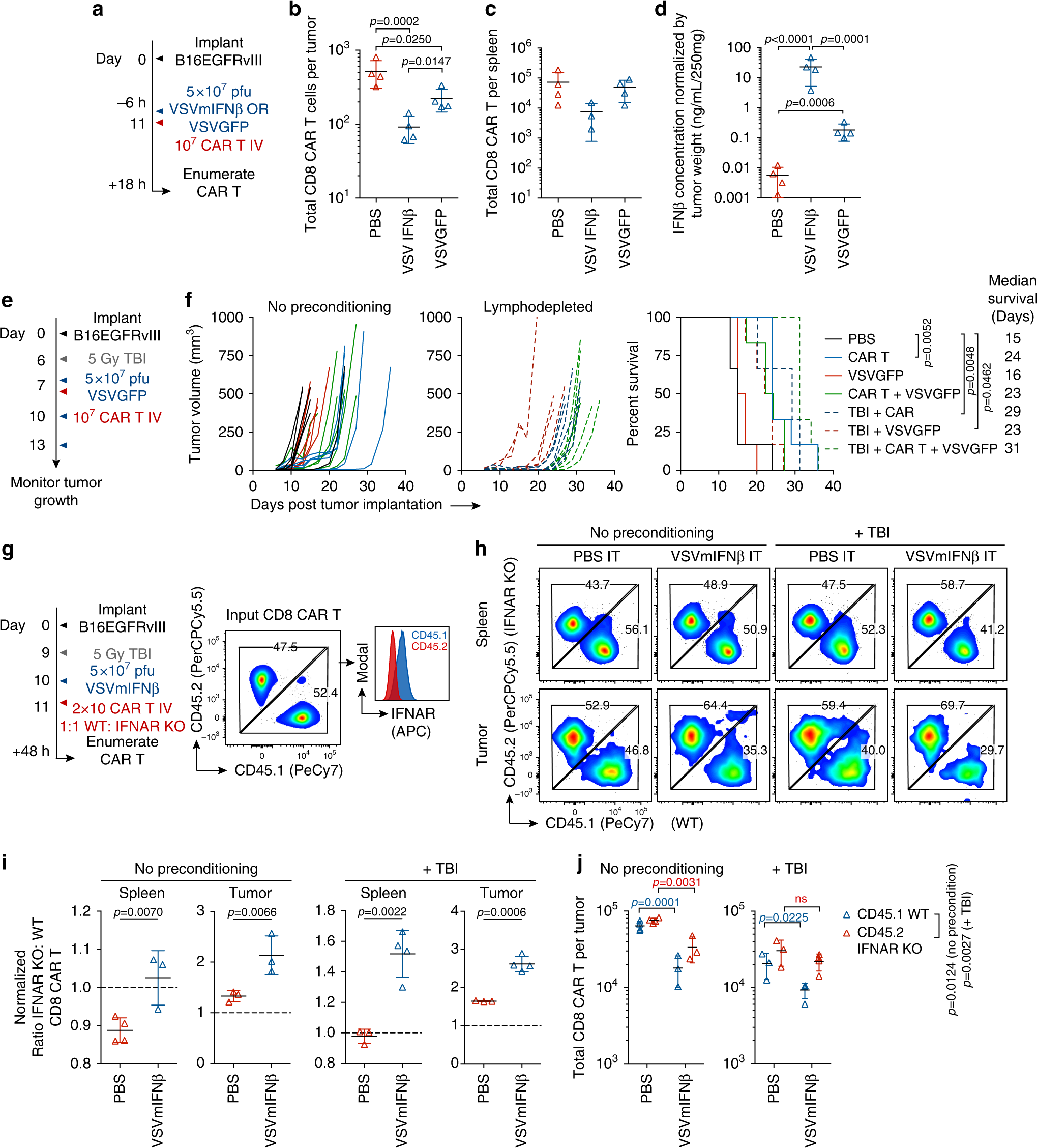
a Mice bearing B16EGFRvIII tumors received a single intratumoral injection of 5 × 107 pfu of VSVmIFNβ or VSVGFP or PBS 6 h prior to adoptive transfer of 1 × 107 EGFRvIII CAR T cells on day 11. The next day, the number of viable CD8 CAR T cells was quantified in the tumor (b) and spleen (c) and represented as mean ± SD for n = 4/group. d IFNβ was quantified in the tumor homogenate, normalized by tumor weight, and represented as mean ± SD for n = 4/group. e Mice bearing B16EGFRvIII tumors were treated with 5 × 107 pfu VSVGFP or PBS 6 h prior to administration of 1 × 107 EGFRvIII CAR T cells on day 7. Select groups received a lymphodepleting dose of radiation (5 Gy TBI) on day 6, and 2 additional doses of 5 × 107 pfu VSVmIFNβ on days 10 and 13. n = 6/group. f Tumor growth is shown in the left panel and overall survival is shown in right panel. g Mice bearing B16EGFRvIII tumors received a single intratumoral injection of 5 × 107 pfu of VSVmIFNβ or PBS 48 h prior to adoptive transfer of 1 × 107 WT CD45.1 EGFRvIII CAR T cells + 1 × 107 transgenic IFNAR1 KO CD45.2 EGFRvIII CAR T cells. h The ratio of IFNAR KO to WT CD8 CAR T cells in the tumor and in the spleen is shown for a single representative mouse per group. i The IFNAR KO: WT ratio normalized to the input ratio and represented as mean ± SD for n = 3 or 4/group. jThe total number of CD8 CAR T cells of each type was enumerated in the tumor and spleen and represented as mean ± SD for n = 3 or 4/group. Experiments were performed once. P-values were determined using a one-way ANOVA with a Tukey multiple comparisons post-test using log-transformed data (b, d), a Log-rank Mantel–Cox test (f), unpaired two tailed T tests (i) or a two-way ANOVA with a Sidak multiple comparisons post-test (j). Statistical significance set at p < 0.05, ns > 0.05. Source data are provided in the Source Data File.