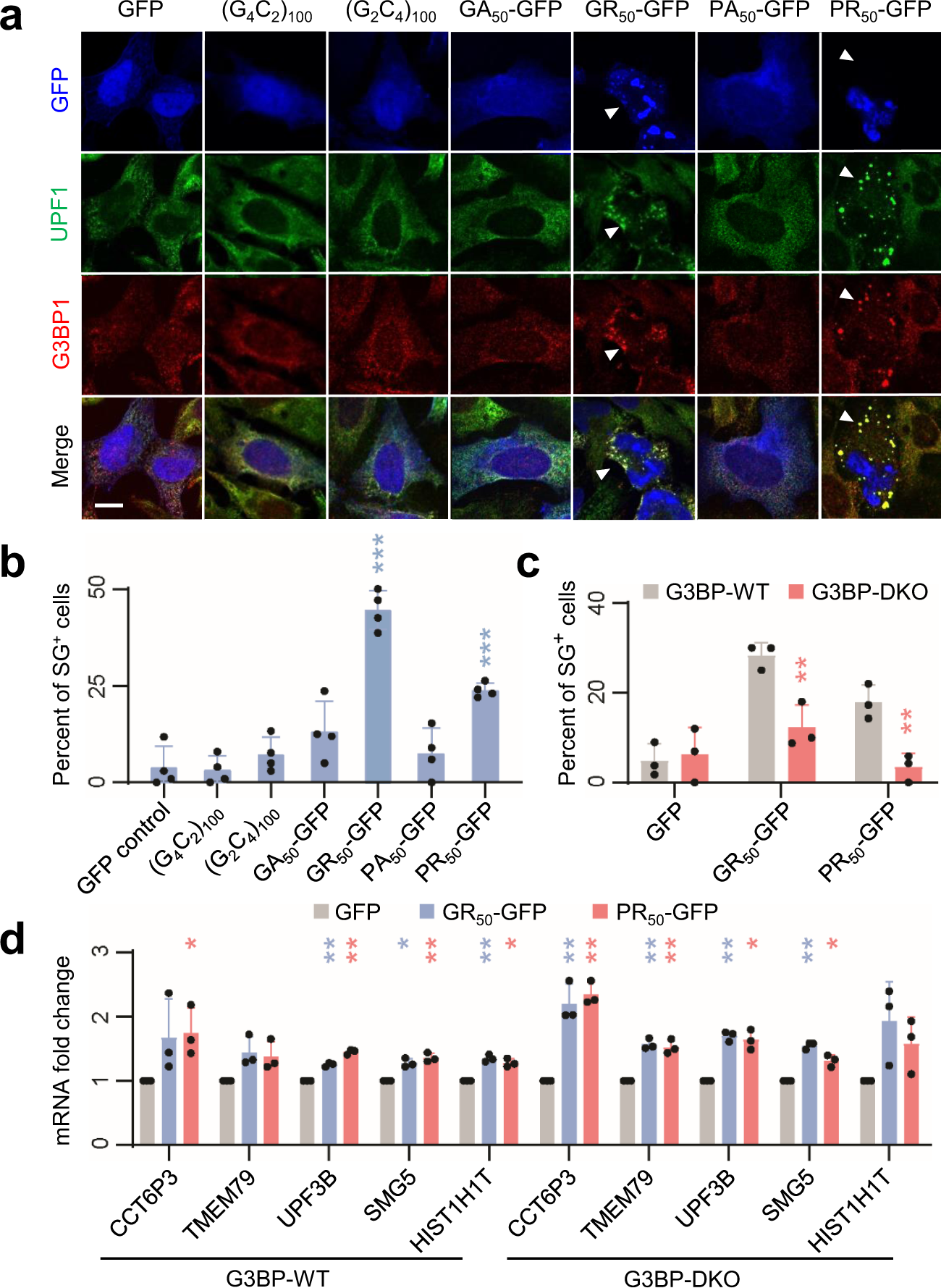
Fig. 3: Recruitment of UPF1 to stress granules is independent of NMD inhibition.
From: C9orf72 arginine-rich dipeptide repeats inhibit UPF1-mediated RNA decay via translational repression

a UPF1 and G3BP1 localization in HeLa cells expressing either GFP only, repeat RNA, or GFP-tagged DPR. Stress granules are indicated by arrowheads. Scale bar, 10 µm. Similar results were obtained from four independent experiments. b Quantification of stress granule (SG)-positive cells. n = 4 independent experiments. Data are presented as mean values ± SD. ***P < 0.001, two-sided unpaired t tests. c Quantification of stress granule formation in G3BP-WT and -DKO cells. n = 3 independent experiments. Data are presented as mean values ± SD. **P < 0.01, two-sided unpaired t tests. d Changes in UPF1 target mRNA abundance in G3BP-WT and -DKO cells. Expression levels were normalized to the GFP-only control. n = 3 independent experiments. Data are presented as mean values ± SD. *P < 0.05; **P < 0.01, two-sided ratio t tests. Source data and exact P values are provided in the Source Data file.