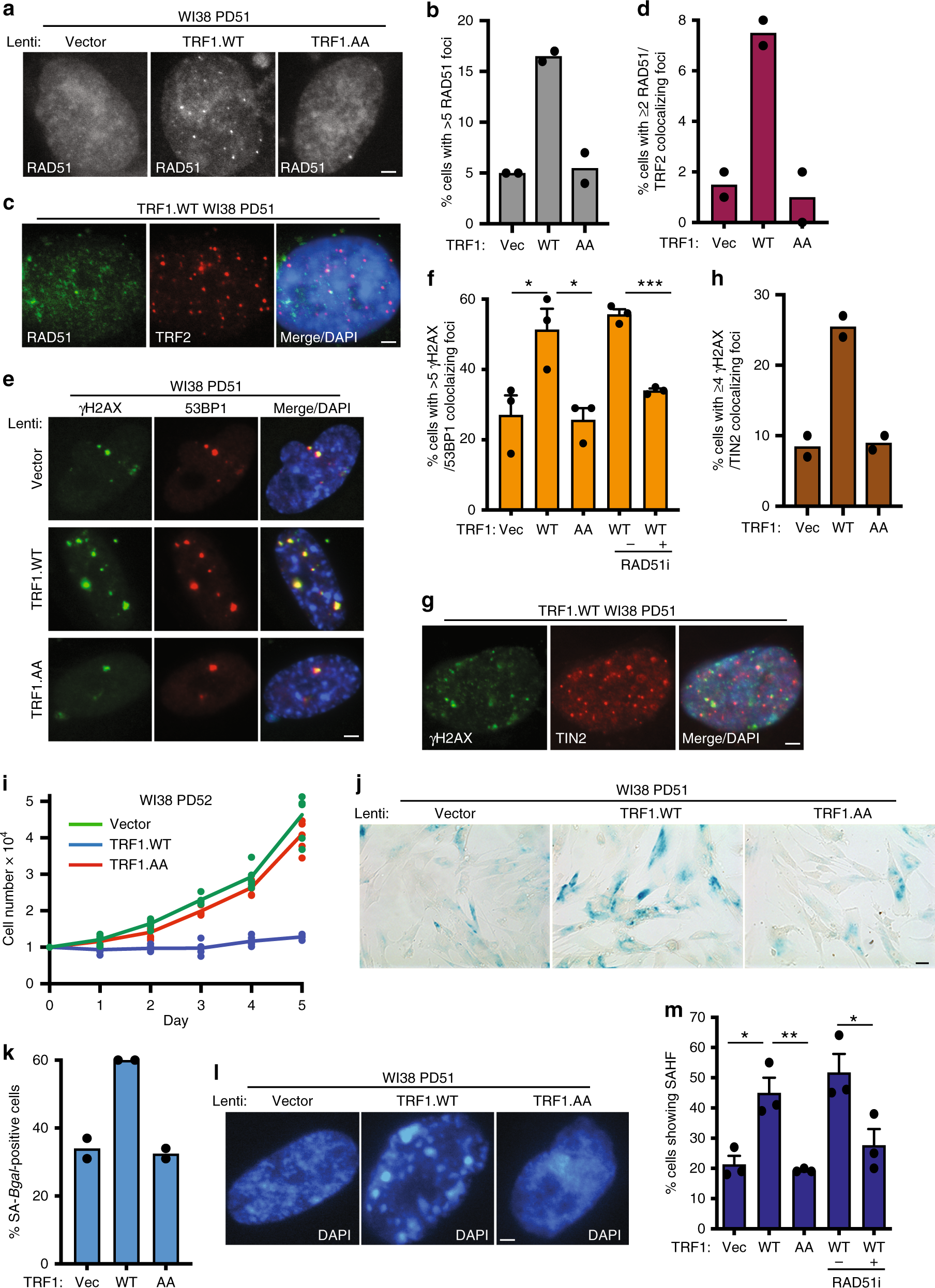
Fig. 3: Subtelomere recombination leads to premature senescence in aged human fibroblasts.
From: Persistent telomere cohesion protects aged cells from premature senescence

a Immunofluorescence analysis of Vector, TRF1.WT, or TRF1.AA infected late (PD51) WI38 cells with RAD51 antibody. b Quantification of the frequency of cells displaying >5 RAD51 foci. Average of two independent experiments (n = 100 cells each). c Immunofluorescence analysis of TRF1. WT-infected late (PD51) WI38 cells with Rad51 (green) and TRF2 (red) antibodies. d Quantification of the frequency of cells displaying ≥2 Rad51/TRF2 colocalizations. Average of two independent experiments (n = 100 cells each). e Immunofluorescence analysis of Vector, TRF1.WT, or TRF1.AA infected late (PD51) WI38 cells with γH2AX (green) and 53BP1 (red) antibodies. f Quantification of the frequency of cells displaying >5 γH2AX/53BP1 colocalizing foci. Average of three independent experiments (n ≥ 50 cells each) ± SEM. Vec vs WT: p = 0.0402, WT vs AA: p = 0.0195, WT(-Rad51i) vs WT( + Rad51i): p = 0.0002. g Immunofluorescence analysis of TRF1.WT-infected late (PD51) WI38 cells with γH2AX (green) and TIN2 (red) antibodies. h Quantification of the frequency of cells with ≥4 γH2AX/TIN2 colocalizing foci. Average of two independent experiments (n = 100 cells each). i Growth curve analysis of Vector, TRF1.WT, or TRF1.AA infected late (PD52) WI38 cells. Three technical replicates from two independent experiments each. j SA-β-gal analysis of Vector, TRF1.WT, or TRF1.AA infected late (PD51) WI38 cells. Scale bar represents 100 μm. k Quantification of SA-β-gal positive cells. Average of two independent experiments (n ≥ 50 cells each). l Detection of senescence-associated heterochromatin foci (SAHF) in Vector, TRF1.WT, or TRF1.AA infected late (PD51) WI38 cells. m Quantification of SAHF-positive cells. Average of three independent experiments (n ≥ 50 cells each) ± SEM. Vec vs WT: p = 0.015, WT vs AA: p = 0.007, WT(-Rad51i) vs WT(+Rad51i): p = 0.043. (c, e, g, l) DNA was stained with DAPI (blue). Scale bars represent 2 μm. *p ≤ 0.05, **p ≤ 0.01, ***p ≤ 0.001, Student’s unpaired two-sided t test. Experiments were repeated independently twice (for a, c, g, j) and three times (for e, l) with similar results. Source data are provided as a Source Data file.