Fig. 4: Loss of the DNA damage checkpoint leads to runaway subtelomere recombination.
From: Persistent telomere cohesion protects aged cells from premature senescence

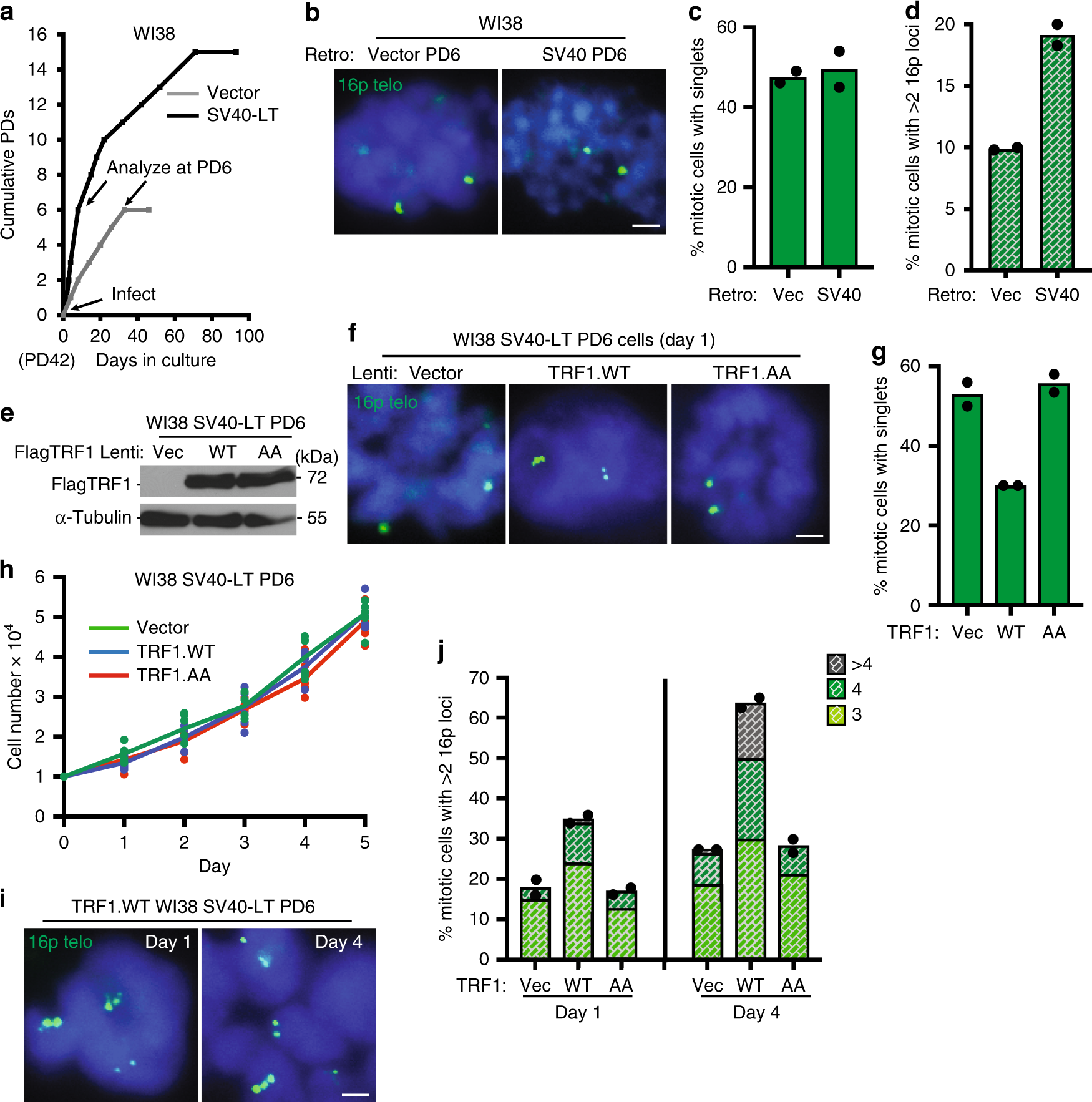
a Growth curve analysis of Vector or SV40-LT infected mid (PD42) WI38 cells. Subsequent analyses were performed at PD6 (indicated) when Vector-infected cells begin to senesce. b FISH analysis of Vector or SV40-LT infected WI38 mitotic cells at PD6 using a 16p telo probe (green). Quantification of the frequency of mitotic cells (c) with cohered telomeres or (d) exhibiting subtelomere copying in Vector or SV40-LT-infected WI38 cells at PD6. Average of two independent experiments (n ≥ 41 cells each). e Immunoblot analysis of Vector, TRF1.WT, or TRF1.AA infected WI38 SV40-LT (PD6) cell extracts. f FISH analysis of Vector, TRF1.WT, or TRF1.AA infected WI38 SV40-LT (PD6) cells on Day 1 of growth curve analysis using a 16p telo probe (green). g Quantification of the frequency of mitotic cells with cohered telomeres. Average of two independent experiments (n ≥ 43 cells each). h Growth curves of Vector, TRF1.WT, or TRF1.AA WI38 infected SV40-LT (PD6) cells. Three technical replicates from two independent experiments each. i FISH analysis of TRF1.WT infected WI38 SV40-LT (PD6) mitotic cells exhibiting subtelomere copying on Day 1 and Day 4 of growth curve analysis using a 16p telo probe (green). j Quantification of the frequency of mitotic cells exhibiting subtelomere copying. Average of two independent experiments (n ≥ 40 cells each). b, f, i DNA was stained with DAPI (blue). Scale bars represent 2 μm. Experiments were repeated independently twice (for a, b, e, f, i) with similar results. Source data are provided as a Source Data file.