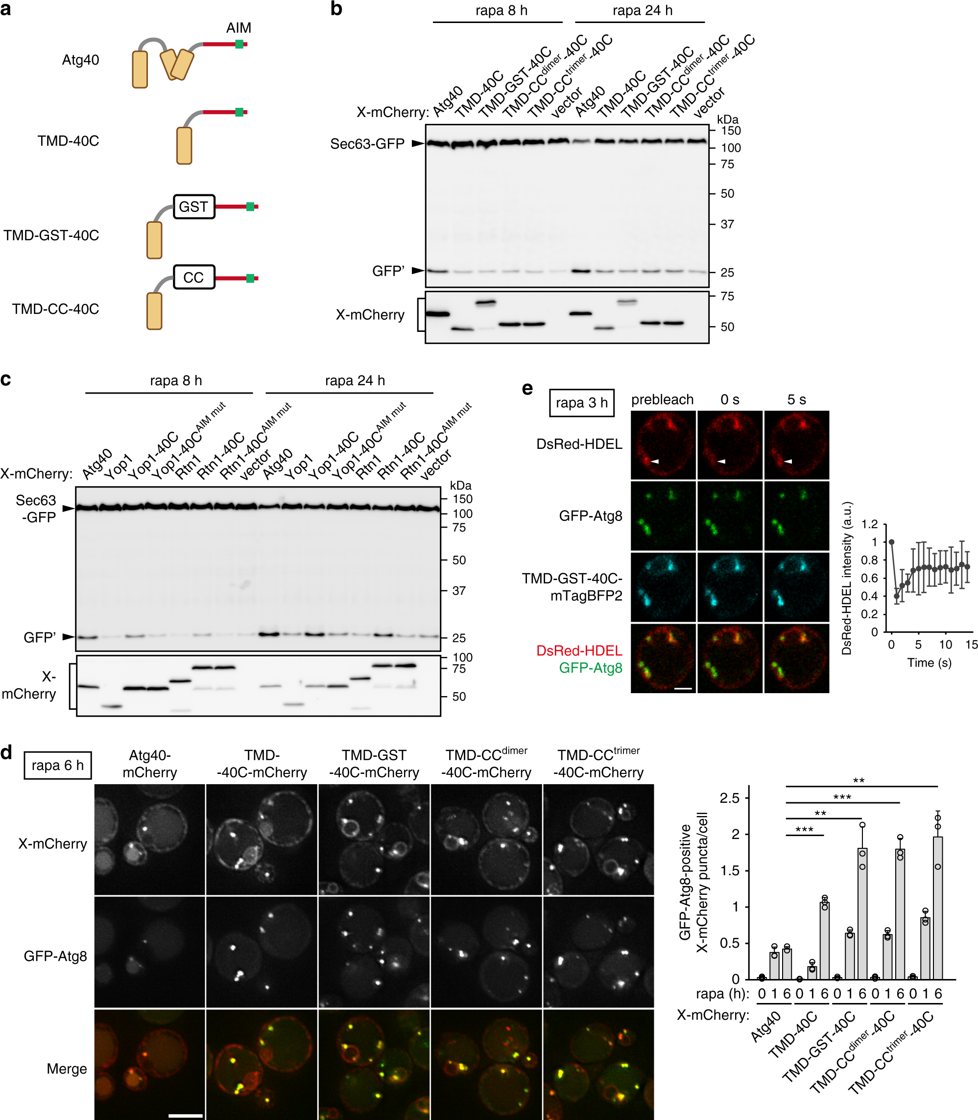
Fig. 2: The reticulon-like domain of Atg40 is important for ER-phagy.

a Schematic diagrams of fusion proteins containing the transmembrane domain (TMD) of Sec71 (24–58) and the C-terminal region (194–256) of Atg40 (40 C). CC, coiled-coil domain of Gcn4. b, c SEC63-GFP atg40Δ cells constitutively expressing the mCherry-tagged fusion proteins (X-mCherry) were treated with rapamycin for 8 or 24 h. Expression levels of the fusion proteins and degradation of Sec63-GFP were analyzed by immunoblotting using antibodies against mRFP and GFP, respectively. GFP’, GFP fragments generated by vacuolar cleavage of Sec63-GFP. The AIM mutants (AIM mut) contain the Y242A and M245A mutations. d Cells expressing GFP-Atg8 and mCherry-tagged fusion proteins were analyzed by fluorescence microscopy. The images are maximum-intensity projections of Z stacks (seven plane stacks, 0.2-μm spacing). X-mCherry puncta that colocalized with GFP-Atg8 were counted, and the results of quantification are shown as means ± s.d. (n = 3). ***P = 1.19 × 10−4 (TMD-40C), **P = 0.0013 (TMD-GST-40C), ***P = 9.29 × 10−5 (TMD-CCdimer-40C), **P = 0.0018 (TMD-CCtrimer-40C) (unpaired two-tailed Student’s t test). e Cells treated with rapamycin were subjected to FRAP analysis. The images are taken before and after photobleaching of the DsRed-HDEL fluorescence at the indicated region (arrowheads). Fluorescence intensity of DsRed-HDEL at the indicated region was measured, and the results of quantification are shown as means ± s.d. (n = 7). The experiments were repeated independently twice (b, c). Scale bars, 5 μm (d), 2 μm (e).