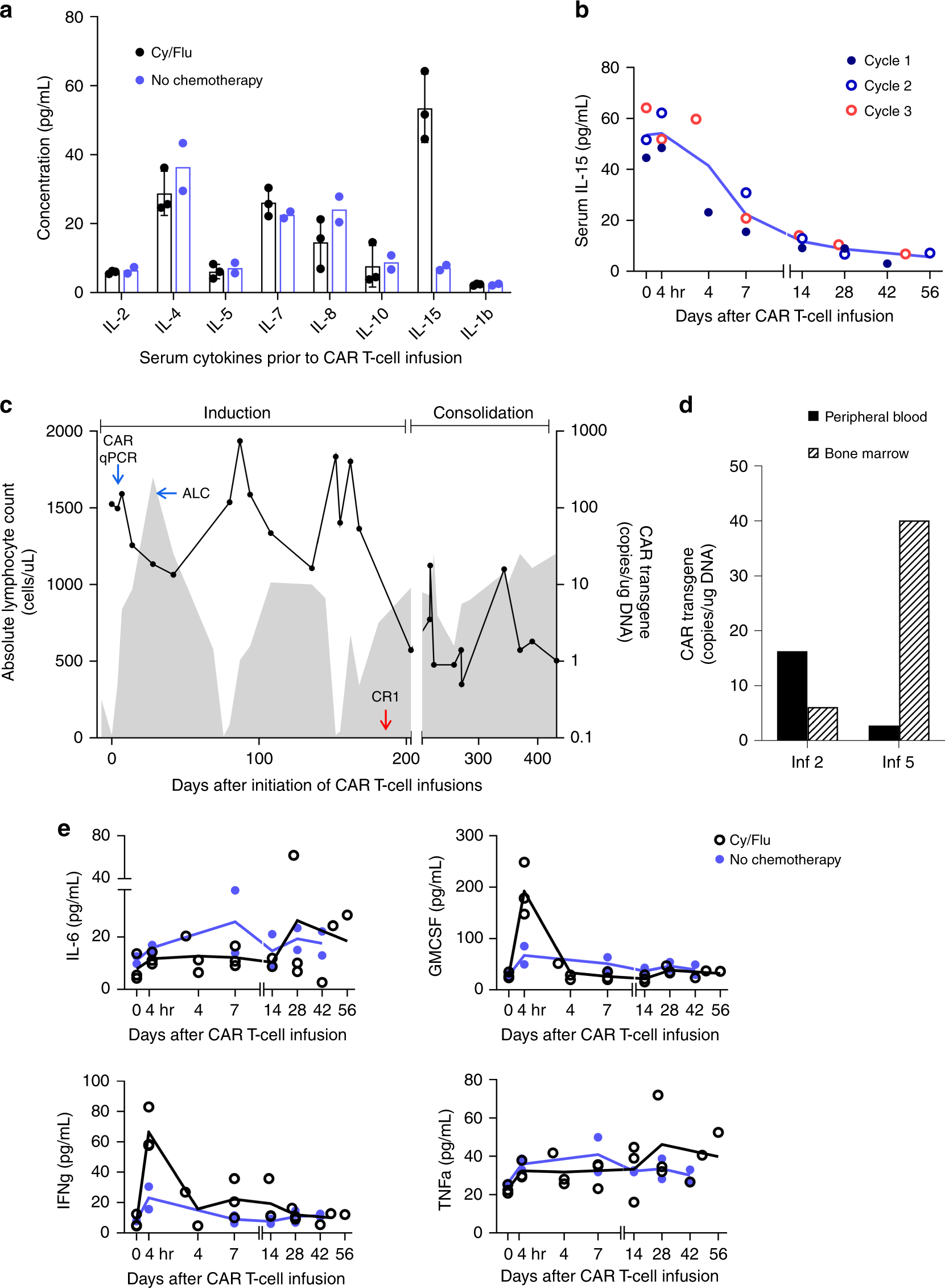
Fig. 2: Measurement of serum cytokines and monitoring of HER2 CAR T cells after infusion.

a Analysis of serum cytokines after Cy/Flu administration and prior to T-cell infusion on day 0 showing the difference in IL-15 levels with (n = 3 infusion cycles, data presented as mean values ± standard deviation) and without (n = 2 infusions) lymphodepletion. b Kinetics of serum IL-15 levels prior to and after T-cell infusions given with cytoreducing chemotherapy (n = 3 infusion cycles). c Trends in the absolute lymphocyte count (ALC; shaded gray area) and levels of the HER2 CAR transgene detected by quantitative polymerase chain reaction (qPCR; solid black line) in the peripheral blood during the induction and consolidation phase leading to the initial complete response (CR1). d Detection of the HER2 CAR transgene in the peripheral blood and corresponding bone marrow levels at 6 weeks after infusions 2 and 5. e Analysis of pro-inflammatory cytokines (IL-6, GM-CSF, IFNγ, and TNFα) in the patient’s serum before and after CAR T-cell infusion given with (n = 3 infusion cycles) and without (n = 2 infusions) lymphodepletion. In panels (a, b, e), each dot in the graph represents an average of technical replicates from a biologically distinct serum sample. Inf CAR T-cell infusion, Cy/Flu cyclophosphamide and fludarabine.