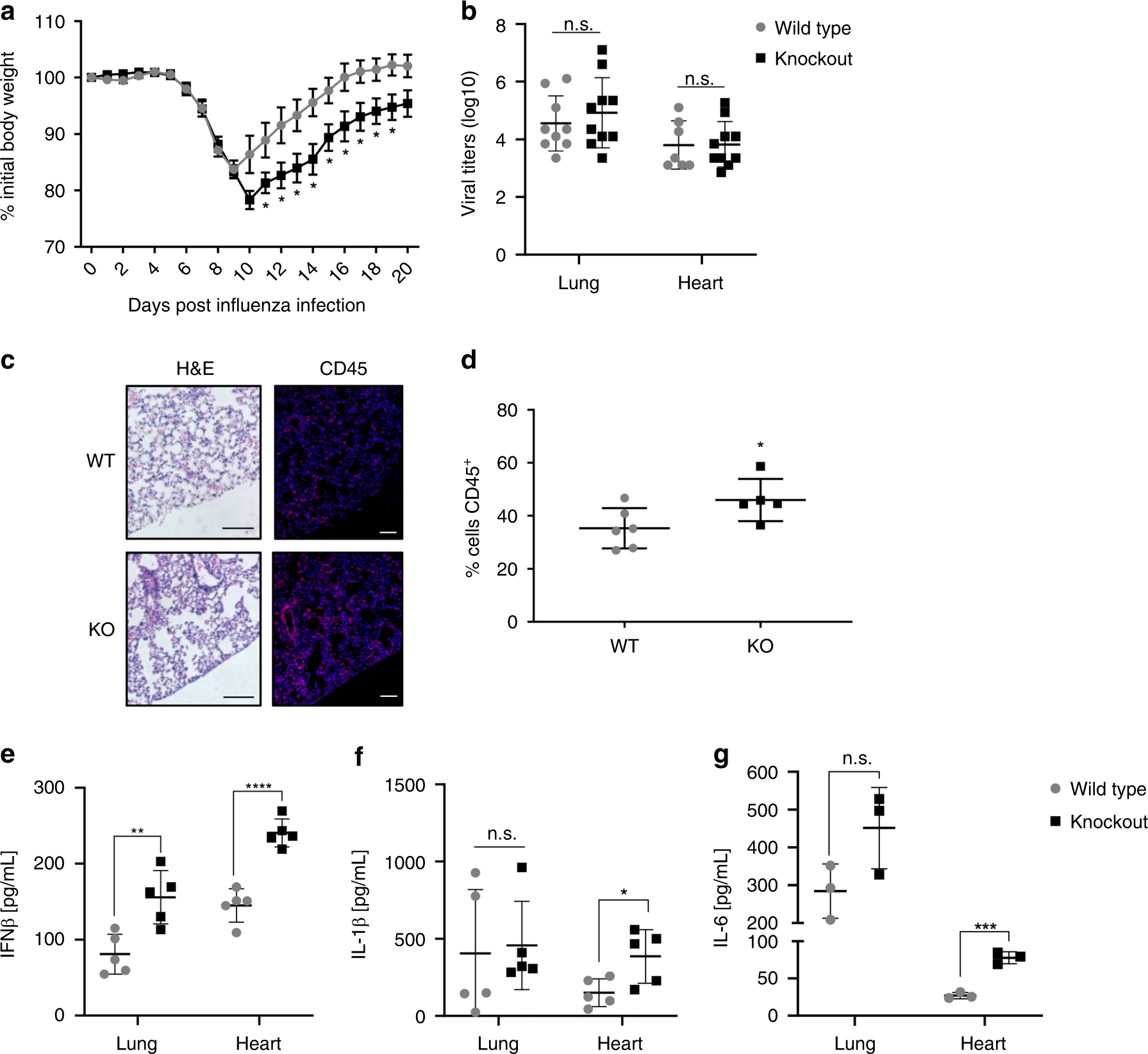
Fig. 3: MG53 knockout mice have worsened morbidity following influenza infection.

a Mice were infected intranasally with influenza virus PR8 (10 TCID50). MG53 KO mice lost more weight and took longer to recover following PR8 infection compared to controls (n = 12 mice/group, mean ± SE; *p < 0.05 compared to WT animals at day post infection; multiple two-sided t tests). b Lung and heart tissues were harvested from mice 5 days post infection. There was no significant difference in viral burden, as shown by comparable viral titers between WT and KO mice (n = 9 WT and 10 KO lungs; n = 7 WT and 10 KO hearts; mean ± SE; n.s. means nonsignificant; two-sided unpaired t test). Lungs were isolated at 5 days post infection and either fixed for histology (c, d) or homogenized for viral titer and cytokine analysis (e, f). c H&E and CD45 staining of WT and KO lungs (images are representative of lung sections from six WT and five KO mice; scale bar = 100 µm). d Immunofluorescence staining revealed increased CD45+ leukocyte infiltration in MG53 KO lungs compared to WT (n = 6 WT and 5 KO mice; mean ± SD; p = 0.0493, two-sided unpaired t test). e MG53 KO mice had increased IFNβ production in the lungs and heart (n = 5 mice/group; mean ± SD; **p = 0.0051; ****p < 0.0001; two-sided unpaired t test). f Significant increases in IL-1β (n = 5 mice/group; mean ± SD; n.s. means nonsignificant p = 0.8225, *p = 0.0281; two-sided unpaired t test) and g IL-6 (n = 3 mice/group; mean ± SD; ns nonsignificant p = 0.0898, ***p = 0.0006; two-sided unpaired t tests) levels were measured in MG53 KO hearts compared to WT hearts.