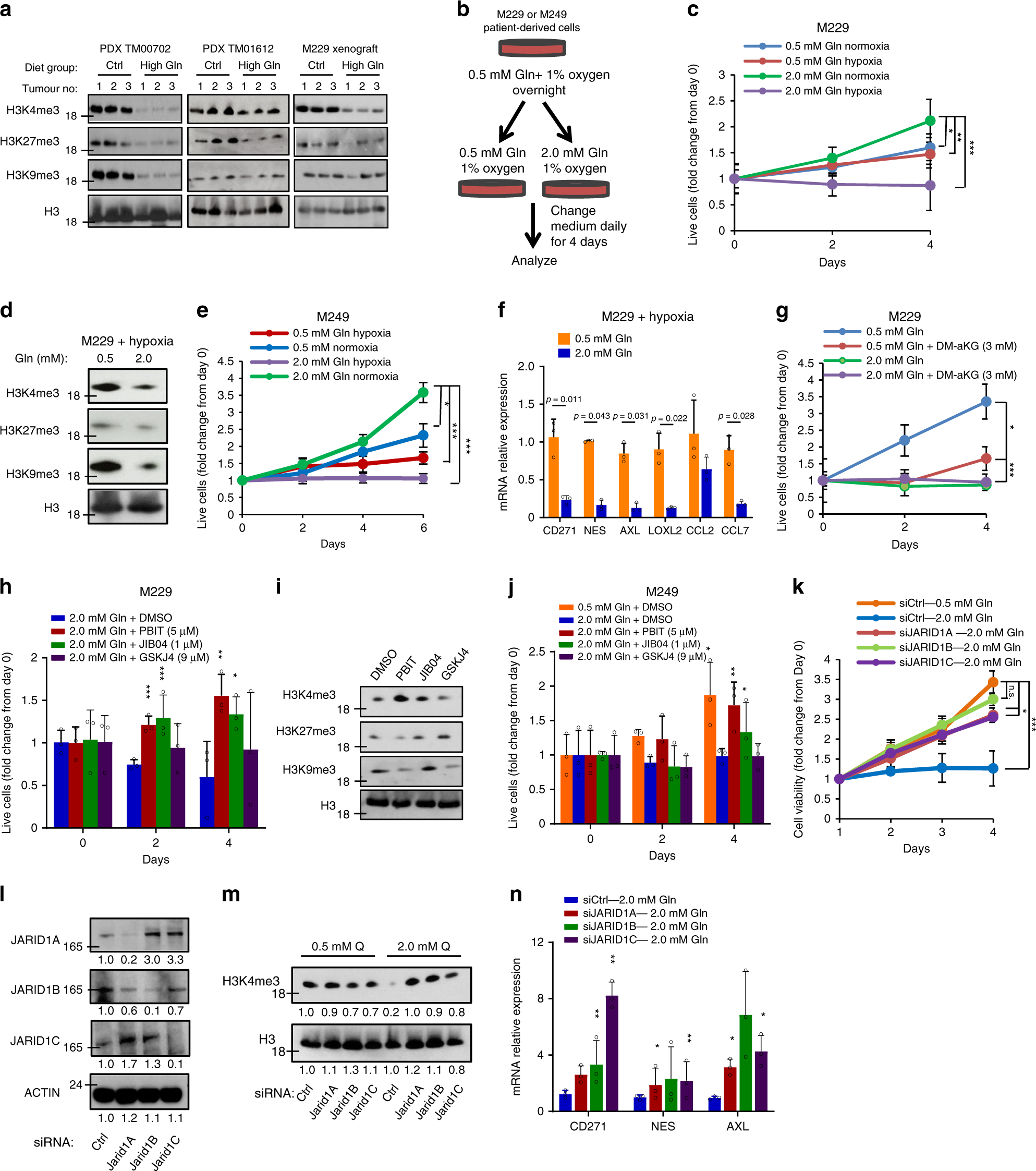
Fig. 6: High glutamine decreases H3K4me3 methylation.

a Tumours from the control (Ctrl) or glutamine-supplemented (High Gln) groups were used for histone extraction and assessed by western blotting using the indicated histone antibodies. b Schematic of the modified cell-culturing conditions in vitro to mimic tumour microenvironment. c M229 cells cultured in 96-well plate as in b. Cell viability was assessed using CellTiter Glo assay (n = 3, independent experiments). d M229 cells, cultured as in b, were lysed and used for histone extraction and immunoblotting with the indicated antibodies. e M249 cells, cultured as in b, were assessed using Trypan blue exclusion (n = 3, independent cell cultures). f M229 cells, cultured as in b, were used for qPCR analysis (n = 3, independent cell cultures). g M229 cells cultured as in b with or without 3 mM DM-αKG. Cell viability was assessed using CellTiter Glo assay (n = 3, independent cell cultures). h, i M229 cells cultured as in b and treated with DMSO, PBIT (5 μM), JIB04 (1 μM) or GSKJ4 (9 μM). Cells were assessed for viability by CellTiter Glo assay in h (n = 3, independent experiments) or collected for western blotting using the indicated antibodies in i. j M249 cells cultured as in h. Live cell numbers were assessed using Trypan blue exclusion (n = 3, independent experiments). k, l M229 cells were transfected with siRNA against scramble control (siCtrl), JARID1A, JARID1B or JARID1C and cultured as in b. Live cell numbers were assessed using Trypan blue exclusion in k (n = 3, independent cell cultures) or collected for immunoblotting as indicated in l. m siCtrl, siJARID1A, siJARID1B or siJARID1C were collected for histone extraction and immunoblotting. Immunoblots were quantified using ImageJ. n siCtrl, siJARID1A, siJARID1B or siJARID1C cells cultured as in b were collected for qPCR analysis (n = 3, independent cell cultures). All immunoblots are representative of three independent experiments. Data represent means and error bars are s.d. p value calculated by t test (unpaired, two tailed). *p < 0.05, **p < 0.01, ***p < 0.001. Source data are provided as a Source data file.