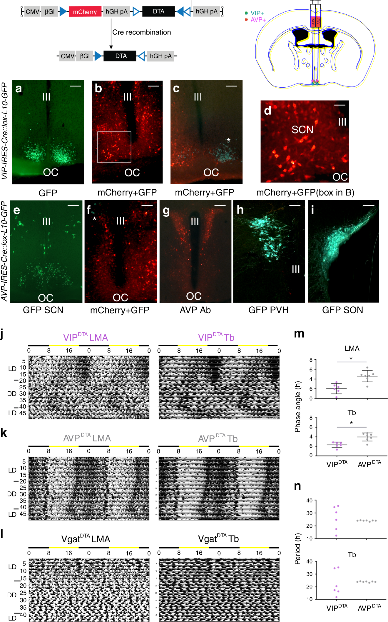
Fig. 3: Cell-type specific ablations of SCNVIP, but not SCNAVP, neurons result in loss of LMA circadian rhythm.

(Top) DTA vector construct containing non-Cre-dependent mCherry and Cre-dependent DTA sequences and schematic of AAV-DTA SCN injections in VIP-IRES-Cre, AVP-IRES-Cre and Vgat-IRESCre mice. a GFP-expressing VIP neurons in the ventral SCN of a VIP-IRES-Cre::lox-L10-GFP mouse (representative example from n = 3 mice; scale bar, 150 μm). b Representative photomicrograph from a VIP-IRES-Cre::lox-L10-GFP mouse that received bilateral AAV-DTA injections. Note that GFP-expressing SCNVIP neurons are absent but that surviving non-VIP neurons express mCherry (scale bar, 150 μm; n = 6). c Representative photomicrograph from a VIP-IRES-Cre::lox-L10-GFP mouse that received a unilateral AAV-DTA injection. An asterisk marks surviving GFP-expressing SCNVIP neurons (cyan) on the non-injected side whereas mCherry-labeled neurons (red) and the absence of GFP-expressing SCNVIP neurons on the contralateral side, indicate complete unilateral ablation (scale bar, 150 μm; n = 6). d Higher magnification of dual-color box in (b), definitively confirming the absence of GFP (cyan) following near total ablation of SCNVIP neurons (scale bar, 50 μm). e GFP-expressing AVP neurons in the dorsal SCN of a AVP-IRES-Cre::lox-L10- GFP mouse (scale bar, 150 μm; representative example from n = 6 mice). f Representative photomicrograph from a AVP-IRES-Cre::lox-L10-GFP mouse that received bilateral AAV-DTA injections. Asterisk marks surviving GFP-labeled (cyan) AVP cells (scale bar, 150 μm; n = 6). g, h Representative cases showing intact immunolabelled (g) and L10-GFP (h) AVP neurons in the paraventricular nucleus (PVH) of two separate mice AVP-IRES-Cre::lox-L10-GFP that received bilateral AAV-DTA SCN injections (scale bar, 150 μm; n = 6). i Intact AVP neurons in supraoptic nucleus (SON), same mouse as H (scale bar, 150 μm; n = 6). j, k Actogram (LMA, locomotor activity) and body temperature (Tb) (gray scale: darker represents higher temperature) during at least 7 days in light/dark (LD), followed by at least 3 weeks in constant dark (DD), followed by at least 7 days of LD. j Bilateral ablation of SCNVIP neurons in a VIP-IRES-Cre mouse disrupts LMA and Tb circadian rhythms. k Bilateral ablation of SCNAVP neurons in an AVP-IRES-Cre mouse leaves LMA and Tb rhythms intact. l Bilateral ablation of SCNVgat neurons in a Vgat-IRES-Cre mouse abolishes all rhythmicity (n = 3). m In LD, ablation of SCNVIP neurons results in advanced phase angles of entrainment. Lines represent mean ± s.e.m. (n = 6 VIPDTA mice, n = 7 AVPDTA mice; two-tailed unpaired t-tests: LMA, t(11) = 4.104, *p = 0.0017; Tb, t(11) = 4.036: *p = 0.002). n In DD, ablation of SCNVIP neurons results in periods outside circadian range, whereas ablation of SCNAVP neurons maintains stable periodicity. Abbreviations: III, third ventricle; OC, optic chiasm.