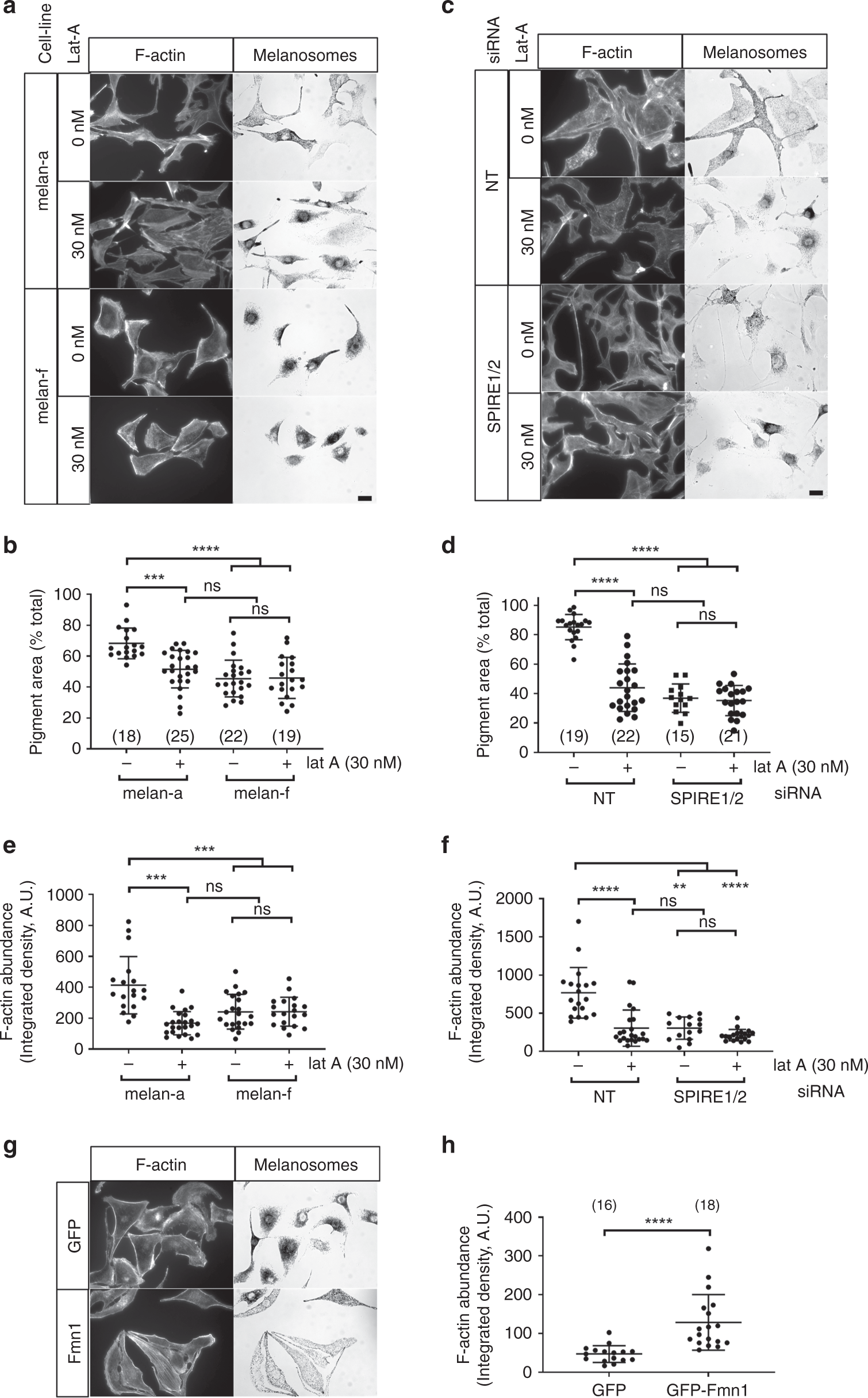
Fig. 2: FMN1 and SPIRE1/2 generate latrunculin-A-sensitive AFs essential for melanosome dispersion.

melan-a and melan-f cells were plated onto glass coverslips, and transfected with siRNA as indicated: c, d, f, infected with GFP-FMN1 expressing virus g, h and/or incubated with latrunculin-A (lat-A) for 60 min a–f as indicated. Cells were then fixed and stained with fluorescent phalloidin to reveal AFs (see Experimental procedures). a, c, g Fluorescent and bright-field images showing the distribution of AFs and melanosomes in melanocytes. Scale bar = 15 μm. b, d, e, f, h Bee swarm plots showing the extent of melanosome dispersion (b, d) and AF abundance (e, f, h) in melanocytes, in the presence and absence of latrunculin-A. b and e, and d and f show data from the same population of cells. The number of cells measured in each case is indicated in brackets in the bee swarm plot associated with that data (b, d, f, h). Numbers of cells in e and f are the same as in b and d. **** and *** indicate significant difference p = <0.0001 and p = <0.001 as determined by one-way ANOVA. n.s. indicates no significant difference. Data are from one of three independent experiments. Bars within each dataset indicate the mean and 25th and 75th percentile of data. Bars linking datasets indicate the pairs that are being compared for similarity. Source data for b, d–f, h are provided in the supplementary Source data file.