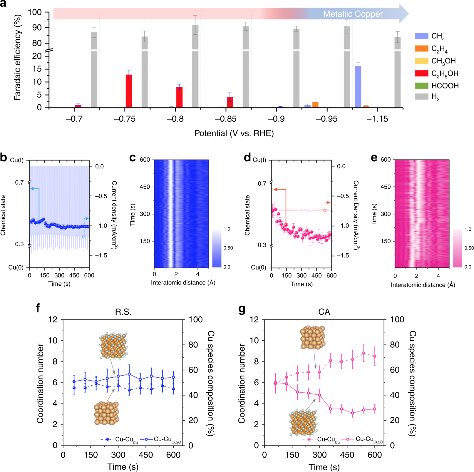
Fig. 2: Operando time-resolved XAS characterization.

a Potential dependence of CO2RR product selectivity on the CuOx in 0.5 M CO2-saturated KHCO3 under the employment of redox shuttle. The error bars represented standard deviations based on three individual measurements. b Time-resolved variations using Redox Shuttle (R.S.) of Cu species in CuOx and the corresponding electrochemical responses during CO2RR at −0.75 V and c the corresponding time-resolved EXAFS spectra without phase-correction of CuOx under CO2RR. d Time-resolved variations using chronoamperometry (CA) of Cu species in CuOx and the corresponding electrochemical responses during CO2RR at −0.75 V and e the corresponding time-resolved EXAFS spectra without phase-correction of CuOx under CO2RR. The spectra were depicted in a 2D contour plot with interatomic distance (Å) on x-axis and with time (sec) on y-axis, while normalized Fourier transform magnitude served as corresponding intensity. Quantification of time-resolved chemical composition information extracted from operando Quick Cu XAS for CuOx under eCO2RR using redox shuttle (f) and conventional chronoamperometry (g). Each error bar indicated an estimated standard deviation based on the curve fitting of EXAFS spectra. Both cathodic potentials were −0.75 V and electrolyte was 0.5 M CO2-saturated KHCO3.