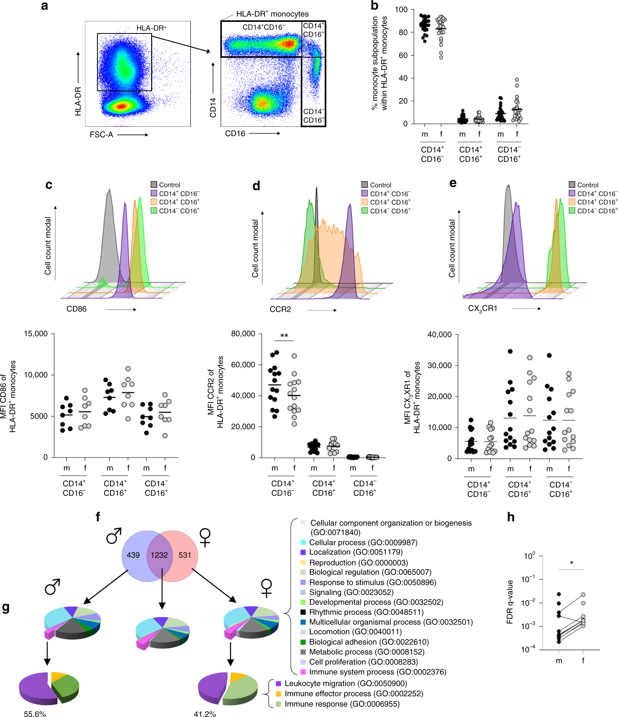
Fig. 3: Monocytes from healthy men show stronger expression profile for migration.

a Gating strategy to identify monocyte subsets in healthy human blood donors. b Percentage of classical (CD14+CD16−), intermediate (CD14+CD16+), and non-classical (CD14−CD16+) monocytes in the peripheral blood of healthy men and women (nm/f CD14+CD16− = 24/25; nm/f CD14+CD16+ = 24/25; nm/f CD14−CD16+ = 24/25; pooled data from samples collected over a time frame of nine months; depicted are the means). Histogram and graphs showing the MFI of c CD86, d CCR2, and e CX3CR1 on peripheral monocyte subpopulations from healthy male and female human blood donors (c nm/f CD14+CD16− = 8; nm/f CD14+CD16+ = 8; nm/f CD14−CD16+ = 8; d nm/f CD14+CD16− = 14; nm/f CD14+CD16+ = 14; nm/f CD14−CD16+ = 14; e nm/f CD14+CD16− = 14; nm/f CD14+CD16+ = 14; nm/f CD14−CD16+ = 14; pooled data of samples collected over a time frame of nine months; Depicted are the means). f Transcriptome analysis of CD14+ monocytes from men and women. PBMCs from male (n = 4) and female (n = 3) healthy donors (25–49 years of age) were stimulated with LPS, and CD14+ monocytes were isolated using MACS. RNA was isolated, transcribed into cDNA, and subjected to RNA Seq analysis. Venn diagram showing differentially regulated genes from men and women following LPS stimulation compared with the corresponding medium control (log2FoldChange > 2 and a padj value < 0.05). g PANTHER GO-slim analysis of biological processes, and h FDR-q values of GO terms connected to leukocyte migration in men and women conducted with GOrilla analysis(Table 1). P-values were calculated using two-tailed paired analysis; Wilcoxon matched-paired signed rank test (d, h), *P < 0.05; **P < 0.01. Source data are provided as a Source Data file.