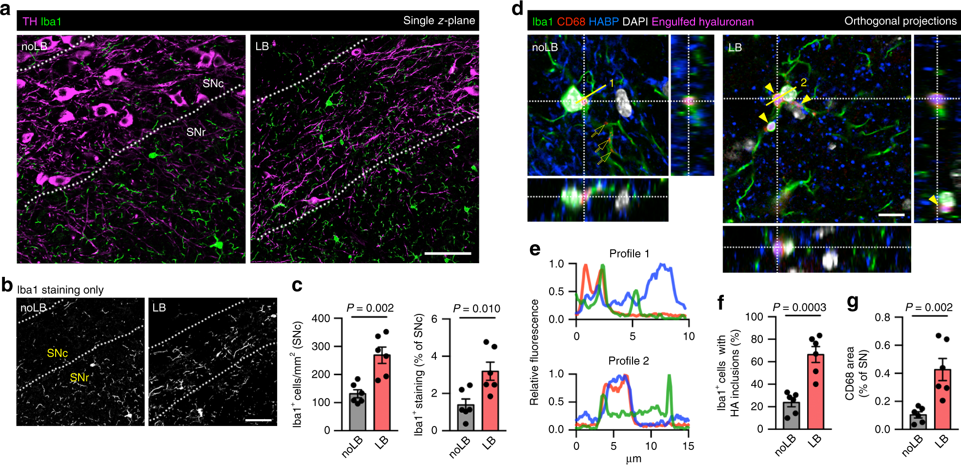
Fig. 4: Reactive microglia populate the SNc and phagocytes hyaluronan after α-syn-induced neurodegeneration.

a, b Confocal images showing distribution of microglia (Iba1) in the SN of mice. In control animals, microglia populate mostly the SNr and is scarce in the SNc, packed with TH-positive neurons. This pattern is disrupted in LB-inoculated mice. Scale bars, 50 µm. c Quantification of Iba1-positive cells and Iba1 area in the SNc show microgliosis in this region after LB-induced neurodegeneration (two-tailed Student’s t test, n = 6 mice). d Orthogonal projections showing HA phagocytosis by microglia in the murine SN. Engulfed HA co-localizes with lysosomal marker CD68 (arrowheads), although some CD68 dots are negative for HABP (arrows). Microglia from LB-inoculated mice display more HA inclusions, as seen in this micrograph where up to 4 pouches of engulfed HA can be observed. Scale bar, 10 µm. e Fluorescence intensity profiles from (d). f Quantification of microglia with HA inclusions in the SN of LB and noLB-mice (two-tailed Student’s t test, n = 6 mice). g Quantification of CD68 levels indicate microglial activation in the SN of LB-inoculated mice (two-tailed Student’s t test, n = 6 mice). Error bars represent mean ± SEM. Source data are provided as a Source data file. See also Supplementary Fig. 6.