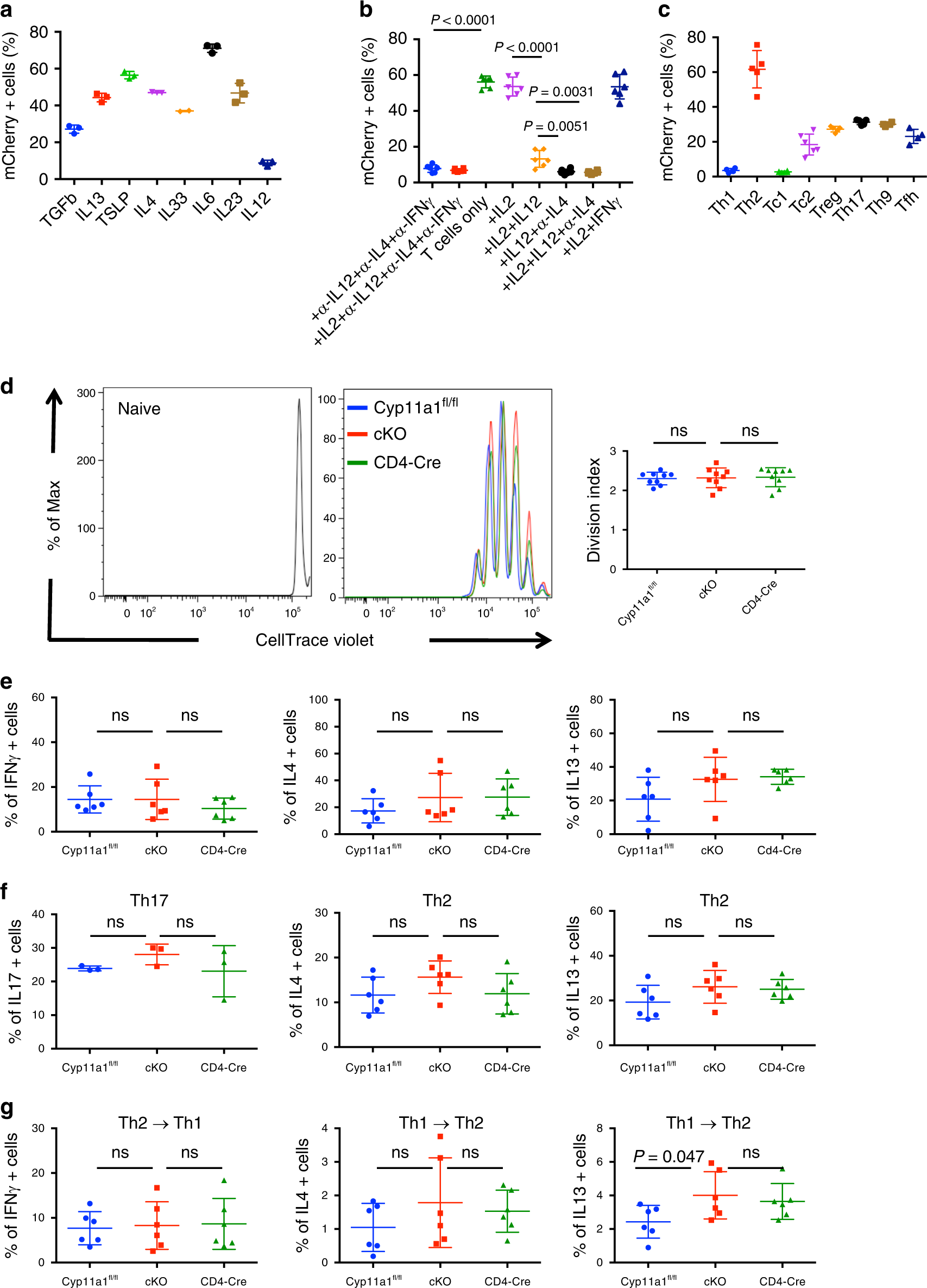
Fig. 2: Analysis of Cyp11a1-expressing T cells using Cyp11a1 reporter and cKO mice.
From: Tumors induce de novo steroid biosynthesis in T cells to evade immunity

a Splenic naïve CD4+ T cells from Cyp11a1-mCherry reporter mice were purified by negative selection; activated in the anti-CD3e/anti-CD28 antibody coated plates in the presence of cytokines for 3 days, rested for 2 days, restimulated 6 h, and Cyp11a1-mCherry expression was analyzed by flow cytometry. N = 3 (except IL33 where N = 2). b IL12 inhibits Cyp11a1 expression. Splenic naïve CD4+ T cells from Cyp11a1-mCherry reporter mice were activated as mentioned above (a) for 5 days and Cyp11a1-mCherry expression was analyzed by flow cytometry. N = 6. c Splenic naïve CD4+ and CD8+ T cells from Cyp11a1-mCherry reporter mice were activated in vitro under Th1, Th2, Th9, Th17, Tfh, Treg, Tc1, and Tc2 differentiation conditions (activation 3 days, resting 2 days), and Cyp11a1-mCherry expression was analyzed by flow cytometry. N = 6 (Tc1, Tc2), N = 4 (Th1, Th9, Tfh), and N = 5 (Treg, Th17). d Splenic naïve CD4+ T cells were purified from Cyp11a1 cKO, Cd4-Cre, and Cyp11a1fl/fl mice, stained with CellTrace Violet, activated in vitro, and cell proliferation was determined by a flow cytometric dye decay assay. Representative cell proliferation profiles are shown in the left panel and a comparison of the cell division index is shown in right panel. N = 9. e Splenic naïve CD4+ T cells were activated in vitro in the absence of any exogenous cytokine or cytokine-neutralizing antibody, and cytokine expression was determined by flow cytometry. N = 6. f Splenic naïve CD4+ T cells were activated in vitro under Th17 or Th2 differentiation conditions, and cell type-specific signature cytokine expression was determined by flow cytometry. N = 3 (Th17), N = 6 (Th2). g Splenic naïve CD4+ T cells were activated in vitro under Th1 or Th2 differentiation condition. After 3 days Th1 cells were allowed to differentiate under Th2-polarizing conditions (Th1 > Th2), and Th2 cells were allowed to differentiate under Th1-polarizing conditions (Th2 > Th1). Th1 or Th2-specific cytokine expression was determined by flow cytometry. N = 6. All error bars in this figure represent mean with s.d. P-value was calculated using unpaired two-tailed t-test. Representative of three independent experiments. N represents biologically independent animals.