Fig. 7: Compromised tendon-healing potential in the CTS mouse model.
From: Mutations in COMP cause familial carpal tunnel syndrome

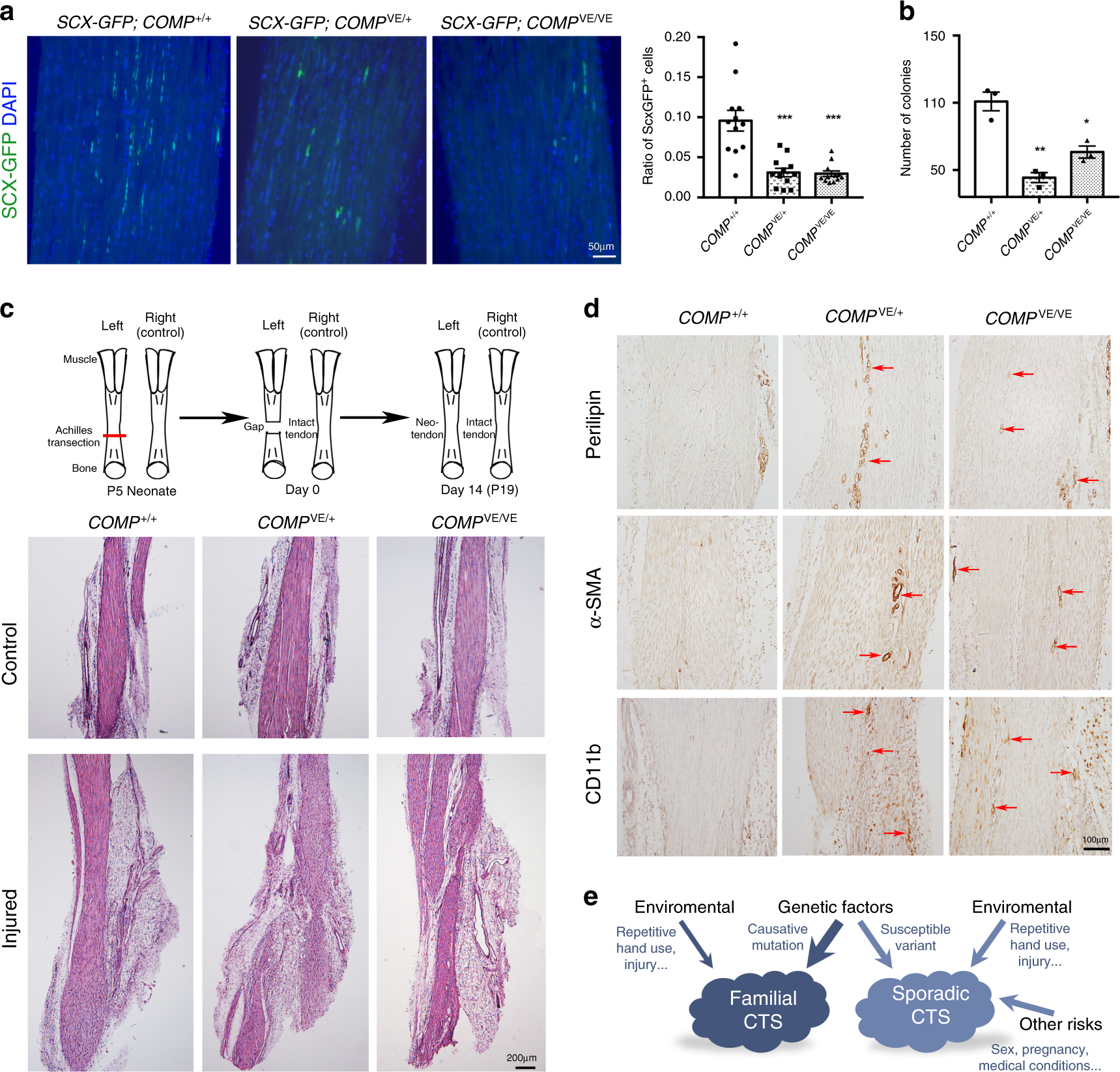
a The number of Scx-positive cells (green) in Achilles tendon is significantly decreased in 30-week-old COMP-mutant mice (n = 3 per genotype, 12 slides per genotype were analyzed, two-tailed t test, ***p = 0.0001 (COMPVE/+) and 6.22 × 10−5 (COMPVE/VE), error bars are ± SEM). b Primary tendon cells were isolated from 4-week-old Achilles tendons and cultured in vitro. Colony assay of isolated tendon cells shows fewer colonies formed by COMP-mutant mice (n = 3 per genotype, two-tailed t test, *p = 0.0107, **p = 0.002, error bars are ± SEM). See Supplementary Fig. 16a for representative pictures. c Schematic and results of Achilles tendon transection injury experiments on neonatal mice (n ≥ 5 per genotype). Left Achilles tendon was transected at P5 (postnatal 5 days) and the right side was kept intact as a control. Tendon tissues were collected at P19 for analysis. H&E staining (lower panel) shows disorganization and poor recovery of injured Achilles tendons in mutant mice. d Immunohistochemical staining of injured Achilles tendons at P19 indicates increases of adipocytes (perilipin), fibrosis (α-SMA), and inflammation (CD11b) in mutant mice. e Schematic showing the contribution of different factors to the development of CTS, either familial or sporadic. The width of the arrow reflects the approximate extent of the contribution. Source data are provided as a Source Data file.