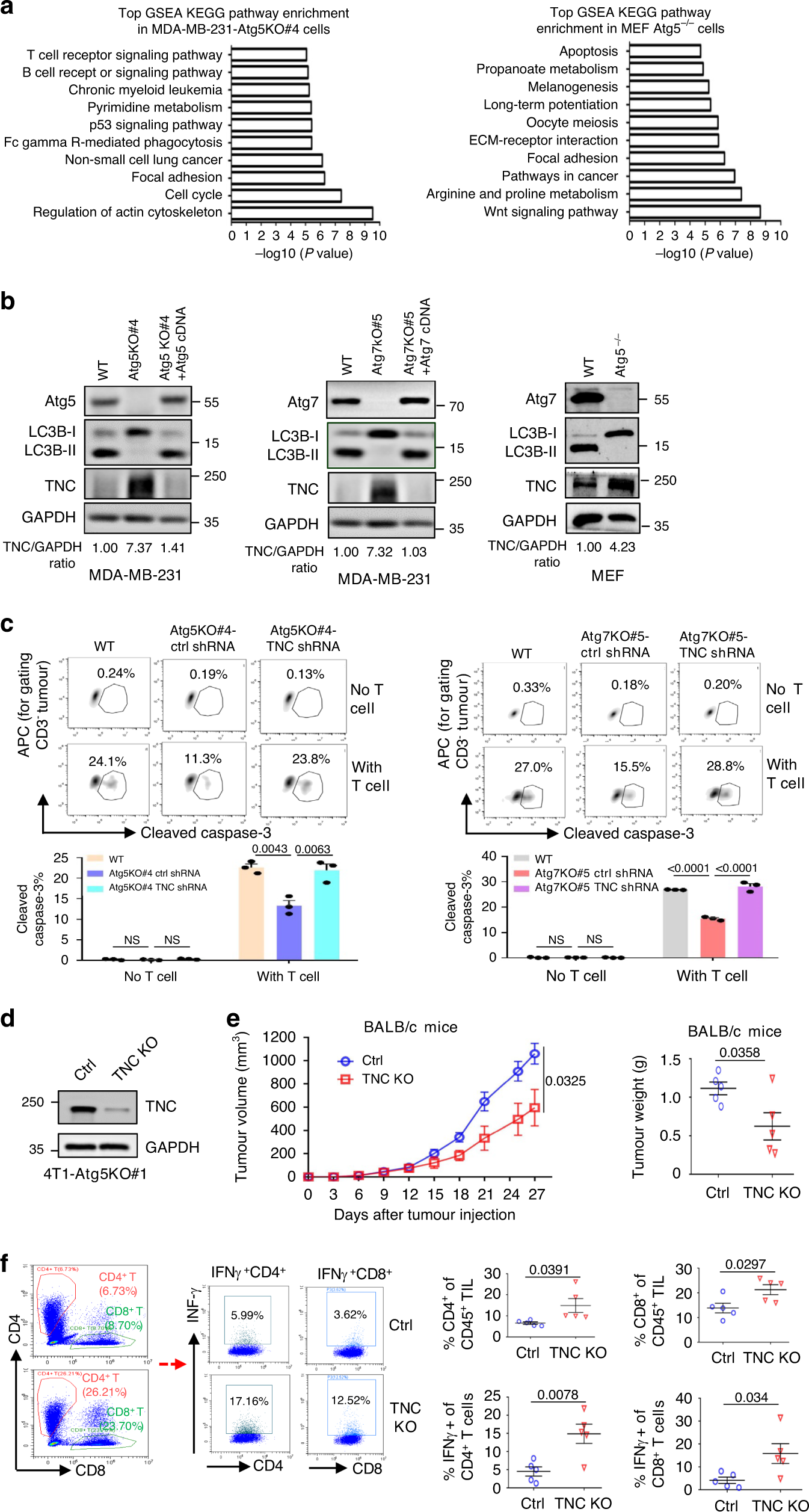
Fig. 3: TNC is overexpressed in autophagy-deficient TNBC cells and inhibits T-cell priming.

a The Top10 KEGG pathways enriched for commonly upregulated proteins in MDA-MB-231-Atg5KO#4 cells and MEF-Atg5ā/ā cells compared to control cells. b Immunoassay of extracts of the indicated MDA-MB-231 cells and MEF cells. c The indicated MDA-MB-231 cells were co-cultured with CD3/CD28- activated human T-lymphocyte cells. Upper, representative dot plots of the cleavage of caspase-3 in tumour cells measured by flow cytometry. Bottom, percentage of the cleaved caspase-3 in tumour cells (nā=ā3 biological independent samples). d The effect of TNC knockout in 4T1-Atg5KO cells using CRISPR-Cas9 technology. e Tumour growth of indicated mouse 4T1-Atg5KO#1 cells in BALB/c mice (nā=ā5 mice per group). Tumour volumes were calculated (left), and tumour weights from experiment on autopsy on day 27 (right). f FACS analysis of CD45+CD4+, CD45+CD8+, and IFNγ+ in CD45+CD4+T and CD45+CD8+T-cell populations from the isolated TILs in (e) (nā=ā5 mice per group, right). Representative dot plots from a representative mouse for each group (left). Error bars represent meanā±āSEM. The P value in c was determined by one-way ANOVA with Tukeyās multiple comparisons test, no adjustments were made for multiple comparisons. The P value in e, f was determined by a two-tailed unpaired Studentās t test. NS no significance. All data are representative of three independent experiments.