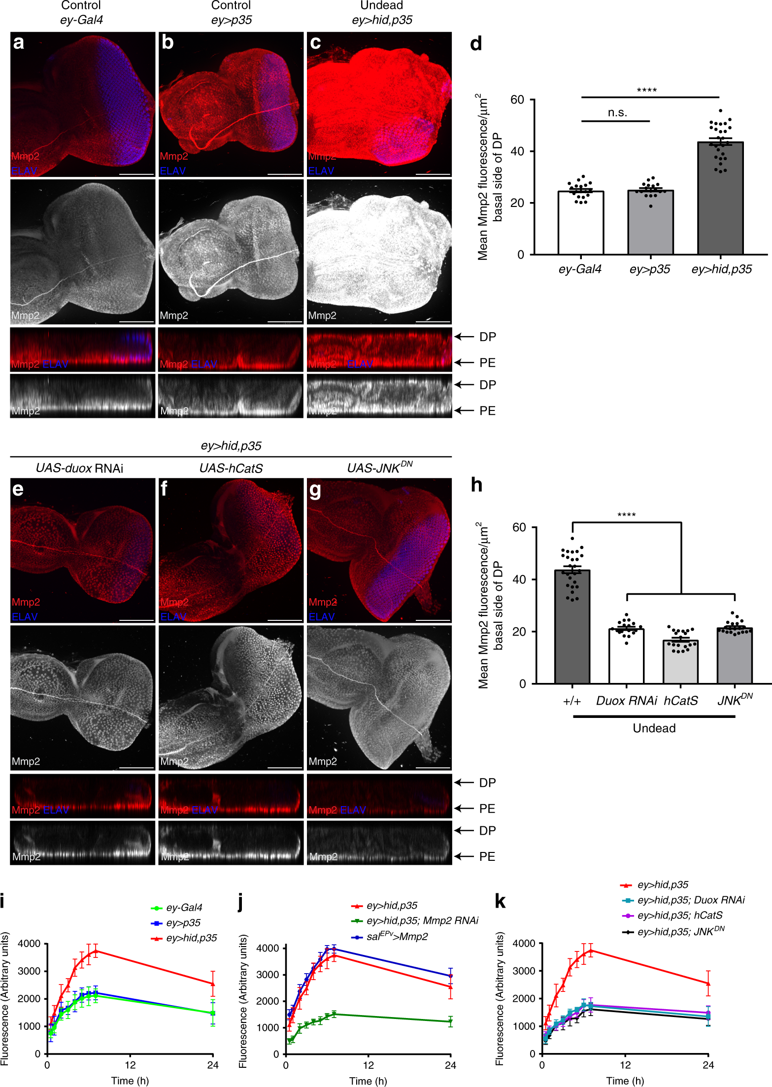
Fig. 4: Upregulation of Mmp2 levels and activity in undead discs requires ROS and JNK.

a–c Representative examples of control (ey-Gal4 (a) and ey > p35 (b)) and undead (ey > hid,p35 (c)) eye imaginal discs labeled for Mmp2 (red and gray) and ELAV (blue). Orthogonal (YZ) section views (bottom panels) show increased localization of Mmp2 at the basal side of the DP in undead ey > hid,p35 discs compared with controls. Scale bars, 100 μm. d Quantification of Mmp2 intensity in a–c taken from single slices at the basal surface of DP, represented as mean fluorescence ± SEM analyzed by one-way ANOVA with Holm–Sidak test for multiple comparisons. ****p < 0.0001, n.s. = no statistical significance. Data from n = 19 (ey-Gal4), 17 (ey > p35), and 26 (ey > hid,p35) discs analyzed from four independent experiments. Quantification of Mmp2 intensity at the PE shown in Supplementary Fig. 9b. e–g Examples of ey > hid,p35 eye imaginal discs expressing Duox RNAi (e), transgenic hCatS (f), and dominant negative JNK (JNKDN) (g) labeled for Mmp2 (red and gray) and ELAV (blue). Orthogonal (YZ) cross section views (bottom) show suppression of the Mmp2 upregulation at the basal side of the DP compared with undead discs. Scale bars, 100 μm. h Quantification of Mmp2 intensity in e–g taken from single slices at the basal surface of DP, represented as mean fluorescence ± SEM analyzed by one-way ANOVA with Holm–Sidak test for multiple comparisons. ****p < 0.0001, n.s. = no statistical significance. Data from n = 26 (ey > hid,p35), 18 (duox RNAi), 19 (hCatS), and 20 (JNKDN) discs analyzed in three independent experiments. i–k Mmp2 activity measured by fluorometric assay using DQ-gelatin cleavage substrate, represented as mean ± SEM from three independent experiments. The same ey > hid,35 data (red lines) are shown in i–k. This increased fluorescence in ey > hid,35 discs is lost upon knockdown of Mmp2, and is comparable to Mmp2 overexpression (j). Mmp2 activity in ey > hid,p35 undead discs is dependent on ROS and JNK (k). Source data are provided as a Source Data file.