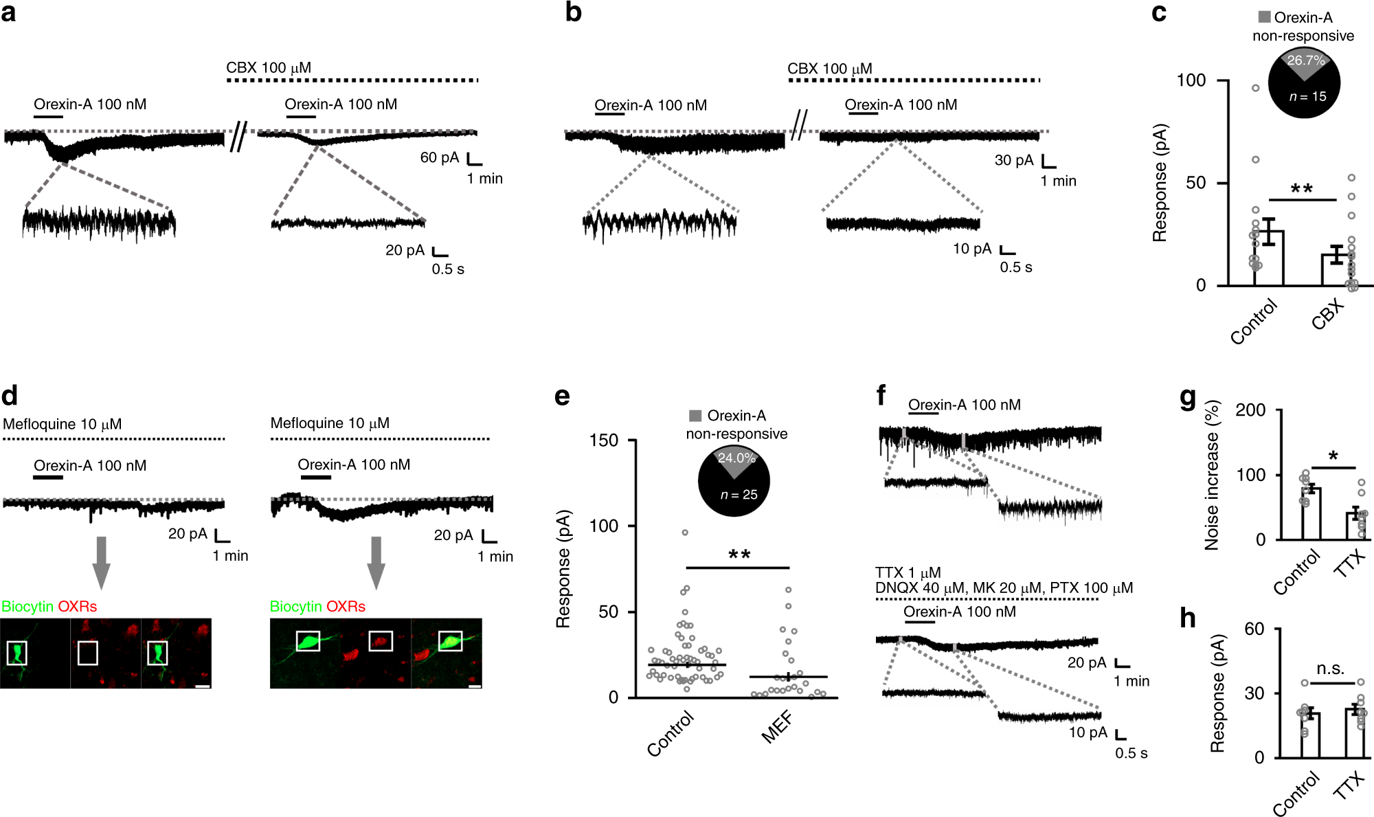
Fig. 3: The excitation of orexin in ~3/4 of SLD neurons spreads via GJs.

a, b Representative traces showing that the orexin-A (100 nM) elicited inward currents were partially blocked by CBX (100 μM) in a rat SLD neuron (a) and completely abolished by CBX in another (b). Note that the spikelet currents meditated by GJs were all blocked by CBX. c The orexin-elicited inward current was reduced in the presence of CBX in rat SLD neurons (n = 15, two-sided Wilcoxon signed-rank test; z = 2.953, P = 3.143 × 10−3). Pie charts showing that the orexin-elicited inward current was completely abolished in 4 of 15 (26.7%) tested neurons. d Biocytin (green)-based post hoc immunostaining showed that an orexin-A non-responsive neuron from the rat SLD (left) in the presence of mefloquine (MEF) did not express OXRs (red), and another orexin-A-responsive neuron (right) from the rat SLD in the presence of MEF expressed OXRs. Scale bars, 20 μm. e The orexin-elicited inward current was also reduced in the presence of MEF, compared to the normal ACSF condition in rat SLD neurons (control: n = 58, MEF: n = 25; two-sided Mann–Whitney rank-sum test; z = 3.286, P = 1.018 × 10−3). Pie charts showing that the orexin-elicited inward current was completely abolished in 6 of 25 tested neurons. f Representative traces showing that orexin-A (100 nM) elicited inward current in a rat SLD neuron before and after the application of TTX (1 μM) plus DNQX/MK/PTX. Note that spikelet currents were observed after orexin-A application in normal ACSF. In the presence of TTX, rhythmic spikelet currents cannot be elicited by orexin-A. g, h The orexin-elicited noise increase of the inward current was attenuated in the presence of TTX (g, two-sided paired t-test; t = 3.430, P = 0.0110), but the amplitude of the orexin-elicited inward current remained unaffected in rat SLD neurons (h, two-sided paired t-test; t = 2.253, P = 0.0589) (n = 8). Data represent mean ± SEM. *P < 0.05; **P < 0.01. Source data are provided as a Source Data file.