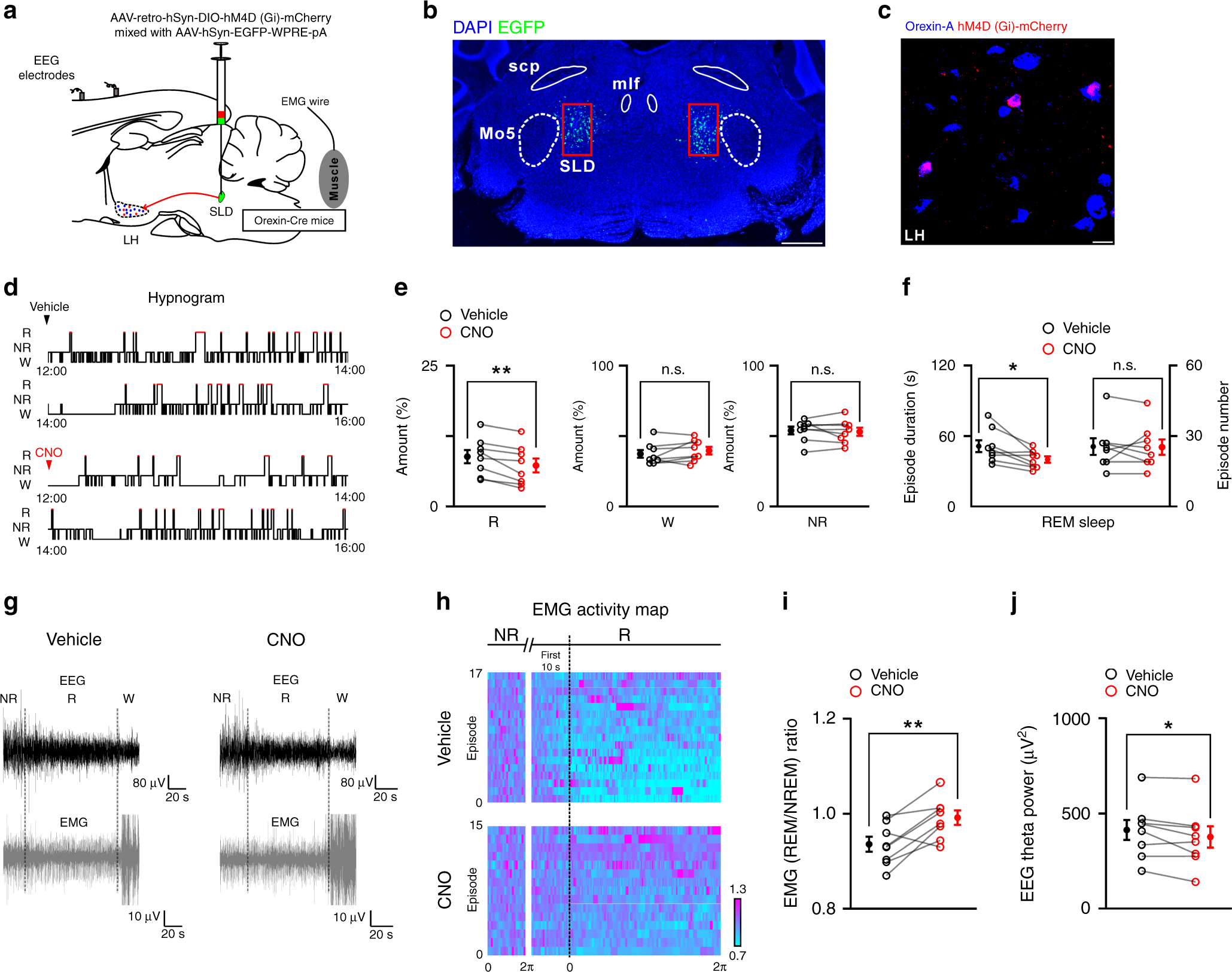
Fig. 8: Chemogenetic silencing of SLD orexin signaling destabilizes REM sleep.

a Schematic drawing for chemogenetic silencing of SLD orexin signaling. b Representative virus injection sites in the SLD (scale bar: 500 μm). mlf medial longitudinal fasciculus. c Representative expression of hM4D (Gi)-mCherry (red) in the orexin-A+ (blue) neurons. Scale bar: 20 μm. d Hypnogram showing the sleep/wakefulness states in the following 4 h after vehicle and CNO injections in a tested orexinSLD-hM4D mouse. e The amount of REM sleep (two-sided paired t-test; t7 = 3.865, P = 6.170 × 10−3), wakefulness (two-sided paired t-test; t7 = 1.355, P = 0.217), and NREM sleep (two-sided paired t-test; t7 = 0.527, P = 0.615) during the 4-h recording period after CNO and vehicle injections (n = 8 orexinSLD-hM4D mice). f The episode duration (left, two-sided paired t-test; t7 = 2.789, P = 0.0269) and number (right, two-sided paired t-test; t7 = 0, P = 1.000) of REM sleep during the 4-h recording period after CNO and vehicle injections (n = 8 orexinSLD-hM4D mice). g Representative raw EEG/EMG activities in REM sleep, the preceding NREM sleep, and the following wakefulness after vehicle and CNO injections in a tested orexinSLD-hM4D mouse. Note that a prominent failure of muscle atonia in REM sleep occurred after CNO injection. h EMGREM/NREM activity map after vehicle (top) and CNO (bottom) injections from all REM sleep episodes and the preceding NREM sleep in a orexinSLD-hM4D mice. These episodes are sorted vertically from the highest (purple) to the lowest (blue) mean EMGREM/NREM ratio. The x-axis represents the episode duration normalized between 0 and 2π. Note that CNO injection disrupted the muscle tone decrease from NREM to REM sleep, and failure of muscle atonia occurred in REM sleep. i, j Changes of EMGREM/NREM ratio (i, two-sided paired t-test; t7 = 3.619, P = 8.518 × 10−3) and EEG theta power (j, two-sided paired t-test; t7 = 2.387, P = 0.0484) after CNO and vehicle injections (n = 8 orexinSLD-hM4D mice). Data represent mean ± SEM. *P < 0.05; **P < 0.01. Source data are provided as a Source Data file.