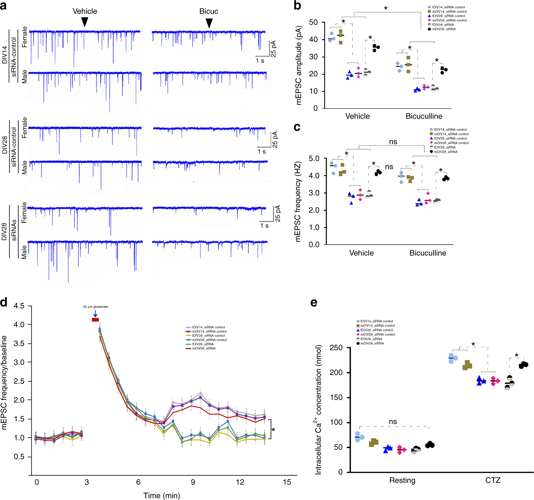
Fig. 7: CircGRIA1 regulates synaptic plasticity and calcium homeostasis.

a Representative of mEPSC from hippocampal neurons. For bicuculline treatment, the neurons were incubated with bicuculline for 48 h followed by recording. Notes: fDIV14 and mDIV14, fDIV28 and mDIV28, hippocampal cultures of female and male fetal macaques at DIV14 and DIV28, respectively. b, c The average mEPSC wave forms and quantification of mEPSC amplitudes and frequency. The histogram showing a significant decrease in mEPSC amplitudes and frequency at DIV28 (*p = 0.00236 for amplitude, and *p = 0.00237 for frequency). Knockdown of circGRIA1 caused a significant increase in mEPSC amplitudes and frequency at DIV28 (*p = 0.00362 for amplitude, and *p = 0.00437 for frequency). Bicuculline treatment led to a significant decrease in mEPSC amplitudes. ANOVA F7, 79 = 13.594 *p = 0.0002, Tukey’s multiple comparisons DIV14 control vs. bicuculline, *p = 0.026; siRNA-control DIV28 control vs. bicuculline, *p = 0.023; siRNA DIV28 control vs. bicuculline, *p = 0.026 (n.s. no significance, n = 6–8 recordings of each culture from 2 to 3 fetal macaques per sex group). d Involvement of circGRIA1 in essential properties of cLTP. Data are presented as mean ± S.E.M.; *p < 0.05 vs. basal (ANOVA, Tukey post hoc test, n = 8–10 neurons of each culture from 2 to 3 fetal macaques per sex group). e CircGRIA1 regulates calcium flux. Relative ratios of fluorescence at an emission frequency of 510 nm and excitation frequencies of 340 and 380 nm was collected and analyzed. Data are present as mean ± S.E.M. (n = 8–10 cells of each culture from 2 to 3 fetal macaques per sex group). *p < 0.05, unpaired t-test. p values were calculated using two-tailed Student’s t test or one-way ANOVA with Sidak’s correction and two-way ANOVA with Turkey’s correction for multiple comparisons. Source data are provided as a Source Data file.