Fig. 2: QKI-7 affected genes/proteins expression and EC functions.
From: Targeting QKI-7 in vivo restores endothelial cell function in diabetes

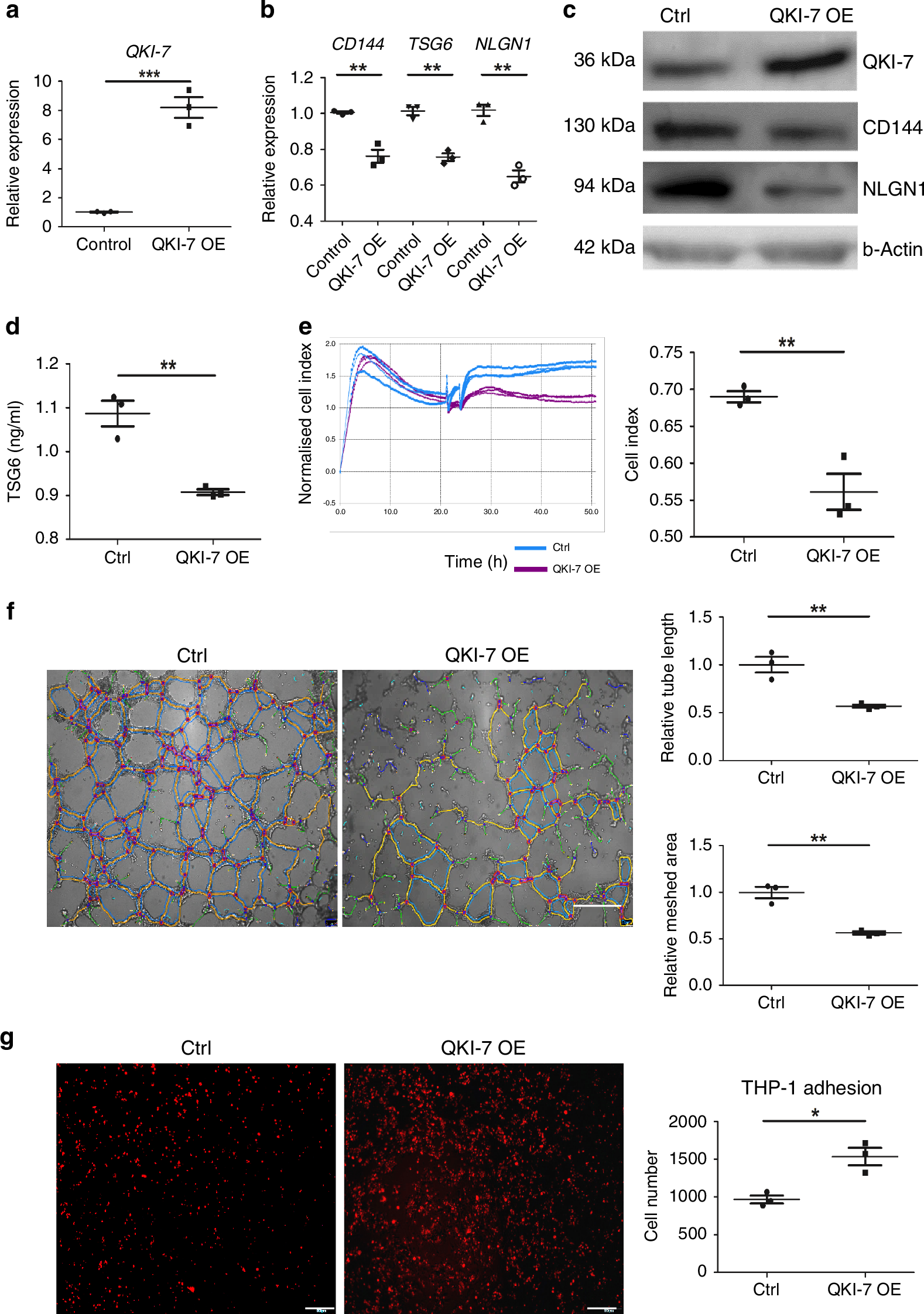
QKI-7 overexpression (p value: 0.0006) in miPS-ECs led to downregulation of EC function-related genes CD144, TSG6, and NLGN1 (p values: 0.0027, 0.0012, 0.0014) (a, b). Protein level alteration of QKI-7 and target candidates was verified by western blot from three independent experiments (c) and ELISA (p value: 0.0038) (d). QKI-7 overexpressing miPS-ECs showed decreased cell index with xCELLigence real-time cell analysis (RTCA) indicating disrupted cell barrier and increased permeability (p value: 0.0073) (e). In tube formation assay, QKI-7 overexpressing miPS-ECs formed less capillary structure than control cells, measured by shorter tube branch length and smaller meshed area (p values: 0.0069, 0.0024) (f). QKI-7 overexpression enhanced THP-1 adhesion to miPS-ECs (p value: 0.0107) (g), the data were normalized by setting the control group as 1. Data are from three biologically independent experiments. Error bars represent mean ± SEM (n = 3), *p < 0.05, **p < 0.01, ***p < 0.001 (two-tailed t test). The source data are provided as a Source data file.