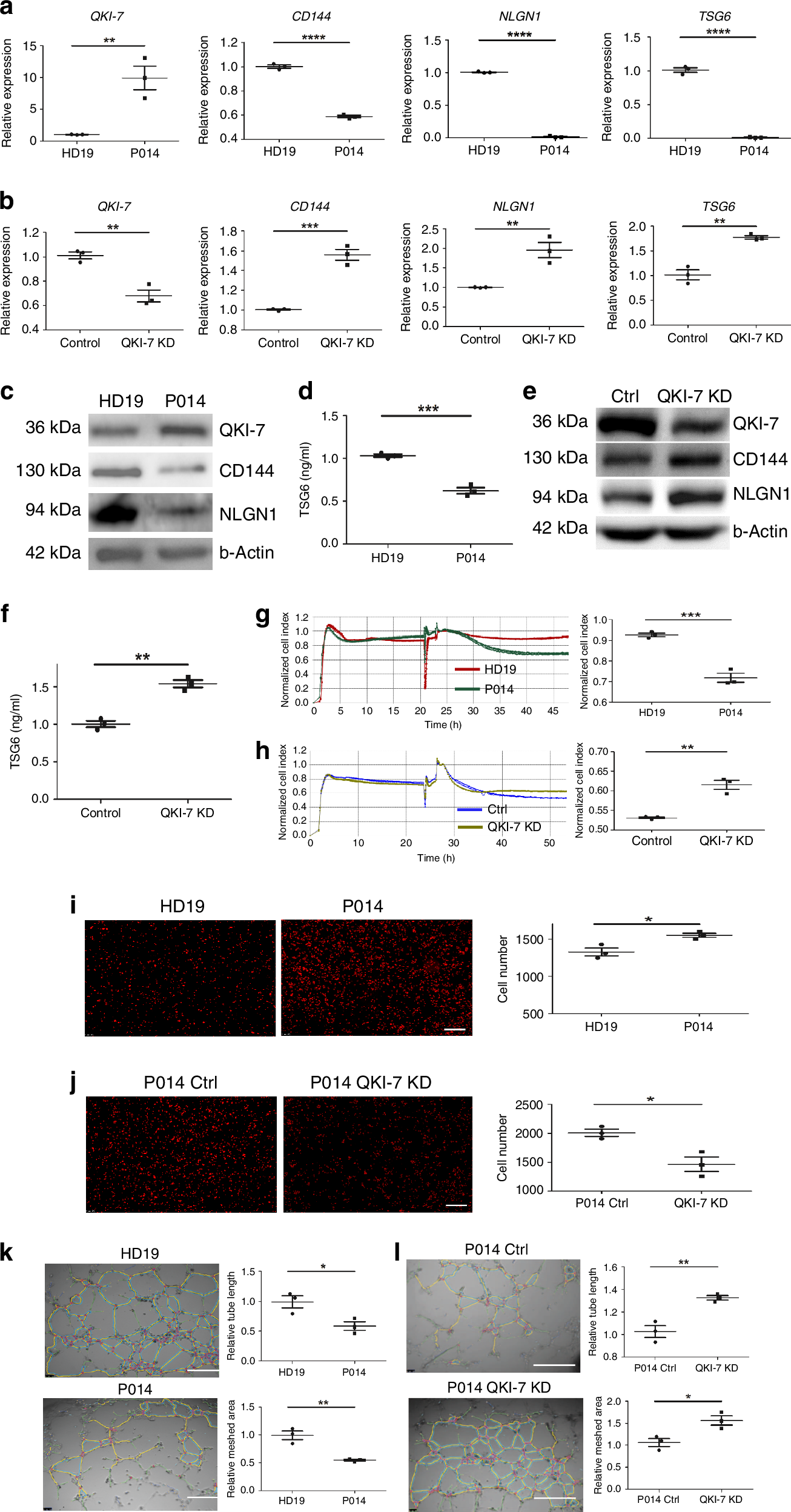
Fig. 4: QKI-7 in diabetic iPS-ECs was correlated with EC dysfunction.
From: Targeting QKI-7 in vivo restores endothelial cell function in diabetes

Compared with the non-diabetic iPS-EC HD19 control, iPS-EC P014 derived from a patient with diabetes showed significantly higher level of QKI-7 (p value: 0.0083) accompanying decreased expression of CD144, NLGN1, and TSG6 (p values: <0.0001) (a). When QKI-7 was knocked down (p value: 0.0042), iPS-ECs showed increased expression of CD144, NLGN1, and TSG6 (p values: 0.0006, 0.0081, 0.0019) (b). Comparison of protein level between diabetic iPS-EC P014 and non-diabetic HD19 was shown by western blot (c) and ELISA (p value: 0.0005) (d). Upon QKI-7 knockdown, western blot showed increase of CD144 and NLGN1 (e) and ELISA verified the upregulation of TSG6 (p value: 0.0011) (f). Diabetic iPS-EC P014 showed significantly lower RTCA cell index than non-diabetic HD19 indicating a permeability increase (p value: 0.0009) (g). When QKI-7 was knocked down, P014 RTCA cell index was enhanced, showing the alleviation of cell barrier defect (p value: 0.0019) (h). Compared with the non-diabetic HD19, the diabetic iPS-EC P014 displayed more THP-1 monocyte adhesion (p value: 0.0203) (i) which was ameliorated by QKI-7 knockdown (p value: 0.0163) (j). In tube formation assay, diabetic iPS-EC P014 formed less capillary structure than non-diabetic HD19 cells, measured by shorter tube branch length and smaller meshed area (p values: 0.0312, 0.0052) (k) which was reversed by QKI-7 knockdown (p values: 0.0061, 0.0225) (l), the data were normalized by setting the control group as 1. Scale bar i, j: 100 μm; scale bar k, l: 200 μm. Data are from three biologically independent experiments. Error bars represent mean ± SEM (n = 3). P values are shown: *p < 0.05, **p < 0.01, ***p < 0.001, ****p < 0.0001 (two-tailed t test). Source data are provided as a Source data file.