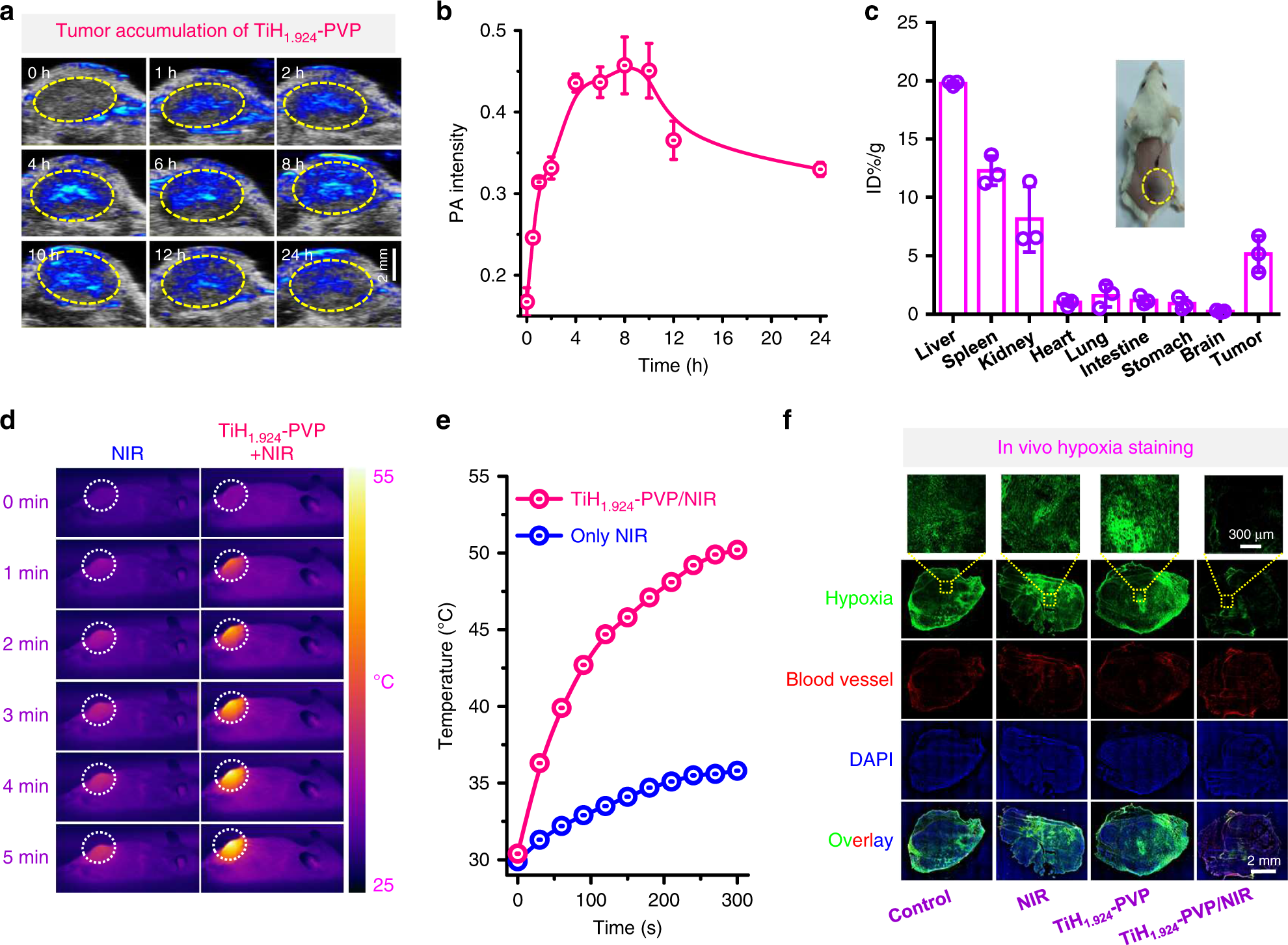
Fig. 5: In vivo tumor accumulation and mild PTT-defeated tumor hypoxia via TiH1.924-PVP.
From: Preparation of TiH1.924 nanodots by liquid-phase exfoliation for enhanced sonodynamic cancer therapy

a In vivo PA imaging of 4T1 tumor-bearing mice after intravenously injected with TiH1.924-PVP. b Time-dependent tumor PA signals at 900 nm based on PA imaging data in a (n = 3 biologically independent mice). c Biodistribution of TiH1.924-PVP in mice (n = 3 biologically independent mice). d, e IR thermal images (d) and temperature change curves (e) of 4T1 tumors under the 1064-nm laser irradiation, for untreated mice and TiH1.924-PVP injected mice (irradiated at 8 h p.i.). f Representative immunofluorescence images of tumor slices after hypoxia staining. The nuclei, blood vessels, and hypoxia areas were stained by DAPI (blue), anti-CD31 antibody (red), and antipimonidazole antibody (green), respectively. TiH1.924-PVP: 20 mg kg−1; NIR laser: 1064 nm, 0.8 W cm−2, 20 min. A representative image of three biological replicates from each group is shown in f. Data are presented as mean values ± SD.