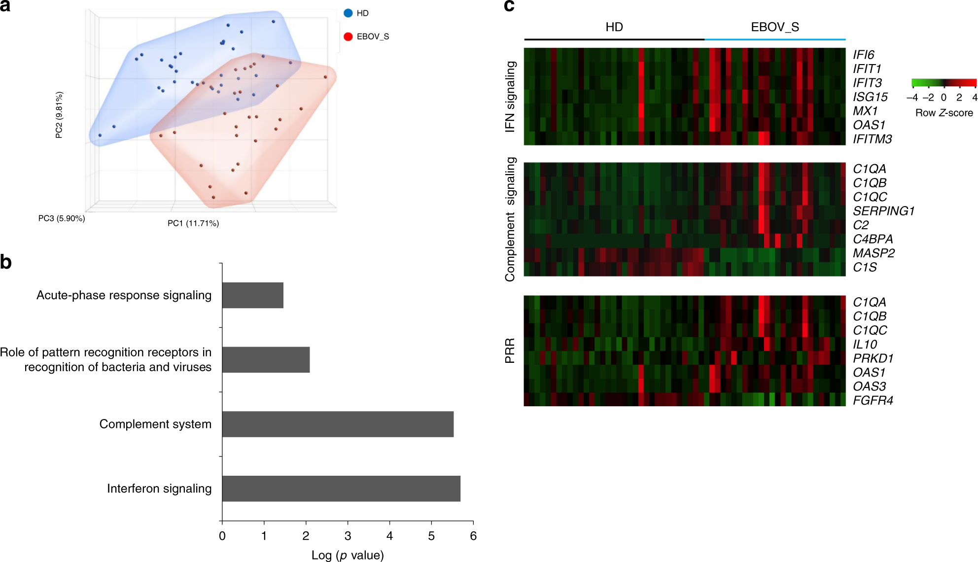
Fig. 4: Enrichment of genes associated with inflammation and antiviral response in EBOV_S.
From: Long-lasting severe immune dysfunction in Ebola virus disease survivors

Unsupervised principal component analysis (PCA) of EBOV_S (n = 26) and HDs (n = 33). EBOV_S are indicated in red and HDs in blue (a). Ingenuity Pathway software analysis of the genes involved in immune responses differentially expressed in EBOV_S and HDs (b). Heatmap of genes from the main pathways associated with differentially expressed genes in EBOV_S and HDs, including IFN signaling, the complement system and PRR signaling pathways. Each column depicts one subject (HD or EBOV_S) (c).