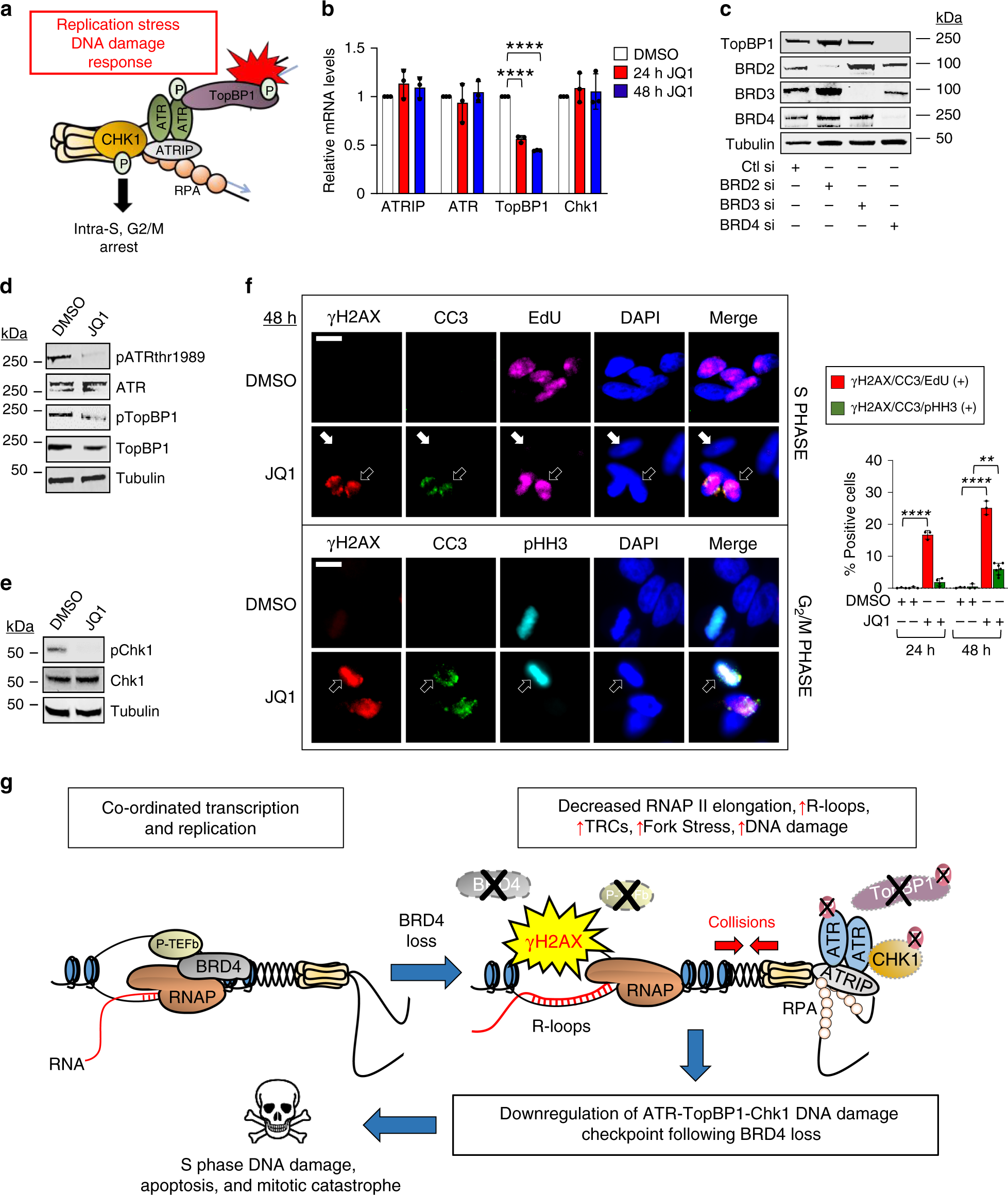
Fig. 10: BRD4 loss impairs the replication stress DNA damage checkpoint.

a Overview of the ATR-TopBP1-Chk1 replication stress DNA damage checkpoint. TopBP1 is required for Chk1 activation and recruitment31,82. b Quantification of RT-qPCR of ATRIP, ATR, TopBP1, and Chk1 mRNA levels following treatment with 500 nM JQ1 for 24 and 48 h in HeLa cells. Data presented as mean ± SEM (n = 3 independent experiments). Significance assessed using ANOVA followed by Tukey’s test (24 h DMSOTopBP1 vs JQ1TopBP1 ****Adjusted P < 0.0001; 48 h DMSOTopBP1 vs JQ1TopBP1 ****Adjusted P < 0.0001). c WB of TopBP1, BRD2, BRD3, BRD4, and tubulin following transfection with control siRNA or siRNA to BRD2, BRD3, or BRD4. d, e WB of pATRthr1989, ATR, pTopBP1ser1138, TopBP1, and tubulin (d), and pChk1ser345, Chk1, and tubulin (e), following 24 h of treatment with JQ1. f IF images and quantification as in Fig. 1a of cells that stain triply positive for γH2AX, CC3 and EdU (upper panel) or γH2AX, CC3, and pHH3 (lower panel) following JQ1 treatment. Data presented as mean ± SEM (n = 3 independent experiments). Significance assessed using two-tailed unpaired t test (24 h DMSOγH2AX/CC3/EdU (+) vs JQ1γH2AX/CC3/EdU (+) ****P < 0.0001; 48 h DMSOγH2AX/CC3/EdU (+) vs JQ1γH2AX/CC3/EdU (+) ****P < 0.0001; 48 h DMSOγH2AX/CC3/pHH3 (+) vs JQ1γH2AX/CC3/pHH3 (+) **P = 0.0012). Scale bar = 5 μm. g Global model of how BRD4 loss results in DNA damage and cell death as a consequence of loss of productive RNAPII elongation, R-loop accumulation, transcription-replication conflicts, and failure to activate the ATR-TopBP1-Chk1 axis. Source data are provided as a Source data file.